Go to JCI Insight
  • About
  • Editors
  • Consulting Editors
  • For authors
  • Publication ethics
  • Publication alerts by email
  • Advertising
  • Job board
  • Contact
  • Clinical Research and Public Health
  • Current issue
  • Past issues
  • By specialty
    • COVID-19
    • Cardiology
    • Gastroenterology
    • Immunology
    • Metabolism
    • Nephrology
    • Neuroscience
    • Oncology
    • Pulmonology
    • Vascular biology
    • All ...
  • Videos
    • ASCI Milestone Awards
    • Video Abstracts
    • Conversations with Giants in Medicine
  • Reviews
    • View all reviews ...
    • Clinical innovation and scientific progress in GLP-1 medicine (Nov 2025)
    • Pancreatic Cancer (Jul 2025)
    • Complement Biology and Therapeutics (May 2025)
    • Evolving insights into MASLD and MASH pathogenesis and treatment (Apr 2025)
    • Microbiome in Health and Disease (Feb 2025)
    • Substance Use Disorders (Oct 2024)
    • Clonal Hematopoiesis (Oct 2024)
    • View all review series ...
  • Viewpoint
  • Collections
    • In-Press Preview
    • Clinical Research and Public Health
    • Research Letters
    • Letters to the Editor
    • Editorials
    • Commentaries
    • Editor's notes
    • Reviews
    • Viewpoints
    • 100th anniversary
    • Top read articles

  • Current issue
  • Past issues
  • Specialties
  • Reviews
  • Review series
  • ASCI Milestone Awards
  • Video Abstracts
  • Conversations with Giants in Medicine
  • In-Press Preview
  • Clinical Research and Public Health
  • Research Letters
  • Letters to the Editor
  • Editorials
  • Commentaries
  • Editor's notes
  • Reviews
  • Viewpoints
  • 100th anniversary
  • Top read articles
  • About
  • Editors
  • Consulting Editors
  • For authors
  • Publication ethics
  • Publication alerts by email
  • Advertising
  • Job board
  • Contact
Secretory kinase FAM20C triggers adipocyte dysfunction, inciting insulin resistance and inflammation in obesity
Ankit Gilani, Benjamin D. Stein, Anne Hoffmann, Renan Pereira de Lima, Elizabeth E. Ha, Edwin A. Homan, Lunkun Ma, Alfonso Rubio-Navarro, Tint Tha Ra Wun, Gabriel Jose Ayala Carrascal, Bhavneet Bhinder, Adhideb Ghosh, Falko Noé, Olivier Elemento, Christian Wolfrum, Matthias Blüher, James C. Lo
Ankit Gilani, Benjamin D. Stein, Anne Hoffmann, Renan Pereira de Lima, Elizabeth E. Ha, Edwin A. Homan, Lunkun Ma, Alfonso Rubio-Navarro, Tint Tha Ra Wun, Gabriel Jose Ayala Carrascal, Bhavneet Bhinder, Adhideb Ghosh, Falko Noé, Olivier Elemento, Christian Wolfrum, Matthias Blüher, James C. Lo
View: Text | PDF
Research Article Cell biology Metabolism

Secretory kinase FAM20C triggers adipocyte dysfunction, inciting insulin resistance and inflammation in obesity

  • Text
  • PDF
Abstract

Obesity is a major driver of type 2 diabetes (T2D) and related metabolic disorders, characterized by chronic inflammation and adipocyte dysfunction. However, the molecular triggers initiating these processes remain poorly understood. We identified FAM20C, a serine/threonine kinase, as an early obesity-induced mediator of adipocyte dysfunction. Fam20c expression was substantially upregulated in adipocytes in response to obesity, correlating with a proinflammatory transcriptional signature. Forced expression of Fam20c in adipocytes promoted robust upregulation of proinflammatory cytokines and induced insulin resistance that is dependent on its kinase activity. Conversely, deletion of adipocyte Fam20c after established obesity and hyperglycemia improved glucose tolerance, augmented insulin sensitivity, and reduced visceral adiposity, without altering body weight. Phosphoproteomic studies revealed that FAM20C regulates phosphorylation of intracellular and secreted proteins, modulating pathways critical to inflammation, metabolism, and ECM remodeling. We identified FAM20C-dependent substrates, such as CNPY4, whose phosphorylation contributes to proinflammatory adipocyte signaling. Of translational relevance, we showed that in humans, visceral adipose FAM20C expression positively correlates with insulin resistance. Our findings establish FAM20C as an early regulator of obesity-induced adipocyte dysfunction and systemic metabolic impairment. Our studies provide proof of concept that inhibition of FAM20C may serve as a potential therapy for T2D by restoring adipocyte health.

Authors

Ankit Gilani, Benjamin D. Stein, Anne Hoffmann, Renan Pereira de Lima, Elizabeth E. Ha, Edwin A. Homan, Lunkun Ma, Alfonso Rubio-Navarro, Tint Tha Ra Wun, Gabriel Jose Ayala Carrascal, Bhavneet Bhinder, Adhideb Ghosh, Falko Noé, Olivier Elemento, Christian Wolfrum, Matthias Blüher, James C. Lo

×

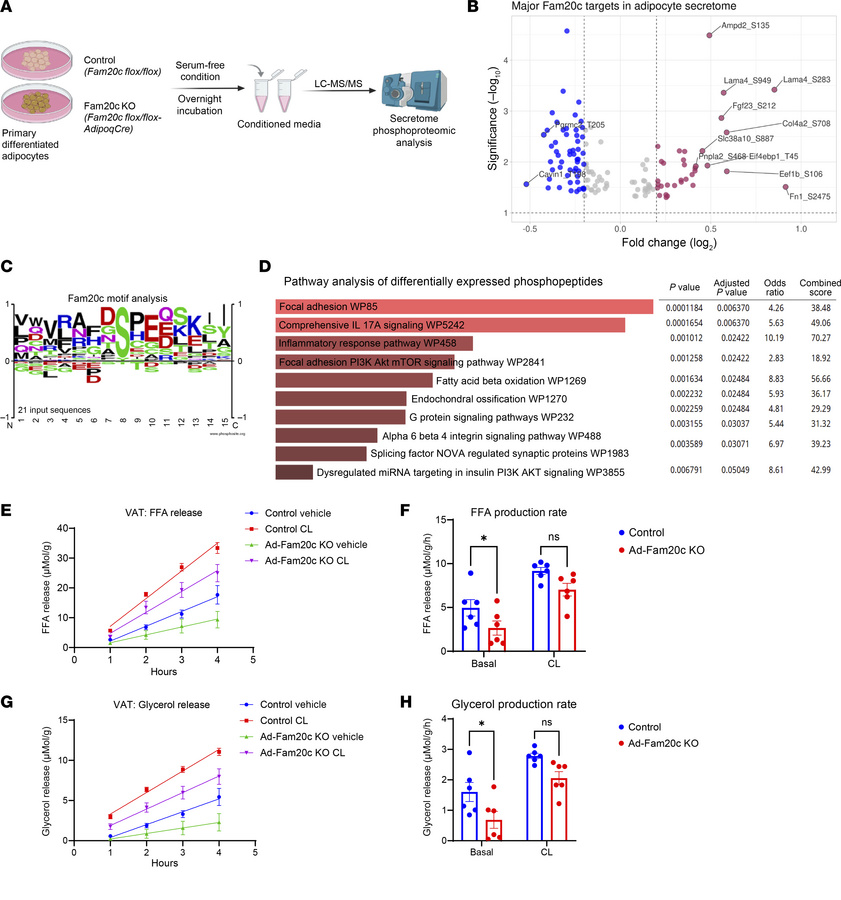
Figure 6

Adipocyte FAM20C phosphorylates a distinct set of secreted proteins.

Options: View larger image (or click on image) Download as PowerPoint
Adipocyte FAM20C phosphorylates a distinct set of secreted proteins.
(A)...
(A) Schematic of LC-MS/MS–based unbiased phosphoproteomic analysis of secreted proteins from control and Fam20c-deficient primary adipocytes. (B) Volcano plot showing top differentially phosphorylated secreted proteins in primary adipocytes with and without Fam20c. (C) Motif analysis and sitemap of top identified FAM20C-dependent phosphosites in B. (D) Pathway analysis of differentially expressed secreted phosphoproteins in primary adipocytes with and without Fam20c. (E) FFA release plotted over time and (F) rate of FFA production per hour from VAT explants of HFD-fed control and Ad-Fam20c–KO mice treated with either vehicle or 0.5 μM CL-316243 (n = 6 per group). (G) Glycerol release plotted over time and (H) rate of glycerol production per hour from VAT explants of HFD-fed control and Ad-Fam20c–KO mice treated with either vehicle or 0.5 μM CL-316243 (n = 6 per group). *P < 0.05; 2-way ANOVA followed by Šidák’s post hoc multiple-comparison test. Data are shown as the mean ± SEM.

Copyright © 2026 American Society for Clinical Investigation
ISSN: 0021-9738 (print), 1558-8238 (online)

Sign up for email alerts