Go to JCI Insight
  • About
  • Editors
  • Consulting Editors
  • For authors
  • Publication ethics
  • Publication alerts by email
  • Advertising
  • Job board
  • Contact
  • Clinical Research and Public Health
  • Current issue
  • Past issues
  • By specialty
    • COVID-19
    • Cardiology
    • Gastroenterology
    • Immunology
    • Metabolism
    • Nephrology
    • Neuroscience
    • Oncology
    • Pulmonology
    • Vascular biology
    • All ...
  • Videos
    • ASCI Milestone Awards
    • Video Abstracts
    • Conversations with Giants in Medicine
  • Reviews
    • View all reviews ...
    • Clinical innovation and scientific progress in GLP-1 medicine (Nov 2025)
    • Pancreatic Cancer (Jul 2025)
    • Complement Biology and Therapeutics (May 2025)
    • Evolving insights into MASLD and MASH pathogenesis and treatment (Apr 2025)
    • Microbiome in Health and Disease (Feb 2025)
    • Substance Use Disorders (Oct 2024)
    • Clonal Hematopoiesis (Oct 2024)
    • View all review series ...
  • Viewpoint
  • Collections
    • In-Press Preview
    • Clinical Research and Public Health
    • Research Letters
    • Letters to the Editor
    • Editorials
    • Commentaries
    • Editor's notes
    • Reviews
    • Viewpoints
    • 100th anniversary
    • Top read articles

  • Current issue
  • Past issues
  • Specialties
  • Reviews
  • Review series
  • ASCI Milestone Awards
  • Video Abstracts
  • Conversations with Giants in Medicine
  • In-Press Preview
  • Clinical Research and Public Health
  • Research Letters
  • Letters to the Editor
  • Editorials
  • Commentaries
  • Editor's notes
  • Reviews
  • Viewpoints
  • 100th anniversary
  • Top read articles
  • About
  • Editors
  • Consulting Editors
  • For authors
  • Publication ethics
  • Publication alerts by email
  • Advertising
  • Job board
  • Contact
ER stress upregulates S100A11 in steatohepatitis models via epigenetic modifications within the lipotoxicity-influenced enhancer
P. Vineeth Daniel, Hanna L. Erickson, Daheui Choi, Feda H. Hamdan, Yasuhiko Nakao, Gyanendra Puri, Takahito Nishihara, Yeriel Yoon, Amy S. Mauer, Debanjali Dasgupta, Jill Thompson, Alexander Revzin, Harmeet Malhi
P. Vineeth Daniel, Hanna L. Erickson, Daheui Choi, Feda H. Hamdan, Yasuhiko Nakao, Gyanendra Puri, Takahito Nishihara, Yeriel Yoon, Amy S. Mauer, Debanjali Dasgupta, Jill Thompson, Alexander Revzin, Harmeet Malhi
View: Text | PDF
Research Article Hepatology Inflammation Metabolism

ER stress upregulates S100A11 in steatohepatitis models via epigenetic modifications within the lipotoxicity-influenced enhancer

  • Text
  • PDF
Abstract

Metabolic dysfunction–associated steatohepatitis (MASH) is a progressive liver disease characterized by complex interactions between lipotoxicity, ER stress responses, and immune-mediated inflammation. We identified enrichment of the proinflammatory alarmin S100 calcium-binding protein A11 (S100A11) on extracellular vesicles stimulated by palmitate-induced lipotoxic ER stress with concomitant upregulation of hepatocellular S100A11 abundance in an IRE1A-XBP1s–dependent manner. We next investigated the epigenetic mechanisms that regulate this stress response. Publicly available human liver ChIP-Seq GEO datasets demonstrated a region of histone H3 lysine 27 (H3K27) acetylation upstream of the S100A11 promoter. H3K27 acetylation ChIP-qPCR demonstrated a positive correlation between lipotoxic ER stress and H3K27 acetylation of the region, which we termed the lipotoxicity-influenced enhancer (LIE) domain. CRISPR-mediated repression of the LIE domain reduced palmitate-induced H3K27 acetylation and corresponding S100A11 upregulation in Huh7 cells and immortalized mouse hepatocytes. Silencing of the murine LIE in 2 independent steatohepatitis models demonstrated reduced S100a11 upregulation and attenuated liver injury. We confirmed H3K27 acetylation and XBP1s occupancy at the LIE domain in human MASH liver samples and an increase in hepatocyte-derived S100A11-enriched extracellular vesicles in MASH patient plasma. Our studies demonstrate a LIE domain that mediates hepatic S100A11 upregulation. This pathway may be a potential therapeutic target in MASH.

Authors

P. Vineeth Daniel, Hanna L. Erickson, Daheui Choi, Feda H. Hamdan, Yasuhiko Nakao, Gyanendra Puri, Takahito Nishihara, Yeriel Yoon, Amy S. Mauer, Debanjali Dasgupta, Jill Thompson, Alexander Revzin, Harmeet Malhi

×

Figure 1

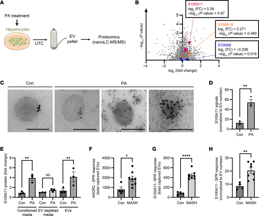
S100A11 is enriched in hepatic EVs.

Options: View larger image (or click on image) Download as PowerPoint
S100A11 is enriched in hepatic EVs.
(A) Schematic representation of unta...
(A) Schematic representation of untargeted EV proteomics protocol following ultracentrifugation (UTC) and nano–liquid chromatography–tandem mass spectrometry (nanoLC-MS/MS). (B) Volcano plot of EV proteomics performed using EVs collected from WT-IMH cells treated with 400 μM palmitate (PA) for 16 hours compared with vehicle-treated controls (n = 3 per group). S100A11 (pink square), S100A10 (orange triangle), and S100A6 (blue circle) are indicated as differentially enriched. Student’s unpaired 2-tailed t tests were used to compare 2 groups. (C) Immunogold labeling of S100A11 (black dots) on EVs from supernatants of PMHs treated with 400 μM PA or vehicle for 16 hours. Representative data are shown from n = 3 experimental replicates. Scale bars: 200 nm. (D) SPR-based quantification of S100A11 signals in EVs isolated from PMHs treated with 400 μM PA for 16 hours compared with vehicle-treated controls (n = 3 per group). SPR response is expressed in resonance units (RU). Student’s unpaired 2-tailed t test was used to compare 2 groups. (E) ELISA-based quantification of S100A11 protein in conditioned medium, EV-depleted medium, and EVs from Huh7 cells treated with 600 μM PA for 20 hours compared with vehicle-treated controls (n = 3 per group). One-way ANOVA with Šidák’s multiple-comparison test was used to compare groups. (F) SPR-based quantitative evaluation of ASGR2-expressing hepatic EVs isolated from plasma samples from both MASH (n = 8) and control (n = 4) patients. SPR response is expressed in RU. Student’s unpaired 2-tailed t test was used to compare 2 groups. (G and H) SPR-based quantification of S100A11 abundance on ASGR2-captured hepatic EVs from MASH (n = 8) and control (n = 4) plasma samples, expressed without (G) and with (H) EV number normalization. Student’s unpaired 2-tailed t test was used to compare 2 groups. *P < 0.05, **P < 0.01, ****P < 0.0001.

Copyright © 2026 American Society for Clinical Investigation
ISSN: 0021-9738 (print), 1558-8238 (online)

Sign up for email alerts