Go to JCI Insight
  • About
  • Editors
  • Consulting Editors
  • For authors
  • Publication ethics
  • Publication alerts by email
  • Advertising
  • Job board
  • Contact
  • Clinical Research and Public Health
  • Current issue
  • Past issues
  • By specialty
    • COVID-19
    • Cardiology
    • Gastroenterology
    • Immunology
    • Metabolism
    • Nephrology
    • Neuroscience
    • Oncology
    • Pulmonology
    • Vascular biology
    • All ...
  • Videos
    • ASCI Milestone Awards
    • Video Abstracts
    • Conversations with Giants in Medicine
  • Reviews
    • View all reviews ...
    • Clinical innovation and scientific progress in GLP-1 medicine (Nov 2025)
    • Pancreatic Cancer (Jul 2025)
    • Complement Biology and Therapeutics (May 2025)
    • Evolving insights into MASLD and MASH pathogenesis and treatment (Apr 2025)
    • Microbiome in Health and Disease (Feb 2025)
    • Substance Use Disorders (Oct 2024)
    • Clonal Hematopoiesis (Oct 2024)
    • View all review series ...
  • Viewpoint
  • Collections
    • In-Press Preview
    • Clinical Research and Public Health
    • Research Letters
    • Letters to the Editor
    • Editorials
    • Commentaries
    • Editor's notes
    • Reviews
    • Viewpoints
    • 100th anniversary
    • Top read articles

  • Current issue
  • Past issues
  • Specialties
  • Reviews
  • Review series
  • ASCI Milestone Awards
  • Video Abstracts
  • Conversations with Giants in Medicine
  • In-Press Preview
  • Clinical Research and Public Health
  • Research Letters
  • Letters to the Editor
  • Editorials
  • Commentaries
  • Editor's notes
  • Reviews
  • Viewpoints
  • 100th anniversary
  • Top read articles
  • About
  • Editors
  • Consulting Editors
  • For authors
  • Publication ethics
  • Publication alerts by email
  • Advertising
  • Job board
  • Contact
PIM3-mediated phosphorylation stabilizes myeloid leukemia factor 2 to promote metastasis in osteosarcoma
Cuiling Zeng, Xin Wang, Jinkun Zhong, Yu Zhang, Ju Deng, Wenqiang Liu, Weixuan Chen, Xinhao Yu, Dian Lin, Ruhua Zhang, Shang Wang, Jianpei Lao, Qi Zhao, Li Zhong, Tiebang Kang, Dan Liao
Cuiling Zeng, Xin Wang, Jinkun Zhong, Yu Zhang, Ju Deng, Wenqiang Liu, Weixuan Chen, Xinhao Yu, Dian Lin, Ruhua Zhang, Shang Wang, Jianpei Lao, Qi Zhao, Li Zhong, Tiebang Kang, Dan Liao
View: Text | PDF
Research Article Cell biology Oncology

PIM3-mediated phosphorylation stabilizes myeloid leukemia factor 2 to promote metastasis in osteosarcoma

  • Text
  • PDF
Abstract

Osteosarcoma is the most common primary malignant bone cancer, characterized by a high incidence of lung metastasis and a lack of therapeutic targets. Here, by combining an in vivo CRISPR activation screen with the interactome of STUB1, a tumor suppressor in osteosarcoma, we identified that myeloid leukemia factor 2 (MLF2) promotes osteosarcoma metastasis. Mechanistically, MLF2 disrupted the interaction between BiP and IRE1α, thereby activating the IRE1α/XBP1-S-MMP9 axis. The E3 ligase STUB1 ubiquitinated MLF2 at Lys119 and targeted it for proteasomal degradation, whereas PIM3-mediated phosphorylation of MLF2 at Ser65 enhanced its stabilizing interaction with USP21. Our findings demonstrate that the PIM3/MLF2 axis is a critical regulator of osteosarcoma lung metastasis. We propose PIM3 as a potential therapeutic target for patients with osteosarcoma lung metastasis.

Authors

Cuiling Zeng, Xin Wang, Jinkun Zhong, Yu Zhang, Ju Deng, Wenqiang Liu, Weixuan Chen, Xinhao Yu, Dian Lin, Ruhua Zhang, Shang Wang, Jianpei Lao, Qi Zhao, Li Zhong, Tiebang Kang, Dan Liao

×

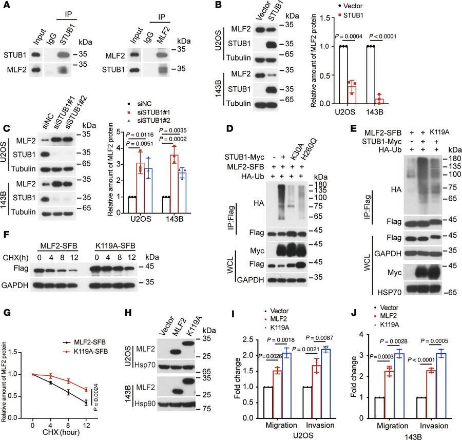
Figure 4

STUB1 is the E3 ligase responsible for the ubiquitination and degradation of MLF2.

Options: View larger image (or click on image) Download as PowerPoint
STUB1 is the E3 ligase responsible for the ubiquitination and degradatio...
(A) The endogenous interaction between MLF2 and STUB1 in U2OS cells was measured by co-IP with anti-MLF2 antibody and anti-STUB1 antibody; isotype-matched IgG was used as a control. (B and C) The expression levels of STUB1 and MLF2 were analyzed by Western blotting in U2OS and 143B cells transfected with STUB1 or STUB1-targeted siRNAs. Quantification of MLF2 protein levels was based on the Western blotting results. (D and E) HEK293T cells were cotransfected with the indicated plasmids for 48 hours and then subjected to IP using anti-FLAG antibody followed by Western blotting. (F and G) HEK293T cells transfected with MLF2-SFB or K119A-SFB for 36 hours were incubated with 40 μg/mL cycloheximide (CHX) for the indicated periods and then analyzed by Western blotting (F). Quantitation of MLF2 protein levels was based on the Western blotting results (G). (H) The expression levels of MLF2 were analyzed by Western blotting in U2OS and 143B cells stably overexpression of MLF2 or MLF2 K119A mutant. (I and J) Quantification analyses of migration and invasion assays using the indicated U2OS and 143B stable cells in H. Data in A, D–F, and H are representative of 3 independent experiments. Data in B, C, G, I, and J are presented as mean ± SD. n = 3 biologically independent experiments. P values were calculated using 2-tailed Student’s t test (B and G) and 1-way ANOVA with Dunnett’s test (C) or Tukey’s test (I and J). NC, negative control; Ub, ubiquitin.

Copyright © 2026 American Society for Clinical Investigation
ISSN: 0021-9738 (print), 1558-8238 (online)

Sign up for email alerts