Go to JCI Insight
  • About
  • Editors
  • Consulting Editors
  • For authors
  • Publication ethics
  • Publication alerts by email
  • Advertising
  • Job board
  • Contact
  • Clinical Research and Public Health
  • Current issue
  • Past issues
  • By specialty
    • COVID-19
    • Cardiology
    • Gastroenterology
    • Immunology
    • Metabolism
    • Nephrology
    • Neuroscience
    • Oncology
    • Pulmonology
    • Vascular biology
    • All ...
  • Videos
    • ASCI Milestone Awards
    • Video Abstracts
    • Conversations with Giants in Medicine
  • Reviews
    • View all reviews ...
    • Clinical innovation and scientific progress in GLP-1 medicine (Nov 2025)
    • Pancreatic Cancer (Jul 2025)
    • Complement Biology and Therapeutics (May 2025)
    • Evolving insights into MASLD and MASH pathogenesis and treatment (Apr 2025)
    • Microbiome in Health and Disease (Feb 2025)
    • Substance Use Disorders (Oct 2024)
    • Clonal Hematopoiesis (Oct 2024)
    • View all review series ...
  • Viewpoint
  • Collections
    • In-Press Preview
    • Clinical Research and Public Health
    • Research Letters
    • Letters to the Editor
    • Editorials
    • Commentaries
    • Editor's notes
    • Reviews
    • Viewpoints
    • 100th anniversary
    • Top read articles

  • Current issue
  • Past issues
  • Specialties
  • Reviews
  • Review series
  • ASCI Milestone Awards
  • Video Abstracts
  • Conversations with Giants in Medicine
  • In-Press Preview
  • Clinical Research and Public Health
  • Research Letters
  • Letters to the Editor
  • Editorials
  • Commentaries
  • Editor's notes
  • Reviews
  • Viewpoints
  • 100th anniversary
  • Top read articles
  • About
  • Editors
  • Consulting Editors
  • For authors
  • Publication ethics
  • Publication alerts by email
  • Advertising
  • Job board
  • Contact
PIM3-mediated phosphorylation stabilizes myeloid leukemia factor 2 to promote metastasis in osteosarcoma
Cuiling Zeng, Xin Wang, Jinkun Zhong, Yu Zhang, Ju Deng, Wenqiang Liu, Weixuan Chen, Xinhao Yu, Dian Lin, Ruhua Zhang, Shang Wang, Jianpei Lao, Qi Zhao, Li Zhong, Tiebang Kang, Dan Liao
Cuiling Zeng, Xin Wang, Jinkun Zhong, Yu Zhang, Ju Deng, Wenqiang Liu, Weixuan Chen, Xinhao Yu, Dian Lin, Ruhua Zhang, Shang Wang, Jianpei Lao, Qi Zhao, Li Zhong, Tiebang Kang, Dan Liao
View: Text | PDF
Research Article Cell biology Oncology

PIM3-mediated phosphorylation stabilizes myeloid leukemia factor 2 to promote metastasis in osteosarcoma

  • Text
  • PDF
Abstract

Osteosarcoma is the most common primary malignant bone cancer, characterized by a high incidence of lung metastasis and a lack of therapeutic targets. Here, by combining an in vivo CRISPR activation screen with the interactome of STUB1, a tumor suppressor in osteosarcoma, we identified that myeloid leukemia factor 2 (MLF2) promotes osteosarcoma metastasis. Mechanistically, MLF2 disrupted the interaction between BiP and IRE1α, thereby activating the IRE1α/XBP1-S-MMP9 axis. The E3 ligase STUB1 ubiquitinated MLF2 at Lys119 and targeted it for proteasomal degradation, whereas PIM3-mediated phosphorylation of MLF2 at Ser65 enhanced its stabilizing interaction with USP21. Our findings demonstrate that the PIM3/MLF2 axis is a critical regulator of osteosarcoma lung metastasis. We propose PIM3 as a potential therapeutic target for patients with osteosarcoma lung metastasis.

Authors

Cuiling Zeng, Xin Wang, Jinkun Zhong, Yu Zhang, Ju Deng, Wenqiang Liu, Weixuan Chen, Xinhao Yu, Dian Lin, Ruhua Zhang, Shang Wang, Jianpei Lao, Qi Zhao, Li Zhong, Tiebang Kang, Dan Liao

×

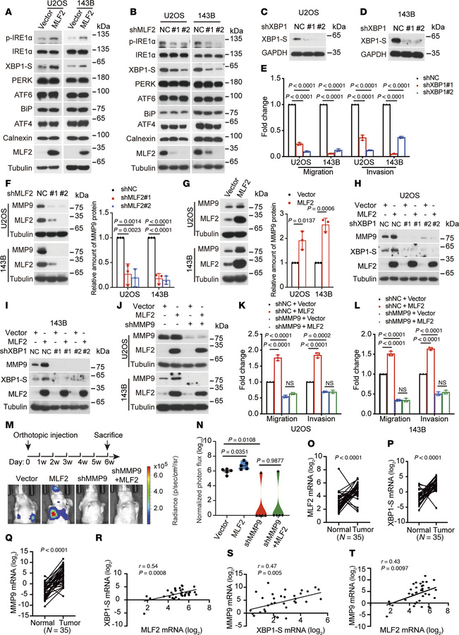
Figure 2

MLF2 promotes lung metastasis of osteosarcoma by activating IRE1α/XBP1-S-MMP9 axis.

Options: View larger image (or click on image) Download as PowerPoint
MLF2 promotes lung metastasis of osteosarcoma by activating IRE1α/XBP1-S...
(A and B) The indicated proteins were analyzed by Western blotting in U2OS and 143B cells stably overexpressing MLF2 or MLF2-targeted shRNAs (C and D) Western blotting analysis of XBP1-S protein levels in U2OS and 143B cells stably expressing XBP1-targeted shRNAs. (E) Quantification analyses of migration and invasion assays using the indicated stable cells. (F and G) Western blotting analysis and quantification of MLF2 and MMP9 protein levels in U2OS and 143B cells stably expressing MLF2-targeted shRNAs or overexpression of MLF2. (H and I) Western blotting analysis of the indicated protein levels in indicated XBP1 knockdown cells with or without MLF2 overexpression. (J) Western blotting analysis of MLF2 and MPP9 protein levels in indicated MPP9 knockdown cells with or without MLF2 overexpression. (K and L) Quantification analyses of migration and invasion assays using the indicated stable cells in J. (M) The procedure for the in vivo orthotopic model of osteosarcoma metastasis and representative bioluminescence images of mice orthotopically transplanted with the indicated luciferase-transduced 143B cells. (N) Quantification analyses of lung metastasis based on M. n = 5 mice per group. Data are reported as mean ± SD. P values were calculated using 2-tailed Student’s t test followed by Benjamini-Hochberg correction. (O–Q) The mRNA levels of MLF2, XBP1-S, and MMP9 were analyzed by real-time PCR in human osteosarcoma tissues and adjacent normal tissues. (R–T) The correlation scatterplots are shown based on the mRNA levels of MLF2, XBP1-S, and MMP9. The coefficient of correlation and P value were calculated using nonparametric Spearman’s test. Data in A–D and H–J are representative of 3 independent experiments. Data in E–G, K, and L are presented as mean ± SD. n = 3 biologically independent experiments. P values were calculated using 1-way ANOVA with Dunnett’s test (E and F) or Šídák’s test (K and L) and 2-tailed Student’s t test (G and O–Q). NC, negative control; p, photon; sh, short hairpin; sr, steradian.

Copyright © 2026 American Society for Clinical Investigation
ISSN: 0021-9738 (print), 1558-8238 (online)

Sign up for email alerts