Go to JCI Insight
  • About
  • Editors
  • Consulting Editors
  • For authors
  • Publication ethics
  • Publication alerts by email
  • Advertising
  • Job board
  • Contact
  • Clinical Research and Public Health
  • Current issue
  • Past issues
  • By specialty
    • COVID-19
    • Cardiology
    • Gastroenterology
    • Immunology
    • Metabolism
    • Nephrology
    • Neuroscience
    • Oncology
    • Pulmonology
    • Vascular biology
    • All ...
  • Videos
    • Conversations with Giants in Medicine
    • Video Abstracts
  • Reviews
    • View all reviews ...
    • Clinical innovation and scientific progress in GLP-1 medicine (Nov 2025)
    • Pancreatic Cancer (Jul 2025)
    • Complement Biology and Therapeutics (May 2025)
    • Evolving insights into MASLD and MASH pathogenesis and treatment (Apr 2025)
    • Microbiome in Health and Disease (Feb 2025)
    • Substance Use Disorders (Oct 2024)
    • Clonal Hematopoiesis (Oct 2024)
    • View all review series ...
  • Viewpoint
  • Collections
    • In-Press Preview
    • Clinical Research and Public Health
    • Research Letters
    • Letters to the Editor
    • Editorials
    • Commentaries
    • Editor's notes
    • Reviews
    • Viewpoints
    • 100th anniversary
    • Top read articles

  • Current issue
  • Past issues
  • Specialties
  • Reviews
  • Review series
  • Conversations with Giants in Medicine
  • Video Abstracts
  • In-Press Preview
  • Clinical Research and Public Health
  • Research Letters
  • Letters to the Editor
  • Editorials
  • Commentaries
  • Editor's notes
  • Reviews
  • Viewpoints
  • 100th anniversary
  • Top read articles
  • About
  • Editors
  • Consulting Editors
  • For authors
  • Publication ethics
  • Publication alerts by email
  • Advertising
  • Job board
  • Contact
Distinct colitis-associated macrophages drive NOD2-dependent bacterial sensing and gut homeostasis
Gajanan D. Katkar, Mahitha Shree Anandachar, Stella-Rita C. Ibeawuchi, Ella G. McLaren, Megan L. Estanol, Kennith Carpio-Perkins, Shu-Ting Hsu, Celia R. Espinoza, Jane E. Coates, Yashaswat S. Malhotra, Madhubanti Mullick, Vanessa Castillo, Daniella Vo, Saptarshi Sinha, Pradipta Ghosh
Gajanan D. Katkar, Mahitha Shree Anandachar, Stella-Rita C. Ibeawuchi, Ella G. McLaren, Megan L. Estanol, Kennith Carpio-Perkins, Shu-Ting Hsu, Celia R. Espinoza, Jane E. Coates, Yashaswat S. Malhotra, Madhubanti Mullick, Vanessa Castillo, Daniella Vo, Saptarshi Sinha, Pradipta Ghosh
View: Text | PDF
Research Article Gastroenterology Immunology Microbiology

Distinct colitis-associated macrophages drive NOD2-dependent bacterial sensing and gut homeostasis

  • Text
  • PDF
Abstract

Single-cell studies have revealed that intestinal macrophages maintain gut homeostasis through the balanced actions of reactive (inflammatory) and tolerant (noninflammatory) subpopulations. How such balance is impaired in inflammatory bowel diseases (IBDs), including Crohn’s disease (CD) and ulcerative colitis (UC), remains unresolved. Here, we define colon-specific macrophage states and reveal the critical role of noninflammatory colon-associated macrophages (niColAMs) in IBD recovery. Through trans-scale analyses—integrating computational transcriptomics, proteomics, and in vivo interventional studies—we identified GIV (CCDC88A) as a key regulator of niColAMs. GIV emerged as the top-ranked gene in niColAMs that physically and functionally interacts with NOD2, an innate immune sensor implicated in CD and UC. Myeloid-specific GIV depletion exacerbates infectious colitis, prolongs disease, and abolishes the protective effects of the NOD2 ligand muramyl dipeptide in colitis and sepsis models. Mechanistically, GIV’s C-terminus binds the terminal leucine-rich repeat 10 (LRR 10) of NOD2 and is required for NOD2 to dampen inflammation and clear microbes. The CD-associated 1007fs NOD2 variant, which lacks LRR 10, cannot bind GIV, which provides critical insights into how this clinically relevant variant impairs microbial sensing and clearance. These findings illuminate a critical GIV•NOD2 axis essential for gut homeostasis and highlight its disruption as a driver of dysbiosis and inflammation in IBD.

Authors

Gajanan D. Katkar, Mahitha Shree Anandachar, Stella-Rita C. Ibeawuchi, Ella G. McLaren, Megan L. Estanol, Kennith Carpio-Perkins, Shu-Ting Hsu, Celia R. Espinoza, Jane E. Coates, Yashaswat S. Malhotra, Madhubanti Mullick, Vanessa Castillo, Daniella Vo, Saptarshi Sinha, Pradipta Ghosh

×

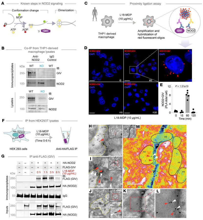
Figure 7

NOD2 and GIV colocalize and interact in cells.

Options: View larger image (or click on image) Download as PowerPoint
NOD2 and GIV colocalize and interact in cells.
(A) Schematic displays ke...
(A) Schematic displays key steps in MDP-induced NOD2 signaling. In resting cells, ADP-bound inactive NOD2 exists in an autoinhibited conformation. In resting cells, ADP-bound NOD2 is autoinhibited. Upon ligand (MDP) stimulation, ADP is exchanged for ATP, stabilizing ligand binding, inducing conformational change and “opening” of the LRR module, followed by NOD2 dimerization and assembly of signaling complexes. (B) IP of full-length endogenous NOD2 from THP1-derived macrophage lysates. Immune complexes were analyzed for bound GIV by IB; input lysates were probed for NOD2 and GIV. (C) Study design of PLA. (D) Representative confocal images show colocalization of GIV and NOD2 in THP1-derived macrophages challenged with MDP for 0–120 minutes. Scale bar: 10 μm. (E) Quantification from ~20–30 randomly imaged fields; n = 4–5 repeats. P value determined by 1-way ANOVA, followed by Tukey’s test for multiple comparisons and indicated with P shown above bars. P ≤ 0.05 is considered as significant. (F) Schematic depicts study design of IP from lysates of HEK293T cells. HA-tagged NOD2 was IP with anti-HA mAb from equal aliquots of lysates of HEK293T cells coexpressing GIV-FLAG and HA-NOD2, stimulated (+) or not (–) with MDP for indicated time points. (G) IP complexes and input lysates were analyzed for NOD2 and GIV by IB. (H–M) TEM micrographs display representative images of colocalization of GIV (white arrowheads; 18 nm gold particles) and NOD2 (red arrowheads; 12 nm gold particles) on TGPMs challenged with live AIEC-LF82 (MOI 1:30) for 1 hour. NOD2 colocalization within particle-rich cytoplasmic structures (pr), with membrane-associated GIV on actin strands (as; pseudo-colored blue) and swollen mitochondria (mt; outlined in black) with degraded cristae in M. Scale bar: 500 nm; 1 μm (H and J, insert). Oligo, oligonucleotide.

Copyright © 2025 American Society for Clinical Investigation
ISSN: 0021-9738 (print), 1558-8238 (online)

Sign up for email alerts