Go to JCI Insight
  • About
  • Editors
  • Consulting Editors
  • For authors
  • Publication ethics
  • Publication alerts by email
  • Advertising
  • Job board
  • Contact
  • Clinical Research and Public Health
  • Current issue
  • Past issues
  • By specialty
    • COVID-19
    • Cardiology
    • Gastroenterology
    • Immunology
    • Metabolism
    • Nephrology
    • Neuroscience
    • Oncology
    • Pulmonology
    • Vascular biology
    • All ...
  • Videos
    • ASCI Milestone Awards
    • Video Abstracts
    • Conversations with Giants in Medicine
  • Reviews
    • View all reviews ...
    • Clinical innovation and scientific progress in GLP-1 medicine (Nov 2025)
    • Pancreatic Cancer (Jul 2025)
    • Complement Biology and Therapeutics (May 2025)
    • Evolving insights into MASLD and MASH pathogenesis and treatment (Apr 2025)
    • Microbiome in Health and Disease (Feb 2025)
    • Substance Use Disorders (Oct 2024)
    • Clonal Hematopoiesis (Oct 2024)
    • View all review series ...
  • Viewpoint
  • Collections
    • In-Press Preview
    • Clinical Research and Public Health
    • Research Letters
    • Letters to the Editor
    • Editorials
    • Commentaries
    • Editor's notes
    • Reviews
    • Viewpoints
    • 100th anniversary
    • Top read articles

  • Current issue
  • Past issues
  • Specialties
  • Reviews
  • Review series
  • ASCI Milestone Awards
  • Video Abstracts
  • Conversations with Giants in Medicine
  • In-Press Preview
  • Clinical Research and Public Health
  • Research Letters
  • Letters to the Editor
  • Editorials
  • Commentaries
  • Editor's notes
  • Reviews
  • Viewpoints
  • 100th anniversary
  • Top read articles
  • About
  • Editors
  • Consulting Editors
  • For authors
  • Publication ethics
  • Publication alerts by email
  • Advertising
  • Job board
  • Contact
Staphylococcus aureus accessory gene regulator quorum-sensing system inhibits keratinocyte lipid enzymes and delays wound repair
Michelle D. Bagood, Jelena Marjanovic, Nina Jiang, Hung Chan, Tatsuya Dokoshi, Kellen J. Cavagnero, Fengwu Li, Andrea Roso-Mares, Samia Almoughrabie, Edward Liu, Irena Pastar, Marjana Tomic-Canic, Alexander R. Horswill, Richard L. Gallo
Michelle D. Bagood, Jelena Marjanovic, Nina Jiang, Hung Chan, Tatsuya Dokoshi, Kellen J. Cavagnero, Fengwu Li, Andrea Roso-Mares, Samia Almoughrabie, Edward Liu, Irena Pastar, Marjana Tomic-Canic, Alexander R. Horswill, Richard L. Gallo
View: Text | PDF
Research Article Dermatology Infectious disease

Staphylococcus aureus accessory gene regulator quorum-sensing system inhibits keratinocyte lipid enzymes and delays wound repair

  • Text
  • PDF
Abstract

Mechanisms responsible for delayed wound repair are poorly understood despite the common impact of this disorder on health. To study how Staphylococcus aureus disrupts healing, mouse and human wound repair models were evaluated after exposure to S. aureus or commensal Staphylococcus. Quorum sensing by S. aureus, but not S. hominis, delayed repair and inhibited the expression of genes responsible for lipid metabolism in keratinocytes. S. aureus with inactive accessory gene regulator (agr) did not delay healing, and the inhibition of lipid metabolism was recapitulated in vitro by synthetic phenol soluble modulin α1 (psmα1) and psmα4, genes that are under agr control. However, S. aureus strains with single deletion of psmA, psmB, alpha-hemolysin (hla), or hld gene continued to delay repair, suggesting that S. aureus used multiple agr-dependent virulence factors to disrupt healing. These observations provide insight into mechanisms for delayed wound healing, identify quorum sensing as a critical event, and highlight the role of lipid biosynthesis in wound reepithelialization.

Authors

Michelle D. Bagood, Jelena Marjanovic, Nina Jiang, Hung Chan, Tatsuya Dokoshi, Kellen J. Cavagnero, Fengwu Li, Andrea Roso-Mares, Samia Almoughrabie, Edward Liu, Irena Pastar, Marjana Tomic-Canic, Alexander R. Horswill, Richard L. Gallo

×

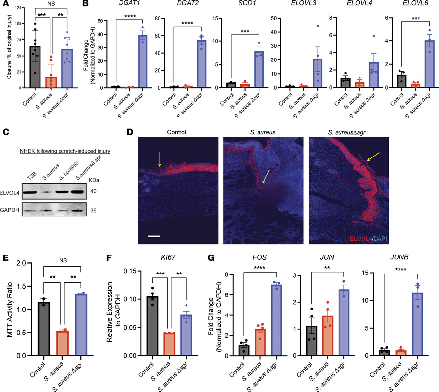
Figure 7

S. aureus agr system influences keratinocyte function and gene expression.

Options: View larger image (or click on image) Download as PowerPoint

S. aureus agr system influences keratinocyte function and gene expressi...
(A) Quantification of in vitro NHEK scratch-wound closure 24 hours after treatment with S. aureus or S. aureusΔagr CM (3 × 107 CFU/mL equivalent), or media control. (B) qPCR for lipid metabolic/synthesis enzyme genes of scratch-wounded in vitro NHEKs treated for 24 hours with S. aureus or S. aureusΔagr CM (3 × 107 CFU/mL equivalent), or media control (control and S. aureus groups shown previously in Figure 3E). (C) Protein immunoblot of ELOVL4 and GAPDH protein extracted from scratch-injured NHEKs exposed to S. aureus, S. hominis, or S. aureusΔagr CM (3 × 107 CFU/mL equivalent), or media control for 24 hours. (D) Representative images of murine wounds infected with vehicle, S. aureus, or S. aureusΔagr immunofluorescence-stained for ELOVL4 (scale bar: 300 μm). (E) MTT proliferation assay of in vitro NHEKs after 24 hours of treatment with S. aureus or S. aureusΔagr CM (3 × 107 CFU/mL equivalent), or media control. (F) KI67 gene expression of proliferating NHEKs after 24 hours of treatment with S. aureus or S. aureusΔagr CM (3 × 107 CFU/mL equivalent), or media control. (G) Expression of cell cycle genes by in vitro NHEKs after 24 hours of treatment with S. aureus or S. aureusΔagr CM (3 × 107 CFU/mL equivalent), or media control. Experiments were performed at least twice. One-way ANOVA followed by Bonferroni’s multiple-comparison adjustment for more than 2 groups. Data represent mean ± SEM. **P < 0.01, ***P < 0.001, ****P < 0.0001.

Copyright © 2026 American Society for Clinical Investigation
ISSN: 0021-9738 (print), 1558-8238 (online)

Sign up for email alerts