Go to JCI Insight
  • About
  • Editors
  • Consulting Editors
  • For authors
  • Publication ethics
  • Publication alerts by email
  • Advertising
  • Job board
  • Contact
  • Clinical Research and Public Health
  • Current issue
  • Past issues
  • By specialty
    • COVID-19
    • Cardiology
    • Gastroenterology
    • Immunology
    • Metabolism
    • Nephrology
    • Neuroscience
    • Oncology
    • Pulmonology
    • Vascular biology
    • All ...
  • Videos
    • ASCI Milestone Awards
    • Video Abstracts
    • Conversations with Giants in Medicine
  • Reviews
    • View all reviews ...
    • Clinical innovation and scientific progress in GLP-1 medicine (Nov 2025)
    • Pancreatic Cancer (Jul 2025)
    • Complement Biology and Therapeutics (May 2025)
    • Evolving insights into MASLD and MASH pathogenesis and treatment (Apr 2025)
    • Microbiome in Health and Disease (Feb 2025)
    • Substance Use Disorders (Oct 2024)
    • Clonal Hematopoiesis (Oct 2024)
    • View all review series ...
  • Viewpoint
  • Collections
    • In-Press Preview
    • Clinical Research and Public Health
    • Research Letters
    • Letters to the Editor
    • Editorials
    • Commentaries
    • Editor's notes
    • Reviews
    • Viewpoints
    • 100th anniversary
    • Top read articles

  • Current issue
  • Past issues
  • Specialties
  • Reviews
  • Review series
  • ASCI Milestone Awards
  • Video Abstracts
  • Conversations with Giants in Medicine
  • In-Press Preview
  • Clinical Research and Public Health
  • Research Letters
  • Letters to the Editor
  • Editorials
  • Commentaries
  • Editor's notes
  • Reviews
  • Viewpoints
  • 100th anniversary
  • Top read articles
  • About
  • Editors
  • Consulting Editors
  • For authors
  • Publication ethics
  • Publication alerts by email
  • Advertising
  • Job board
  • Contact
SOX2 regulates foregut squamous epithelial homeostasis and is lost during Barrett’s esophagus development
Ramon U. Jin, Yuanwei Xu, T. Mamie Lih, Yang-Zhe Huang, Toni M. Nittolo, Blake E. Sells, Olivia M. Dres, Jean S. Wang, Qing K. Li, Hui Zhang, Jason C. Mills
Ramon U. Jin, Yuanwei Xu, T. Mamie Lih, Yang-Zhe Huang, Toni M. Nittolo, Blake E. Sells, Olivia M. Dres, Jean S. Wang, Qing K. Li, Hui Zhang, Jason C. Mills
View: Text | PDF
Research Article Development Gastroenterology

SOX2 regulates foregut squamous epithelial homeostasis and is lost during Barrett’s esophagus development

  • Text
  • PDF
Abstract

Esophageal adenocarcinoma is increasingly prevalent and is thought to arise from Barrett’s esophagus (BE), a metaplastic condition in which chronic acid and bile reflux transforms the esophageal squamous epithelium into a gastric-intestinal glandular mucosa. The molecular determinants driving this metaplasia are poorly understood. We developed a human BE organoid biobank that recapitulates BE’s molecular heterogeneity. Bulk and single-cell transcriptomics, supported by patient tissue analysis, revealed that BE differentiation reflects a balance between SOX2 (foregut/esophageal) and CDX2 (hindgut/intestinal) transcription factors. Using squamous-specific inducible Sox2-KO (Krt5CreER/+ Sox2Δ/Δ ROSA26tdTomato/+) mice, we observed increased basal proliferation, reduced squamous differentiation, and expanded metaplastic glands at the squamocolumnar junction, some tracing back to Krt5-expressing cells. CUT&RUN analysis showed SOX2 bound and promoted differentiation-associated targets (e.g., Krt13) and repressed proliferation-associated targets (e.g., Mki67). Thus, SOX2 is critical for foregut squamous epithelial differentiation, and its decreased expression is likely an initiating step in progression to BE and then to esophageal adenocarcinoma.

Authors

Ramon U. Jin, Yuanwei Xu, T. Mamie Lih, Yang-Zhe Huang, Toni M. Nittolo, Blake E. Sells, Olivia M. Dres, Jean S. Wang, Qing K. Li, Hui Zhang, Jason C. Mills

×

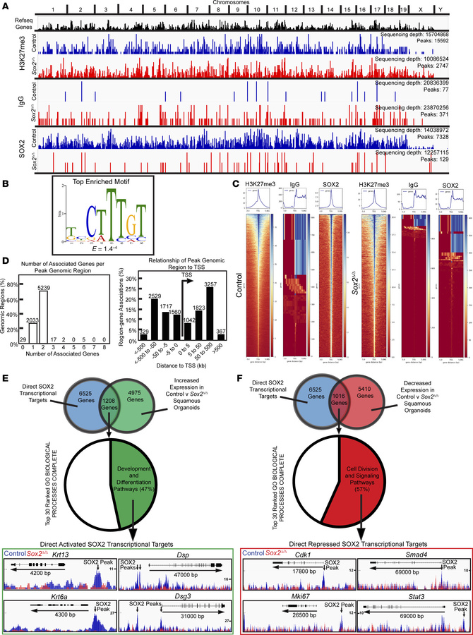
Figure 5

Direct transcriptional targets of SOX2 regulate proliferation and maturation.

Options: View larger image (or click on image) Download as PowerPoint
Direct transcriptional targets of SOX2 regulate proliferation and matura...
(A) Integrated genome browser view of CUT&RUN data for WT control (blue) and Sox2Δ/Δ (red) squamous organoids probed using H3K27me3, IgG, and SOX2 antibodies. Sequencing depth and MACS2 peak calls displayed. (B) Top enriched motif identified from SOX2 CUT&RUN using MEME-ChIP and STREME with E value indicated. (C) Heatmaps and profile plots of CUT&RUN peaks –5 kb to +5 kb from transcription start sites for all genes in control and Sox2Δ/Δ organoids. (D) Left: GREAT analysis showing number of genes associated with each SOX2 peak (total peaks labeled). Right: peak distribution relative to transcription start site. (E and F) Top: Venn diagrams showing overlap between SOX2-bound genes and those with altered expression in Sox2Δ/Δ versus control organoids. Middle: pie charts of GO Biological Process terms among SOX2-bound genes with increased or decreased expression. Bottom: representative genes from GO categories (Development/Differentiation or Cell Division/Signaling) with gene structures and SOX2 binding peaks in control (blue) and Sox2Δ/Δ (red) organoids.

Copyright © 2026 American Society for Clinical Investigation
ISSN: 0021-9738 (print), 1558-8238 (online)

Sign up for email alerts