Go to JCI Insight
  • About
  • Editors
  • Consulting Editors
  • For authors
  • Publication ethics
  • Publication alerts by email
  • Advertising
  • Job board
  • Contact
  • Clinical Research and Public Health
  • Current issue
  • Past issues
  • By specialty
    • COVID-19
    • Cardiology
    • Gastroenterology
    • Immunology
    • Metabolism
    • Nephrology
    • Neuroscience
    • Oncology
    • Pulmonology
    • Vascular biology
    • All ...
  • Videos
    • Conversations with Giants in Medicine
    • Video Abstracts
  • Reviews
    • View all reviews ...
    • Clinical innovation and scientific progress in GLP-1 medicine (Nov 2025)
    • Pancreatic Cancer (Jul 2025)
    • Complement Biology and Therapeutics (May 2025)
    • Evolving insights into MASLD and MASH pathogenesis and treatment (Apr 2025)
    • Microbiome in Health and Disease (Feb 2025)
    • Substance Use Disorders (Oct 2024)
    • Clonal Hematopoiesis (Oct 2024)
    • View all review series ...
  • Viewpoint
  • Collections
    • In-Press Preview
    • Clinical Research and Public Health
    • Research Letters
    • Letters to the Editor
    • Editorials
    • Commentaries
    • Editor's notes
    • Reviews
    • Viewpoints
    • 100th anniversary
    • Top read articles

  • Current issue
  • Past issues
  • Specialties
  • Reviews
  • Review series
  • Conversations with Giants in Medicine
  • Video Abstracts
  • In-Press Preview
  • Clinical Research and Public Health
  • Research Letters
  • Letters to the Editor
  • Editorials
  • Commentaries
  • Editor's notes
  • Reviews
  • Viewpoints
  • 100th anniversary
  • Top read articles
  • About
  • Editors
  • Consulting Editors
  • For authors
  • Publication ethics
  • Publication alerts by email
  • Advertising
  • Job board
  • Contact
An IFN/STAT1/CYBB axis defines protective plasmacytoid DC–neutrophil crosstalk in Aspergillus fumigatus–infected mice
Yahui Guo, Mariano A. Aufiero, Kathleen A.M. Mills, Simon A. Grassmann, Hyunu Kim, Mergim Gjonbalaj, Paul Zumbo, Audrey Billips, Katrina B. Mar, Yao Yu, Laura C. Echeverri Tirado, Lena Heung, Amariliz Rivera, Doron Betel, Joseph C. Sun, Tobias M. Hohl
Yahui Guo, Mariano A. Aufiero, Kathleen A.M. Mills, Simon A. Grassmann, Hyunu Kim, Mergim Gjonbalaj, Paul Zumbo, Audrey Billips, Katrina B. Mar, Yao Yu, Laura C. Echeverri Tirado, Lena Heung, Amariliz Rivera, Doron Betel, Joseph C. Sun, Tobias M. Hohl
View: Text | PDF
Research Article Immunology Infectious disease

An IFN/STAT1/CYBB axis defines protective plasmacytoid DC–neutrophil crosstalk in Aspergillus fumigatus–infected mice

  • Text
  • PDF
Abstract

Aspergillus fumigatus is the most common cause of invasive aspergillosis (IA), a devastating infection in immunocompromised patients. Plasmacytoid DCs (pDCs) regulate host defense against IA by enhancing neutrophil antifungal properties in the lung. Here, we define the pDC activation trajectory during A. fumigatus infection and the molecular events that underlie the protective pDC–neutrophil crosstalk. Fungus-induced pDC activation began after bone marrow egress and resulted in pDC-dependent regulation of lung type I and type III IFN levels. These pDC-derived products acted on type I and type III IFN receptor–expressing neutrophils and controlled neutrophil fungicidal activity and ROS production via STAT1 signaling in a cell-intrinsic manner. Mechanistically, neutrophil STAT1 signaling regulated transcription and expression of Cybb, which encodes one of 5 NADPH oxidase subunits. Thus, the results indicate that pDCs regulate neutrophil-dependent immunity against inhaled molds by controlling local expression of a subunit required for NADPH oxidase assembly and activity in the lung.

Authors

Yahui Guo, Mariano A. Aufiero, Kathleen A.M. Mills, Simon A. Grassmann, Hyunu Kim, Mergim Gjonbalaj, Paul Zumbo, Audrey Billips, Katrina B. Mar, Yao Yu, Laura C. Echeverri Tirado, Lena Heung, Amariliz Rivera, Doron Betel, Joseph C. Sun, Tobias M. Hohl

×

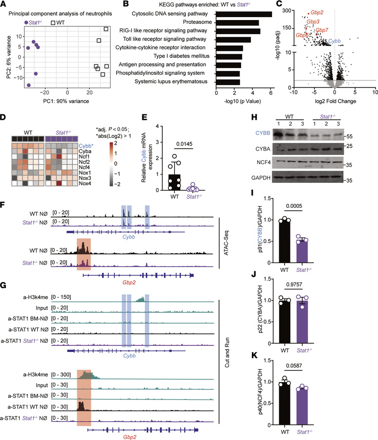
Figure 5

STAT1-dependent control of Cybb expression and CYBB protein levels in neutrophils.

Options: View larger image (or click on image) Download as PowerPoint
STAT1-dependent control of Cybb expression and CYBB protein levels in ne...
(A) Principal component analysis of global gene expression, (B) differentially enriched KEGG pathways, and (C) volcano plot of DEGs in Stat1–/– (purple symbols) and Stat1+/+ (black symbols) neutrophils sorted from mixed BM chimeric mice (n = 6) at 72 hpi with 3 × 107 CEA10 conidia. Selected downregulated genes in Stat1–/– neutrophils are highlighted in the volcano plot. (D) Heatmap of Cybb, Cyba, Ncf1, Ncf2, Ncf4, Nox1, Nox3, and Nox4 expression in neutrophils sorted from Stat1–/– and Stat1+/+ mixed BM chimeric mice (n = 6). The asterisk indicates that a gene is a DEG. Each lane represents an independent biological replicate. (E) qRT-PCR of Cybb mRNA expression in neutrophils sorted from Stat1–/– and Stat1+/+ mice. (F) ATAC-Seq analysis of neutrophils sorted from Stat1–/– and Stat+/+ mice. Gene tracks show chromatin accessibility at the Cybb and Gbp2 locus. (G) BM and lung neutrophils were sorted from Stat1–/– and Stat1+/+ mice and processed for CUT&RUN. Gene tracks show STAT1 signal as normalized fragment pileup (y axis) plotted by genome position (x axis). The shaded box highlights a putative STAT1 binding site at the Gbp2 promoter region. Gene tracks show H3K4me3 ChIP-Seq signal as normalized fragment pileup (top rows; green). (H– K) Western blot (H) and quantitation of (I) CYBB, (J) CYBA, (K) NCF4 protein levels normalized to GAPDH expression in lung neutrophils sorted from Stat1–/– and Stat1+/+ mice. Neutrophils from 4–5 mice were pooled to obtain sufficient protein for Western blot analysis in each biological replicate. A–K: Infection dose: 3 × 107 CEA10 conidia via intratracheal route; analysis 72 hours p.i. E–K: Data are representative of 2 experiments. Data points represent individual mice. Statistical analysis: Mann-Whitney U test. See also Supplemental Figure 5.

Copyright © 2025 American Society for Clinical Investigation
ISSN: 0021-9738 (print), 1558-8238 (online)

Sign up for email alerts