Go to JCI Insight
  • About
  • Editors
  • Consulting Editors
  • For authors
  • Publication ethics
  • Publication alerts by email
  • Advertising
  • Job board
  • Contact
  • Clinical Research and Public Health
  • Current issue
  • Past issues
  • By specialty
    • COVID-19
    • Cardiology
    • Gastroenterology
    • Immunology
    • Metabolism
    • Nephrology
    • Neuroscience
    • Oncology
    • Pulmonology
    • Vascular biology
    • All ...
  • Videos
    • ASCI Milestone Awards
    • Video Abstracts
    • Conversations with Giants in Medicine
  • Reviews
    • View all reviews ...
    • Neurodegeneration (Mar 2026)
    • Clinical innovation and scientific progress in GLP-1 medicine (Nov 2025)
    • Pancreatic Cancer (Jul 2025)
    • Complement Biology and Therapeutics (May 2025)
    • Evolving insights into MASLD and MASH pathogenesis and treatment (Apr 2025)
    • Microbiome in Health and Disease (Feb 2025)
    • Substance Use Disorders (Oct 2024)
    • View all review series ...
  • Viewpoint
  • Collections
    • In-Press Preview
    • Clinical Research and Public Health
    • Research Letters
    • Letters to the Editor
    • Editorials
    • Commentaries
    • Editor's notes
    • Reviews
    • Viewpoints
    • 100th anniversary
    • Top read articles

  • Current issue
  • Past issues
  • Specialties
  • Reviews
  • Review series
  • ASCI Milestone Awards
  • Video Abstracts
  • Conversations with Giants in Medicine
  • In-Press Preview
  • Clinical Research and Public Health
  • Research Letters
  • Letters to the Editor
  • Editorials
  • Commentaries
  • Editor's notes
  • Reviews
  • Viewpoints
  • 100th anniversary
  • Top read articles
  • About
  • Editors
  • Consulting Editors
  • For authors
  • Publication ethics
  • Publication alerts by email
  • Advertising
  • Job board
  • Contact
Nitric oxide required for transition to slower hepatic protein synthesis rates during long-term caloric restriction
Hector H. Palacios, Edward Cao, Adelaide Cahill, Hussein Mohamad, Marc K. Hellerstein
Hector H. Palacios, Edward Cao, Adelaide Cahill, Hussein Mohamad, Marc K. Hellerstein
View: Text | PDF
Research Article Aging Hepatology Metabolism

Nitric oxide required for transition to slower hepatic protein synthesis rates during long-term caloric restriction

  • Text
  • PDF
Abstract

Calorie restriction (CR) extends maximal lifespan and maintains cellular homeostasis in various animal models. We have previously shown that CR induces a global reduction of protein fractional synthesis rates (FSRs) across the hepatic proteome in mice, but the timing and regulatory mechanisms remain unclear. Nitric oxide (NO), a bioactive molecule upregulated during CR, is a potential regulator of protein synthesis. To explore the role of NO in hepatic proteome fluxes during CR, we used in vivo deuterium labeling from heavy water and liquid chromatography/mass spectrometry–based (LC/MS-based) flux proteomics in WT and NO-deficient (NO–) mice. We observed a transition to reduced global protein FSRs that occurred rapidly between days 25 and 30 of CR. NO deficiency, whether genetic or pharmacological, disrupted the slowing of proteome-wide fluxes and the beneficial effects on body composition and physiology. Administering the NO donor molsidomine restored the reduction in hepatic FSRs in NO– mice. Furthermore, inhibiting NO pharmacologically, whether starting on day 1, day 14, or day 24 of CR, mitigated the reduction in hepatic protein FSRs at day 32, highlighting NO’s critical role during the transition period. These results underscore the importance of NO in CR-induced changes in proteostasis and suggest NO as a potential CR-mimetic target, while offering a specific time window for identifying other signals and testing therapeutic interventions.

Authors

Hector H. Palacios, Edward Cao, Adelaide Cahill, Hussein Mohamad, Marc K. Hellerstein

×

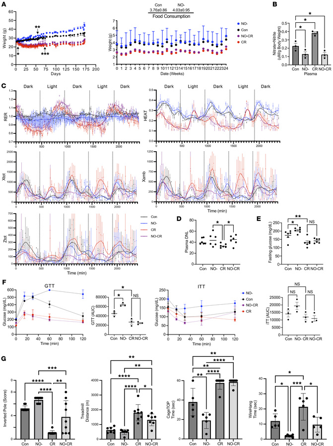
Figure 6

Experimental design for the physiologic effects of CR in iNOS-KO (NO–) mice.

Options: View larger image (or click on image) Download as PowerPoint
Experimental design for the physiologic effects of CR in iNOS-KO (NO–) m...
(A) Mice were single-caged, and their body weights and food consumption were measured throughout the intervention period. Mice under CR consumed 30% less food than did Con mice. Significance is indicated by an arrow; *P < 0.05 between Con and CR, **P < 0.05 between Con and NO–, and ***P < 0.05 between CR and NO-CR. P values were determined using 1-way ANOVA for all comparisons. (B) Plasma nitrate+nitrite concentrations (μM) normalized to mouse body weights (g) to represent NO production. *P < 0.05, by 1-way ANOVA. (C) Metabolic cage (CLAMS) assessment of mice (n = 6–9 per group). Animals were placed in a CLAMS, and their metrics were recorded for 3 nights (dark) and 2 days (light). Curves were smoothed to the sixth polynomial order. (D) Free plasma palmitate was esterified and analyzed for mass isotopomer abundances by GC-MS. *P < 0.05, by 1-way ANOVA with Fisher’s LSD test. (E) Fasting blood glucose levels (n = 6 per group). *P < 0.05 and **P < 0.005, by 1-way ANOVA. (F) GTTs and ITTs were performed under fasting conditions. The levels of glucose in the blood of mice fasted for 6 hours were measured over time after i.p. insulin injection for the ITT (n = 3 per group). Blood glucose levels after an i.p. glucose load (GTT) were measured in mice fasted overnight (n = 3–4 per group). *P < 0.05, by 1 way ANOVA for AUC analysis. (G) Behavioral and performance test results. Mice were subjected to treadmill exercise until exhaustion. Cage top and wire-hang tests were conducted for up to 60 seconds. The inverted pole test, assessing motor function, was scored by the time required to turn downward. *P < 0.05, **P < 0.005, ***P < 0.0005, and ****P < 0.00005, by 1-way ANOVA. HEAT, heat production measured as kcal/hr; Ztot, vertical plane; Xtot, horizontal plane total movement; Xamb, ambulatory movement.

Copyright © 2026 American Society for Clinical Investigation
ISSN: 0021-9738 (print), 1558-8238 (online)

Sign up for email alerts