Go to JCI Insight
  • About
  • Editors
  • Consulting Editors
  • For authors
  • Publication ethics
  • Publication alerts by email
  • Advertising
  • Job board
  • Contact
  • Clinical Research and Public Health
  • Current issue
  • Past issues
  • By specialty
    • COVID-19
    • Cardiology
    • Gastroenterology
    • Immunology
    • Metabolism
    • Nephrology
    • Neuroscience
    • Oncology
    • Pulmonology
    • Vascular biology
    • All ...
  • Videos
    • ASCI Milestone Awards
    • Video Abstracts
    • Conversations with Giants in Medicine
  • Reviews
    • View all reviews ...
    • Clinical innovation and scientific progress in GLP-1 medicine (Nov 2025)
    • Pancreatic Cancer (Jul 2025)
    • Complement Biology and Therapeutics (May 2025)
    • Evolving insights into MASLD and MASH pathogenesis and treatment (Apr 2025)
    • Microbiome in Health and Disease (Feb 2025)
    • Substance Use Disorders (Oct 2024)
    • Clonal Hematopoiesis (Oct 2024)
    • View all review series ...
  • Viewpoint
  • Collections
    • In-Press Preview
    • Clinical Research and Public Health
    • Research Letters
    • Letters to the Editor
    • Editorials
    • Commentaries
    • Editor's notes
    • Reviews
    • Viewpoints
    • 100th anniversary
    • Top read articles

  • Current issue
  • Past issues
  • Specialties
  • Reviews
  • Review series
  • ASCI Milestone Awards
  • Video Abstracts
  • Conversations with Giants in Medicine
  • In-Press Preview
  • Clinical Research and Public Health
  • Research Letters
  • Letters to the Editor
  • Editorials
  • Commentaries
  • Editor's notes
  • Reviews
  • Viewpoints
  • 100th anniversary
  • Top read articles
  • About
  • Editors
  • Consulting Editors
  • For authors
  • Publication ethics
  • Publication alerts by email
  • Advertising
  • Job board
  • Contact
Nitric oxide required for transition to slower hepatic protein synthesis rates during long-term caloric restriction
Hector H. Palacios, Edward Cao, Adelaide Cahill, Hussein Mohamad, Marc K. Hellerstein
Hector H. Palacios, Edward Cao, Adelaide Cahill, Hussein Mohamad, Marc K. Hellerstein
View: Text | PDF
Research Article Aging Hepatology Metabolism

Nitric oxide required for transition to slower hepatic protein synthesis rates during long-term caloric restriction

  • Text
  • PDF
Abstract

Calorie restriction (CR) extends maximal lifespan and maintains cellular homeostasis in various animal models. We have previously shown that CR induces a global reduction of protein fractional synthesis rates (FSRs) across the hepatic proteome in mice, but the timing and regulatory mechanisms remain unclear. Nitric oxide (NO), a bioactive molecule upregulated during CR, is a potential regulator of protein synthesis. To explore the role of NO in hepatic proteome fluxes during CR, we used in vivo deuterium labeling from heavy water and liquid chromatography/mass spectrometry–based (LC/MS-based) flux proteomics in WT and NO-deficient (NO–) mice. We observed a transition to reduced global protein FSRs that occurred rapidly between days 25 and 30 of CR. NO deficiency, whether genetic or pharmacological, disrupted the slowing of proteome-wide fluxes and the beneficial effects on body composition and physiology. Administering the NO donor molsidomine restored the reduction in hepatic FSRs in NO– mice. Furthermore, inhibiting NO pharmacologically, whether starting on day 1, day 14, or day 24 of CR, mitigated the reduction in hepatic protein FSRs at day 32, highlighting NO’s critical role during the transition period. These results underscore the importance of NO in CR-induced changes in proteostasis and suggest NO as a potential CR-mimetic target, while offering a specific time window for identifying other signals and testing therapeutic interventions.

Authors

Hector H. Palacios, Edward Cao, Adelaide Cahill, Hussein Mohamad, Marc K. Hellerstein

×

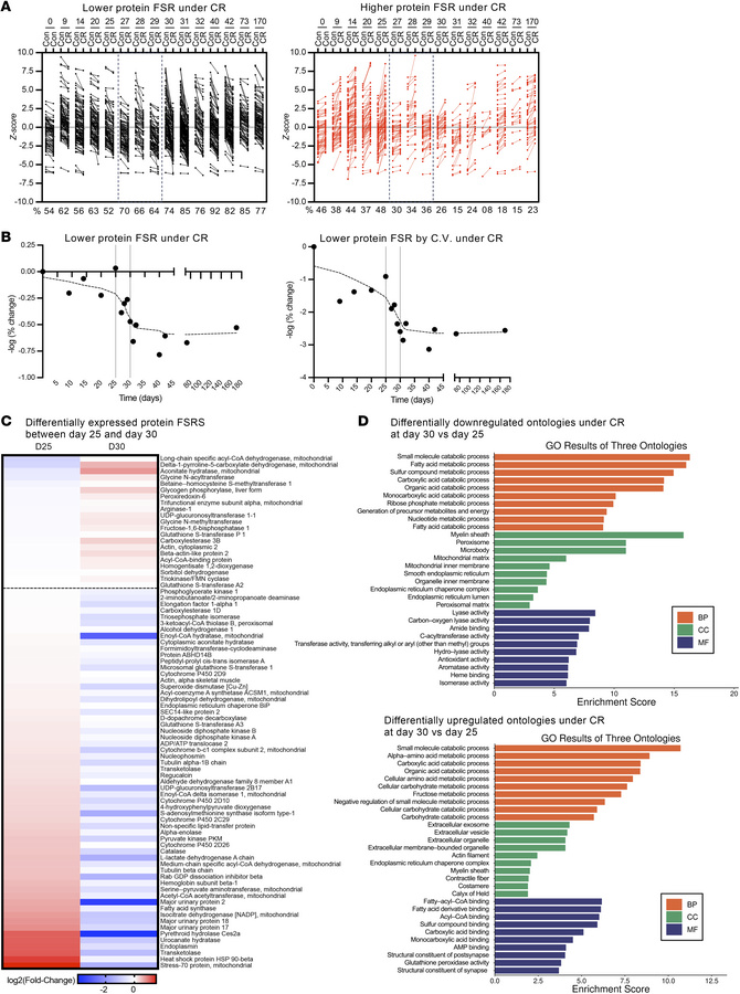
Figure 3

Identifying the threshold event time point at which CR induces a dramatic slowdown of protein turnover rates.

Options: View larger image (or click on image) Download as PowerPoint
Identifying the threshold event time point at which CR induces a dramati...
(A) Each dot represents the FSR as a z score for every identified protein. In black (left) are the proteins whose FSR was lower after CR compared with the Con. In red (right) are the proteins whose FSR were higher after CR compared with the Con. The bottom of the graph shows the percentage of total proteins at each time point. Note that the percentage of proteins with a higher FSR is smaller in the right graph, especially after day 30. (B) The percentage values of the proteins that had a lower FSR under CR are shown as the –log2 FC relative to day 0. The top panel shows the –log2 (FC) without adjusting for the CV. The bottom panel shows the –log2 (FC) relative to the percentages adjusted for CV. (C) Heatmap of the log2 FC between CR and Con FSRs. Heatmap represents the proteins whose FSR changed between days 25 and 30, with the differentially expressed proteins between the 2 time points shown. (D) GO framework by aspect was used to analyze pathway enrichment analysis. BP, biological process; CC, cellular component; MF, molecular function.

Copyright © 2026 American Society for Clinical Investigation
ISSN: 0021-9738 (print), 1558-8238 (online)

Sign up for email alerts