Go to JCI Insight
  • About
  • Editors
  • Consulting Editors
  • For authors
  • Publication ethics
  • Publication alerts by email
  • Advertising
  • Job board
  • Contact
  • Clinical Research and Public Health
  • Current issue
  • Past issues
  • By specialty
    • COVID-19
    • Cardiology
    • Gastroenterology
    • Immunology
    • Metabolism
    • Nephrology
    • Neuroscience
    • Oncology
    • Pulmonology
    • Vascular biology
    • All ...
  • Videos
    • ASCI Milestone Awards
    • Video Abstracts
    • Conversations with Giants in Medicine
  • Reviews
    • View all reviews ...
    • Clinical innovation and scientific progress in GLP-1 medicine (Nov 2025)
    • Pancreatic Cancer (Jul 2025)
    • Complement Biology and Therapeutics (May 2025)
    • Evolving insights into MASLD and MASH pathogenesis and treatment (Apr 2025)
    • Microbiome in Health and Disease (Feb 2025)
    • Substance Use Disorders (Oct 2024)
    • Clonal Hematopoiesis (Oct 2024)
    • View all review series ...
  • Viewpoint
  • Collections
    • In-Press Preview
    • Clinical Research and Public Health
    • Research Letters
    • Letters to the Editor
    • Editorials
    • Commentaries
    • Editor's notes
    • Reviews
    • Viewpoints
    • 100th anniversary
    • Top read articles

  • Current issue
  • Past issues
  • Specialties
  • Reviews
  • Review series
  • ASCI Milestone Awards
  • Video Abstracts
  • Conversations with Giants in Medicine
  • In-Press Preview
  • Clinical Research and Public Health
  • Research Letters
  • Letters to the Editor
  • Editorials
  • Commentaries
  • Editor's notes
  • Reviews
  • Viewpoints
  • 100th anniversary
  • Top read articles
  • About
  • Editors
  • Consulting Editors
  • For authors
  • Publication ethics
  • Publication alerts by email
  • Advertising
  • Job board
  • Contact
A protective and heterosubtypic antibody lineage targeting the influenza A virus neuraminidase active site
Ty A. Sornberger, Rachael M. Wolters, Iuliia M. Gilchuk, Luke Myers, Elad Binshtein, Ryan Irving, Elaine C. Chen, Pavlo Gilchuk, Rachel S. Nargi, Rachel E. Sutton, Bethany N. Howard, Laura S. Handal, Andrew Trivette, Katherine E. Webb, Chandrahaas Kona, Eduardo Villalobos, Lauren E. Williamson, James E. Crowe Jr., Seth J. Zost
Ty A. Sornberger, Rachael M. Wolters, Iuliia M. Gilchuk, Luke Myers, Elad Binshtein, Ryan Irving, Elaine C. Chen, Pavlo Gilchuk, Rachel S. Nargi, Rachel E. Sutton, Bethany N. Howard, Laura S. Handal, Andrew Trivette, Katherine E. Webb, Chandrahaas Kona, Eduardo Villalobos, Lauren E. Williamson, James E. Crowe Jr., Seth J. Zost
View: Text | PDF
Research Article Immunology Infectious disease

A protective and heterosubtypic antibody lineage targeting the influenza A virus neuraminidase active site

  • Text
  • PDF
Abstract

Influenza type A viruses (IAVs) remain an extraordinary burden to global public health and regularly circulate through human populations. This investigation describes the isolation of human mAbs from an individual with a substantial history of influenza exposure via vaccination and natural infection. From these mAbs, a clonally expanded B cell lineage was identified that recognizes the IAV neuraminidase (NA) glycoprotein and binds near the NA active site of H3N2 viruses to inhibit sialidase activity. Further characterization found that some somatically mutated members of this lineage exhibited cross-reactive binding to recombinant N1 and N9 antigens, suggesting that heterosubtypic reactivity was acquired through somatic mutation. Two candidate mAbs from this family — FluA-168 and FluA-173 — potently inhibited IAV replication in vitro and protected against lethality in vivo. The results of this study contribute to our understanding of cross-reactivity between IAV subtypes in response to diverse exposure patterns and identified 2 mAbs as potential therapeutic candidates for IAV infection.

Authors

Ty A. Sornberger, Rachael M. Wolters, Iuliia M. Gilchuk, Luke Myers, Elad Binshtein, Ryan Irving, Elaine C. Chen, Pavlo Gilchuk, Rachel S. Nargi, Rachel E. Sutton, Bethany N. Howard, Laura S. Handal, Andrew Trivette, Katherine E. Webb, Chandrahaas Kona, Eduardo Villalobos, Lauren E. Williamson, James E. Crowe Jr., Seth J. Zost

×

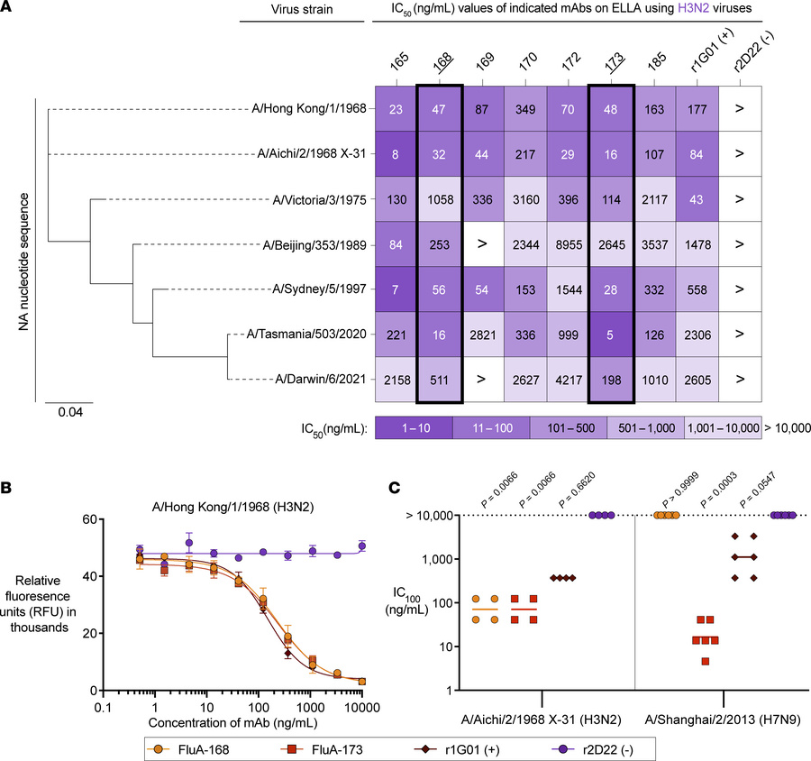
Figure 2

mAbs inhibit sialidase activity and prevent viral egress.

Options: View larger image (or click on image) Download as PowerPoint
mAbs inhibit sialidase activity and prevent viral egress.
(A) ELLA heatm...
(A) ELLA heatmap indicating the potency of mAb-mediated inhibition of NA sialidase activity measured on a panel of H3N2 viruses. Columns represent mAbs used, and rows represent the indicated H3N2 virus strains. The potency of NA sialidase activity inhibition is represented as a half-maximal inhibitory concentration (IC50) value. Candidate mAbs FluA-168 and FluA-173 are highlighted. The phylogenetic tree indicates the relatedness of the NA nucleotide sequence between each IAV strain. Scale bar: the average number of nucleotide substitutions between the indicated virus strains. All mAbs were assessed in triplicate across 2 biological replicates. (B) MUNANA-based assay showing NA sialidase inhibition of an H3N2 virus (A/Hong Kong/1/1968) by candidate mAbs FluA-168 and FluA-173, positive control mAb r1G01, and isotype-negative control mAb r2D22. Data points and error bars indicate mean ± SD. All mAbs were assessed in triplicate across 3 biological replicates. (C) Egress inhibition assay of an (left) H3N2 virus (A/Aichi/2/1968 X-31) and (right) H7N9 virus (A/Shanghai/2/2013-PR8-IDCDC-RG32A) showing potency of candidate mAbs FluA-168 and FluA-173, positive control mAb r1G01, and isotype-negative control mAb r2D22. Data points indicate IC100 values, with the geometric mean shown. All mAbs were assessed in (left) duplicate or (right) triplicate across 2 biological replicates. Adjusted P values were calculated using the Kruskal-Wallis test with Dunn’s multiple-comparison post hoc test. The statistical significance threshold set to α ≤ 0.05.

Copyright © 2026 American Society for Clinical Investigation
ISSN: 0021-9738 (print), 1558-8238 (online)

Sign up for email alerts