Go to JCI Insight
  • About
  • Editors
  • Consulting Editors
  • For authors
  • Publication ethics
  • Publication alerts by email
  • Advertising
  • Job board
  • Contact
  • Clinical Research and Public Health
  • Current issue
  • Past issues
  • By specialty
    • COVID-19
    • Cardiology
    • Gastroenterology
    • Immunology
    • Metabolism
    • Nephrology
    • Neuroscience
    • Oncology
    • Pulmonology
    • Vascular biology
    • All ...
  • Videos
    • ASCI Milestone Awards
    • Video Abstracts
    • Conversations with Giants in Medicine
  • Reviews
    • View all reviews ...
    • Clinical innovation and scientific progress in GLP-1 medicine (Nov 2025)
    • Pancreatic Cancer (Jul 2025)
    • Complement Biology and Therapeutics (May 2025)
    • Evolving insights into MASLD and MASH pathogenesis and treatment (Apr 2025)
    • Microbiome in Health and Disease (Feb 2025)
    • Substance Use Disorders (Oct 2024)
    • Clonal Hematopoiesis (Oct 2024)
    • View all review series ...
  • Viewpoint
  • Collections
    • In-Press Preview
    • Clinical Research and Public Health
    • Research Letters
    • Letters to the Editor
    • Editorials
    • Commentaries
    • Editor's notes
    • Reviews
    • Viewpoints
    • 100th anniversary
    • Top read articles

  • Current issue
  • Past issues
  • Specialties
  • Reviews
  • Review series
  • ASCI Milestone Awards
  • Video Abstracts
  • Conversations with Giants in Medicine
  • In-Press Preview
  • Clinical Research and Public Health
  • Research Letters
  • Letters to the Editor
  • Editorials
  • Commentaries
  • Editor's notes
  • Reviews
  • Viewpoints
  • 100th anniversary
  • Top read articles
  • About
  • Editors
  • Consulting Editors
  • For authors
  • Publication ethics
  • Publication alerts by email
  • Advertising
  • Job board
  • Contact
Nemo-like kinase disrupts nuclear import and drives TDP43 mislocalization in ALS
Michael E. Bekier II, Emile Pinarbasi, Gopinath Krishnan, Jack J. Mesojedec, Madelaine Hurley, Harisankar Harikumar Sheela, Catherine A. Collins, Layla Ghaffari, Martina de Majo, Erik M. Ullian, Mark Koontz, Sarah Coleman, Xingli Li, Elizabeth M.H. Tank, Jacob Waksmacki, Fen-Biao Gao, Sami J. Barmada
Michael E. Bekier II, Emile Pinarbasi, Gopinath Krishnan, Jack J. Mesojedec, Madelaine Hurley, Harisankar Harikumar Sheela, Catherine A. Collins, Layla Ghaffari, Martina de Majo, Erik M. Ullian, Mark Koontz, Sarah Coleman, Xingli Li, Elizabeth M.H. Tank, Jacob Waksmacki, Fen-Biao Gao, Sami J. Barmada
View: Text | PDF
Research Article Cell biology Neuroscience

Nemo-like kinase disrupts nuclear import and drives TDP43 mislocalization in ALS

  • Text
  • PDF
Abstract

Cytoplasmic transactive response DNA-binding protein 43 (TDP43) mislocalization and aggregation are pathological hallmarks of amyotrophic lateral sclerosis (ALS). However, the initial cellular insults that lead to TDP43 mislocalization remain unclear. In this study, we demonstrate that nemo-like kinase (NLK) — a proline-directed serine-threonine kinase — promotes the mislocalization of TDP43 and other RNA-binding proteins by disrupting nuclear import. NLK levels were selectively elevated in neurons exhibiting TDP43 mislocalization in tissues from patients with ALS, and genetic reduction of NLK reduced toxicity in human neuron models of ALS. Our findings suggest that NLK is a promising therapeutic target for neurodegenerative diseases.

Authors

Michael E. Bekier II, Emile Pinarbasi, Gopinath Krishnan, Jack J. Mesojedec, Madelaine Hurley, Harisankar Harikumar Sheela, Catherine A. Collins, Layla Ghaffari, Martina de Majo, Erik M. Ullian, Mark Koontz, Sarah Coleman, Xingli Li, Elizabeth M.H. Tank, Jacob Waksmacki, Fen-Biao Gao, Sami J. Barmada

×

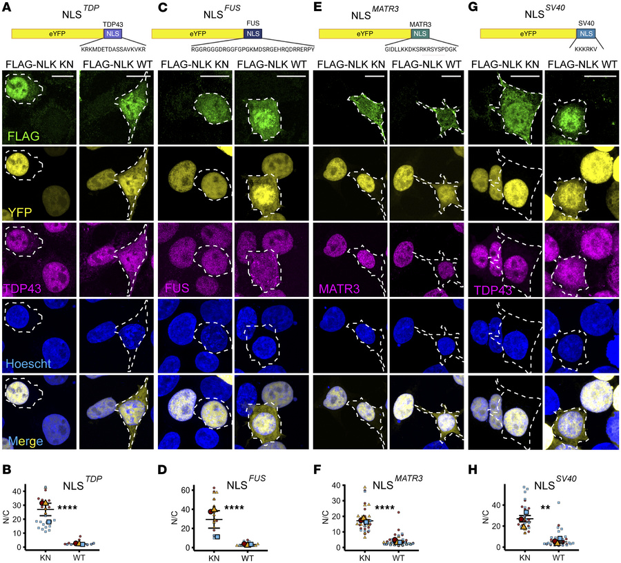
Figure 3

NLK overexpression disrupts NLS-dependent nuclear import.

Options: View larger image (or click on image) Download as PowerPoint
NLK overexpression disrupts NLS-dependent nuclear import.
(A–H) HEK293T ...
(A–H) HEK293T cells were cotransfected with plasmids encoding either FLAG-NLK-KN or FLAG-NLK-WT and either of the following: NLS reporter eYFP-NLSTDP43 (A and B), eYFP-NLSFUS (C and D), eYFP-NLSMATR3 (E and F), or eYFP-NLSSV40 (G and H). Representative images of immunofluorescence are shown in A, C, E, and G, using antibodies against FLAG (green) and either TDP43, FUS, or Matrin-3 (magenta); direct fluorescence of reporter fusion protein is shown in yellow. DNA was stained with Hoechst (blue). Scale bar: 10 μm. Superplots of quantification of NLS-reporter localization nuclear/cytoplasmic ratio (N/C) are shown in B, D, F, and H. Data are shown as the mean ± SEM. **P < 0.01, ****P < 0.0001, unpaired 2-tailed t test with Welch’s correction.

Copyright © 2026 American Society for Clinical Investigation
ISSN: 0021-9738 (print), 1558-8238 (online)

Sign up for email alerts