Go to JCI Insight
  • About
  • Editors
  • Consulting Editors
  • For authors
  • Publication ethics
  • Publication alerts by email
  • Advertising
  • Job board
  • Contact
  • Clinical Research and Public Health
  • Current issue
  • Past issues
  • By specialty
    • COVID-19
    • Cardiology
    • Gastroenterology
    • Immunology
    • Metabolism
    • Nephrology
    • Neuroscience
    • Oncology
    • Pulmonology
    • Vascular biology
    • All ...
  • Videos
    • Conversations with Giants in Medicine
    • Video Abstracts
  • Reviews
    • View all reviews ...
    • Clinical innovation and scientific progress in GLP-1 medicine (Nov 2025)
    • Pancreatic Cancer (Jul 2025)
    • Complement Biology and Therapeutics (May 2025)
    • Evolving insights into MASLD and MASH pathogenesis and treatment (Apr 2025)
    • Microbiome in Health and Disease (Feb 2025)
    • Substance Use Disorders (Oct 2024)
    • Clonal Hematopoiesis (Oct 2024)
    • View all review series ...
  • Viewpoint
  • Collections
    • In-Press Preview
    • Clinical Research and Public Health
    • Research Letters
    • Letters to the Editor
    • Editorials
    • Commentaries
    • Editor's notes
    • Reviews
    • Viewpoints
    • 100th anniversary
    • Top read articles

  • Current issue
  • Past issues
  • Specialties
  • Reviews
  • Review series
  • Conversations with Giants in Medicine
  • Video Abstracts
  • In-Press Preview
  • Clinical Research and Public Health
  • Research Letters
  • Letters to the Editor
  • Editorials
  • Commentaries
  • Editor's notes
  • Reviews
  • Viewpoints
  • 100th anniversary
  • Top read articles
  • About
  • Editors
  • Consulting Editors
  • For authors
  • Publication ethics
  • Publication alerts by email
  • Advertising
  • Job board
  • Contact
PGLYRP2 drives hepatocyte-intrinsic innate immunity by trapping and clearing hepatitis B virus
Ying Li, Huihui Ma, Yongjian Zhang, Tinghui He, Binyang Li, Haoran Ren, Jia Feng, Jie Sheng, Kai Li, Yu Qian, Yunfeng Wang, Haoran Zhao, Jie He, Huicheng Li, Hongjin Wu, Yuanfei Yao, Ming Shi
Ying Li, Huihui Ma, Yongjian Zhang, Tinghui He, Binyang Li, Haoran Ren, Jia Feng, Jie Sheng, Kai Li, Yu Qian, Yunfeng Wang, Haoran Zhao, Jie He, Huicheng Li, Hongjin Wu, Yuanfei Yao, Ming Shi
View: Text | PDF
Research Article Hepatology Virology

PGLYRP2 drives hepatocyte-intrinsic innate immunity by trapping and clearing hepatitis B virus

  • Text
  • PDF
Abstract

Spontaneous clearance of hepatitis B virus (HBV) is frequent in adults (95%) but rare in infants (5%), emphasizing the critical role of age-related hepatic immunocompetence. However, the underlying mechanisms of hepatocyte-specific immunosurveillance and age-dependent HBV clearance remain unclear. Here, we identified PGLYRP2 as a hepatocyte-specific pattern recognition receptor with age-dependent expression, and demonstrated that phase separation of PGLYRP2 was a critical driver of spontaneous HBV clearance in hepatocytes. Mechanistically, PGLYRP2 recognized and potentially eliminated covalently closed circular DNA via phase separation, coordinated by its intrinsically disordered region and HBV DNA-binding domain (PGLYRP2IDR/209–377) in the nucleus. Additionally, PGLYRP2 suppressed HBV capsid assembly by directly interacting with the viral capsid, mediated by its PGRP domain. This interaction promoted the nucleocytoplasmic translocation of PGLYRP2 and subsequent secretion of the PGLYRP2/HBV capsid complex, thereby bolstering the hepatic antiviral response. Pathogenic variants or deletions in PGLYRP2 impaired its ability to inhibit HBV replication, highlighting its essential role in hepatocyte-intrinsic immunity. These findings suggest that targeting the PGLYRP2-mediated host-virus interaction may offer a potential therapeutic strategy for the development of anti-HBV treatments, representing a promising avenue for achieving a functional cure for HBV infection.

Authors

Ying Li, Huihui Ma, Yongjian Zhang, Tinghui He, Binyang Li, Haoran Ren, Jia Feng, Jie Sheng, Kai Li, Yu Qian, Yunfeng Wang, Haoran Zhao, Jie He, Huicheng Li, Hongjin Wu, Yuanfei Yao, Ming Shi

×

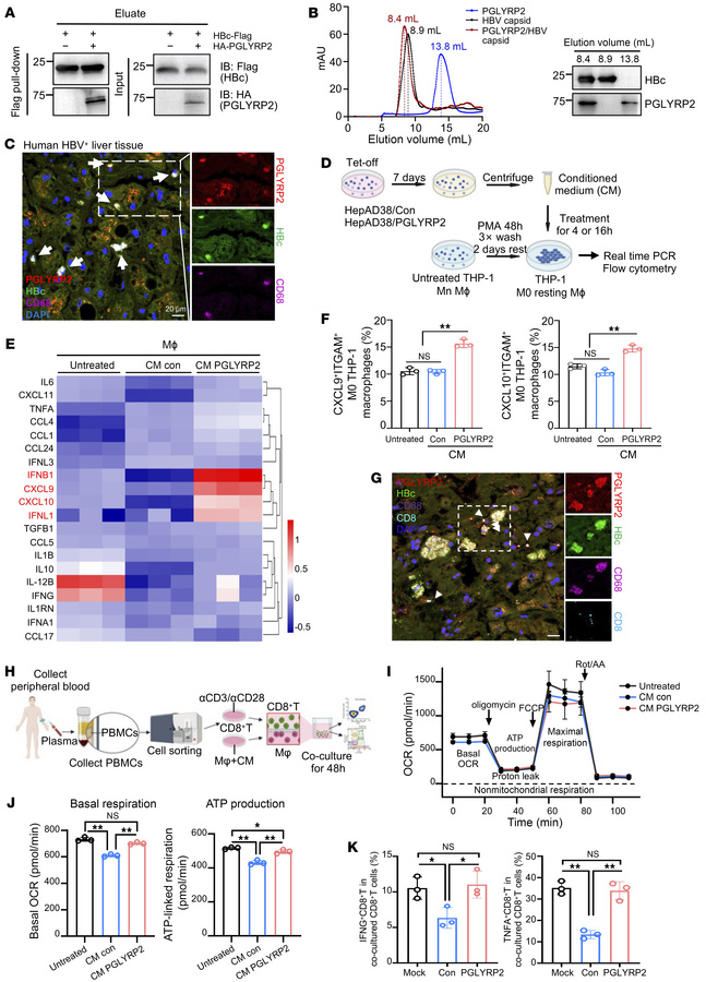
Figure 6

PGLYRP2/HBV capsid complex regulates the functional properties of immune effectors.

Options: View larger image (or click on image) Download as PowerPoint
PGLYRP2/HBV capsid complex regulates the functional properties of immune...
(A) Coimmunoprecipitation analysis to confirm the specificity of interaction. (B) Left: Size-exclusion chromatography was performed to discern the molecular complexes formed between PGLYRP2 and HBV capsid. Right: The collected fractions corresponding to elution peaks were further analyzed to validate the protein compositions. (C) Multiplex immunofluorescence staining was used to visualize the colocalization of PGLYRP2, HBc, and CD68 in HBV-infected non-tumor liver tissues from HCC patients. (D) Conditioned media were prepared from Tet-off HepAD38 cells expressing either control vector or PGLYRP2. THP-1 M0 macrophages were treated with CM for 4 or 16 hours, and changes in the immune profile were assessed. (E) Hierarchical clustering analysis revealed distinct cytokine and chemokine profiles in THP-1 M0 macrophages following 4-hour treatment with CM. (F) Flow cytometry analysis of THP-1 macrophages treated with CM for 16 hours identified a subset of ITGAM+ cells producing CXCL9/10. (G) Multiplex immunofluorescence staining in HBV-infected liver tissues corroborated the presence of PGLYRP2, HBc, CD68, and CD8. Scale bar: 20 μm. (H) Coculture experiments of CD8+ T cells from healthy donors with CM-treated macrophages for 48 hours revealed significant changes in the activation status of these T cells, analyzed by flow cytometry and a Seahorse extracellular flux analyzer. (I and J) The Seahorse MitoStress Test was conducted to measure the complete oxygen consumption rate (OCR) trace (I), basal OCR, and ATP-linked respiration (J). (K) Intracellular cytokine staining for IFNG and TNFA in cocultured CD8+ T cells was performed to evaluate their effector functions. Dots indicate biological replicates (n = 3 independent experiments). Data are represented as mean ± SD. One-way ANOVA with post hoc Bonferroni’s test (F, J, and K) was used for statistical analysis. *P < 0.05; **P < 0.001.

Copyright © 2025 American Society for Clinical Investigation
ISSN: 0021-9738 (print), 1558-8238 (online)

Sign up for email alerts