Go to JCI Insight
  • About
  • Editors
  • Consulting Editors
  • For authors
  • Publication ethics
  • Publication alerts by email
  • Advertising
  • Job board
  • Contact
  • Clinical Research and Public Health
  • Current issue
  • Past issues
  • By specialty
    • COVID-19
    • Cardiology
    • Gastroenterology
    • Immunology
    • Metabolism
    • Nephrology
    • Neuroscience
    • Oncology
    • Pulmonology
    • Vascular biology
    • All ...
  • Videos
    • ASCI Milestone Awards
    • Video Abstracts
    • Conversations with Giants in Medicine
  • Reviews
    • View all reviews ...
    • Clinical innovation and scientific progress in GLP-1 medicine (Nov 2025)
    • Pancreatic Cancer (Jul 2025)
    • Complement Biology and Therapeutics (May 2025)
    • Evolving insights into MASLD and MASH pathogenesis and treatment (Apr 2025)
    • Microbiome in Health and Disease (Feb 2025)
    • Substance Use Disorders (Oct 2024)
    • Clonal Hematopoiesis (Oct 2024)
    • View all review series ...
  • Viewpoint
  • Collections
    • In-Press Preview
    • Clinical Research and Public Health
    • Research Letters
    • Letters to the Editor
    • Editorials
    • Commentaries
    • Editor's notes
    • Reviews
    • Viewpoints
    • 100th anniversary
    • Top read articles

  • Current issue
  • Past issues
  • Specialties
  • Reviews
  • Review series
  • ASCI Milestone Awards
  • Video Abstracts
  • Conversations with Giants in Medicine
  • In-Press Preview
  • Clinical Research and Public Health
  • Research Letters
  • Letters to the Editor
  • Editorials
  • Commentaries
  • Editor's notes
  • Reviews
  • Viewpoints
  • 100th anniversary
  • Top read articles
  • About
  • Editors
  • Consulting Editors
  • For authors
  • Publication ethics
  • Publication alerts by email
  • Advertising
  • Job board
  • Contact
Dysfunctional LHX6 pallido-subthalamic projections mediate epileptic events in a mouse model of Leigh syndrome
Laura Sánchez-Benito, Melania González-Torres, Irene Fernández-González, Laura Cutando, María Royo, Joan Compte, Miquel Vila, Sandra Jurado, Elisenda Sanz, Albert Quintana
Laura Sánchez-Benito, Melania González-Torres, Irene Fernández-González, Laura Cutando, María Royo, Joan Compte, Miquel Vila, Sandra Jurado, Elisenda Sanz, Albert Quintana
View: Text | PDF
Research Article Inflammation Neuroscience

Dysfunctional LHX6 pallido-subthalamic projections mediate epileptic events in a mouse model of Leigh syndrome

  • Text
  • PDF
Abstract

Deficits in the mitochondrial energy–generating machinery cause mitochondrial disease, a group of untreatable and usually fatal disorders. Refractory epileptic events are a common neurological presentation of mitochondrial disease, including Leigh syndrome, a severe form of mitochondrial disease associated with epilepsy. However, the neuronal substrates and circuits for mitochondrial disease–induced epilepsy remain unclear. Here, using mouse models of Leigh syndrome that lack mitochondrial complex I subunit NDUFS4 in a constitutive or conditional manner, we demonstrated that mitochondrial dysfunction leads to a reduction of GABAergic neurons in the rostral external globus pallidus (GPe) and identified a specific affectation of pallidal Lhx6–expressing inhibitory neurons contributing to altered GPe excitability. Our findings revealed that viral vector–mediated Ndufs4 reexpression in the GPe effectively prevented seizures and improved survival in the models. Additionally, we highlight the subthalamic nucleus (STN) as a critical structure in the neural circuit involved in mitochondrial epilepsy, as its inhibition effectively reduces epileptic events. Thus, we have identified a role for pallido-subthalamic projections in epilepsy development in the context of mitochondrial dysfunction. Our results suggest STN inhibition as a potential therapeutic intervention for refractory epilepsy in patients with mitochondrial disease, providing promising leads in the quest to identify effective treatments.

Authors

Laura Sánchez-Benito, Melania González-Torres, Irene Fernández-González, Laura Cutando, María Royo, Joan Compte, Miquel Vila, Sandra Jurado, Elisenda Sanz, Albert Quintana

×

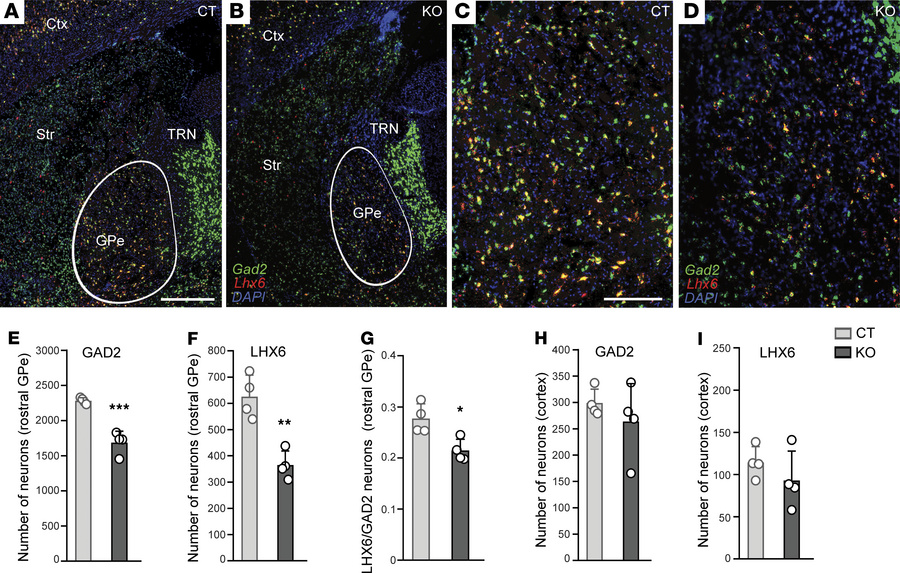
Figure 5

Reduced number of Gad2- and Lhx6-expressing neurons in the rostral GPe of KO mice.

Options: View larger image (or click on image) Download as PowerPoint
Reduced number of Gad2- and Lhx6-expressing neurons in the rostral GPe o...
(A–D) In situ hybridization analysis for Gad2 (green) and Lhx6 (red) mRNAs in brain sections containing the rostral GPe of CT (A and C) and KO (B and D) mice. (C and D) show magnified views of the GPe in A and B, respectively. (E and F) Quantification of the total number of Gad2-expressing (A) and Lhx6-expressing (B) neurons in the rostral GPe of Ndufs4-KO and control mice (from Bregma –0.22 mm to –0.46 mm). n = 4 per group. **P < 0.01, ***P < 0.001, unpaired 2-tailed t test. (G) Proportion of Lhx6-expressing neurons relative to the total number of Gad2-expressing neurons in the rostral GPe of CT and KO mice. n = 4 per group. *P < 0.05, unpaired 2-tailed t test. (H and I) Quantification of the total number of Gad2-expressing (H) and Lhx6-expressing (I) neurons in the primary somatosensory cortex of CT and KO mice (Bregma –0.34 mm). n = 4 per group.

Copyright © 2026 American Society for Clinical Investigation
ISSN: 0021-9738 (print), 1558-8238 (online)

Sign up for email alerts