Go to JCI Insight
  • About
  • Editors
  • Consulting Editors
  • For authors
  • Publication ethics
  • Publication alerts by email
  • Advertising
  • Job board
  • Contact
  • Clinical Research and Public Health
  • Current issue
  • Past issues
  • By specialty
    • COVID-19
    • Cardiology
    • Gastroenterology
    • Immunology
    • Metabolism
    • Nephrology
    • Neuroscience
    • Oncology
    • Pulmonology
    • Vascular biology
    • All ...
  • Videos
    • Conversations with Giants in Medicine
    • Video Abstracts
  • Reviews
    • View all reviews ...
    • Clinical innovation and scientific progress in GLP-1 medicine (Nov 2025)
    • Pancreatic Cancer (Jul 2025)
    • Complement Biology and Therapeutics (May 2025)
    • Evolving insights into MASLD and MASH pathogenesis and treatment (Apr 2025)
    • Microbiome in Health and Disease (Feb 2025)
    • Substance Use Disorders (Oct 2024)
    • Clonal Hematopoiesis (Oct 2024)
    • View all review series ...
  • Viewpoint
  • Collections
    • In-Press Preview
    • Clinical Research and Public Health
    • Research Letters
    • Letters to the Editor
    • Editorials
    • Commentaries
    • Editor's notes
    • Reviews
    • Viewpoints
    • 100th anniversary
    • Top read articles

  • Current issue
  • Past issues
  • Specialties
  • Reviews
  • Review series
  • Conversations with Giants in Medicine
  • Video Abstracts
  • In-Press Preview
  • Clinical Research and Public Health
  • Research Letters
  • Letters to the Editor
  • Editorials
  • Commentaries
  • Editor's notes
  • Reviews
  • Viewpoints
  • 100th anniversary
  • Top read articles
  • About
  • Editors
  • Consulting Editors
  • For authors
  • Publication ethics
  • Publication alerts by email
  • Advertising
  • Job board
  • Contact
A20’s linear ubiquitin–binding motif restrains pathogenic activation of Th17 cells and IL-22–driven enteritis
Christopher J. Bowman, Dorothea M. Stibor, Xiaofei Sun, Nika Lenci, Hiromichi Shimizu, Emily F. Yamashita, Rommel Advincula, Min Cheol Kim, Jessie A. Turnbaugh, Yang Sun, Bahram Razani, Peter J. Turnbaugh, Chun Jimmie Ye, Barbara A. Malynn, Averil Ma
Christopher J. Bowman, Dorothea M. Stibor, Xiaofei Sun, Nika Lenci, Hiromichi Shimizu, Emily F. Yamashita, Rommel Advincula, Min Cheol Kim, Jessie A. Turnbaugh, Yang Sun, Bahram Razani, Peter J. Turnbaugh, Chun Jimmie Ye, Barbara A. Malynn, Averil Ma
View: Text | PDF
Research Article Gastroenterology Immunology

A20’s linear ubiquitin–binding motif restrains pathogenic activation of Th17 cells and IL-22–driven enteritis

  • Text
  • PDF
Abstract

A20, encoded by the TNFAIP3 gene, is a protein linked to Crohn’s disease and celiac disease in humans. We now find that mice expressing point mutations in A20’s M1-ubiquitin–binding zinc finger 7 (ZF7) motif spontaneously develop proximal enteritis that requires both luminal microbes and T cells. Cellular and transcriptomic profiling reveals expansion of Th17 cells and exuberant expression of IL-17A and IL-22 in intestinal lamina propria of A20ZF7 mice. While deletion of IL-17A from A20ZF7/ZF7 mice exacerbates enteritis, deletion of IL-22 abrogates intestinal epithelial cell hyperproliferation, barrier dysfunction, and alarmin expression. Colonization of adult germ-free mice with microbiota from adult WT specific pathogen–free mice drives duodenal IL-22 expression and duodenitis. A20ZF7/ZF7 Th17 cells autonomously express more RORγt and IL-22 after differentiation in vitro. ATAC sequencing identified an enhancer region upstream of the Il22 gene, and this enhancer demonstrated increased activating histone acetylation coupled with exaggerated Il22 transcription in A20ZF7/ZF7 T cells. Acute inhibition of RORγt normalized histone acetylation at this enhancer. Finally, CRISPR/Cas9–mediated ablation of A20ZF7 in human T cells increases RORγt expression and IL22 transcription. These studies link A20’s M1-ubiquitin binding function with RORγt expression, expansion of Th17 cells, and epigenetic activation of IL-22–driven enteritis.

Authors

Christopher J. Bowman, Dorothea M. Stibor, Xiaofei Sun, Nika Lenci, Hiromichi Shimizu, Emily F. Yamashita, Rommel Advincula, Min Cheol Kim, Jessie A. Turnbaugh, Yang Sun, Bahram Razani, Peter J. Turnbaugh, Chun Jimmie Ye, Barbara A. Malynn, Averil Ma

×

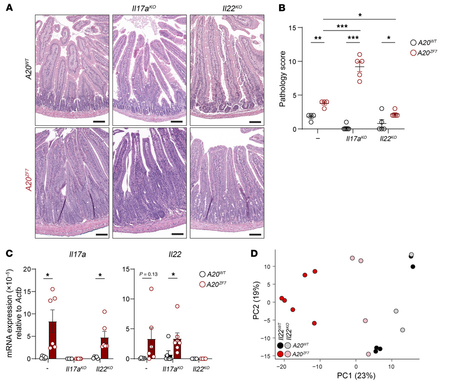
Figure 4

IL-17A protects against and IL-22 promotes small intestinal enteritis in A20ZF7 mice.

Options: View larger image (or click on image) Download as PowerPoint
IL-17A protects against and IL-22 promotes small intestinal enteritis in...
(A and B) Representative H&E histology (A) and pathology scores (B) of small intestines from mice of the indicated genotypes. Scale bars: 100 μm. (C) qPCR analyses of type 3 cytokines in small intestines from indicated genotypes of mice. (D) Principal component analyses of bulk RNA-Seq analyses of indicated genotypes of mice. Data are shown as mean ± SEM. Statistics were calculated using 2-way ANOVA with Holm-Šidák multiple-comparison correction (B) or unpaired 2-tailed Student’s t test with Welch’s correction (C). *P < 0.05, **P < 0.01, ***P < 0.001.

Copyright © 2025 American Society for Clinical Investigation
ISSN: 0021-9738 (print), 1558-8238 (online)

Sign up for email alerts