Go to JCI Insight
  • About
  • Editors
  • Consulting Editors
  • For authors
  • Publication ethics
  • Publication alerts by email
  • Advertising
  • Job board
  • Contact
  • Clinical Research and Public Health
  • Current issue
  • Past issues
  • By specialty
    • COVID-19
    • Cardiology
    • Gastroenterology
    • Immunology
    • Metabolism
    • Nephrology
    • Neuroscience
    • Oncology
    • Pulmonology
    • Vascular biology
    • All ...
  • Videos
    • ASCI Milestone Awards
    • Video Abstracts
    • Conversations with Giants in Medicine
  • Reviews
    • View all reviews ...
    • Neurodegeneration (Mar 2026)
    • Clinical innovation and scientific progress in GLP-1 medicine (Nov 2025)
    • Pancreatic Cancer (Jul 2025)
    • Complement Biology and Therapeutics (May 2025)
    • Evolving insights into MASLD and MASH pathogenesis and treatment (Apr 2025)
    • Microbiome in Health and Disease (Feb 2025)
    • Substance Use Disorders (Oct 2024)
    • View all review series ...
  • Viewpoint
  • Collections
    • In-Press Preview
    • Clinical Research and Public Health
    • Research Letters
    • Letters to the Editor
    • Editorials
    • Commentaries
    • Editor's notes
    • Reviews
    • Viewpoints
    • 100th anniversary
    • Top read articles

  • Current issue
  • Past issues
  • Specialties
  • Reviews
  • Review series
  • ASCI Milestone Awards
  • Video Abstracts
  • Conversations with Giants in Medicine
  • In-Press Preview
  • Clinical Research and Public Health
  • Research Letters
  • Letters to the Editor
  • Editorials
  • Commentaries
  • Editor's notes
  • Reviews
  • Viewpoints
  • 100th anniversary
  • Top read articles
  • About
  • Editors
  • Consulting Editors
  • For authors
  • Publication ethics
  • Publication alerts by email
  • Advertising
  • Job board
  • Contact
Stimulated thyroid hormone synthesis machinery drives thyrocyte cell death independent of ER stress
Crystal Young, Xiaohan Zhang, Xiaofan Wang, Aaron P. Kellogg, Kevin Pena, August Z. Cumming, Xiao-Hui Liao, Dennis Larkin, Hao Zhang, Emma Mastroianni, Helmut Grasberger, Samuel Refetoff, Peter Arvan
Crystal Young, Xiaohan Zhang, Xiaofan Wang, Aaron P. Kellogg, Kevin Pena, August Z. Cumming, Xiao-Hui Liao, Dennis Larkin, Hao Zhang, Emma Mastroianni, Helmut Grasberger, Samuel Refetoff, Peter Arvan
View: Text | PDF
Research Article Endocrinology Genetics

Stimulated thyroid hormone synthesis machinery drives thyrocyte cell death independent of ER stress

  • Text
  • PDF
Abstract

It is now recognized that patient and animal models expressing genetically encoded misfolded mutant thyroglobulin (TG, the protein precursor for thyroid hormone synthesis) exhibit dramatic swelling of the endoplasmic reticulum (ER), with ER stress and cell death in thyrocytes — seen both in homozygotes (with severe hypothyroidism) and heterozygotes (with subclinical hypothyroidism). The thyrocyte death phenotype is exacerbated upon thyroidal stimulation (by thyrotropin [TSH]), as cell death is inhibited upon treatment with exogenous thyroxine. TSH stimulation might contribute to cytotoxicity by promoting ER stress or by an independent mechanism. Here we’ve engineered KO mice completely lacking Tg expression. Like other animals/patients with mutant TG, these animals rapidly developed severe goitrous hypothyroidism; however, thyroidal ER stress was exceedingly low — lower even than that seen in WT mice. Nevertheless, mice lacking TG exhibited abundant thyroid cell death, which depended upon renegade thyroidal iodination; cell death was completely suppressed in a genetic model lacking effective iodination or in Tg-KO mice treated with propylthiouracil (iodination inhibitor) or iodide deficiency. Thyrocytes in culture were killed not in the presence of H2O2 alone, but rather upon peroxidase-mediated iodination, with cell death blocked by propylthiouracil. Thus, in the thyroid gland bearing Tg mutation(s), TSH-stimulated iodination activity triggers thyroid cell death.

Authors

Crystal Young, Xiaohan Zhang, Xiaofan Wang, Aaron P. Kellogg, Kevin Pena, August Z. Cumming, Xiao-Hui Liao, Dennis Larkin, Hao Zhang, Emma Mastroianni, Helmut Grasberger, Samuel Refetoff, Peter Arvan

×

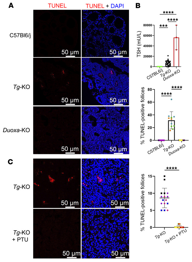
Figure 5

Thyroid cell death is inhibited by disruption upon impairment of the enzymatic machinery that leads to iodination.

Options: View larger image (or click on image) Download as PowerPoint
Thyroid cell death is inhibited by disruption upon impairment of the enz...
(A) Representative TUNEL labeling (red, with DAPI blue counterstain) in thyroid sections of WT C57BL6/j or Tg-KO mice without exogenous T4 treatment or Duoxa-KO mice (n = 3 per group, 1.2 ± 0.4 mo; scale bar: 50 μm). (B) Top: Serum TSH levels from the genotypes shown in A (n = 3–27 per group, 3.3 ± 1.4 mo. Mean ± SD; ***P < 0.001; ****P < 0.0001; 1-way ANOVA with Tukey’s post hoc test). Middle: Quantitation of TUNEL-positive follicles as a percentage of all follicles in each thyroid section image from the genotypes shown in A. Each color represents a different animal; each point is an independent image (males, squares; females, circles; mean ± SD; ****P < 0.0001; 1-way ANOVA with Tukey’s post hoc test). Bottom: Quantitation of TUNEL labeling shown in C using methodology of B (mean ± SD; ****P < 0.0001; unpaired 2-tailed Student’s t test). (C) TUNEL labeling (red, with DAPI blue counterstain) in thyroid sections of Tg-KO mice without or with 2 weeks of propylthiouracil (PTU) treatment (n = 4 per group beginning at 1.3 mo; scale bar: 50 μm).

Copyright © 2026 American Society for Clinical Investigation
ISSN: 0021-9738 (print), 1558-8238 (online)

Sign up for email alerts