Go to JCI Insight
  • About
  • Editors
  • Consulting Editors
  • For authors
  • Publication ethics
  • Publication alerts by email
  • Advertising
  • Job board
  • Contact
  • Clinical Research and Public Health
  • Current issue
  • Past issues
  • By specialty
    • COVID-19
    • Cardiology
    • Gastroenterology
    • Immunology
    • Metabolism
    • Nephrology
    • Neuroscience
    • Oncology
    • Pulmonology
    • Vascular biology
    • All ...
  • Videos
    • ASCI Milestone Awards
    • Video Abstracts
    • Conversations with Giants in Medicine
  • Reviews
    • View all reviews ...
    • Clinical innovation and scientific progress in GLP-1 medicine (Nov 2025)
    • Pancreatic Cancer (Jul 2025)
    • Complement Biology and Therapeutics (May 2025)
    • Evolving insights into MASLD and MASH pathogenesis and treatment (Apr 2025)
    • Microbiome in Health and Disease (Feb 2025)
    • Substance Use Disorders (Oct 2024)
    • Clonal Hematopoiesis (Oct 2024)
    • View all review series ...
  • Viewpoint
  • Collections
    • In-Press Preview
    • Clinical Research and Public Health
    • Research Letters
    • Letters to the Editor
    • Editorials
    • Commentaries
    • Editor's notes
    • Reviews
    • Viewpoints
    • 100th anniversary
    • Top read articles

  • Current issue
  • Past issues
  • Specialties
  • Reviews
  • Review series
  • ASCI Milestone Awards
  • Video Abstracts
  • Conversations with Giants in Medicine
  • In-Press Preview
  • Clinical Research and Public Health
  • Research Letters
  • Letters to the Editor
  • Editorials
  • Commentaries
  • Editor's notes
  • Reviews
  • Viewpoints
  • 100th anniversary
  • Top read articles
  • About
  • Editors
  • Consulting Editors
  • For authors
  • Publication ethics
  • Publication alerts by email
  • Advertising
  • Job board
  • Contact
The protein deacetylase SIRT2 exerts metabolic control over adaptive β cell proliferation
Matthew Wortham, Bastian Ramms, Chun Zeng, Jacqueline R. Benthuysen, Somesh Sai, Dennis P. Pollow, Fenfen Liu, Michael Schlichting, Austin R. Harrington, Bradley Liu, Thazha P. Prakash, Elaine C. Pirie, Han Zhu, Siyouneh Baghdasarian, Sean T. Lee, Victor A. Ruthig, Kristen L. Wells, Johan Auwerx, Orian S. Shirihai, Maike Sander
Matthew Wortham, Bastian Ramms, Chun Zeng, Jacqueline R. Benthuysen, Somesh Sai, Dennis P. Pollow, Fenfen Liu, Michael Schlichting, Austin R. Harrington, Bradley Liu, Thazha P. Prakash, Elaine C. Pirie, Han Zhu, Siyouneh Baghdasarian, Sean T. Lee, Victor A. Ruthig, Kristen L. Wells, Johan Auwerx, Orian S. Shirihai, Maike Sander
View: Text | PDF
Research Article Endocrinology Metabolism

The protein deacetylase SIRT2 exerts metabolic control over adaptive β cell proliferation

  • Text
  • PDF
Abstract

Selective and controlled expansion of endogenous β cells has been pursued as a potential therapy for diabetes. Ideally, such therapies would preserve feedback control of β cell proliferation to avoid excessive β cell expansion. Here, we identified a regulator of β cell proliferation whose inactivation resulted in controlled β cell expansion: the protein deacetylase sirtuin 2 (SIRT2). Sirt2 deletion in β cells of mice increased β cell proliferation during hyperglycemia with little effect under homeostatic conditions, indicating preservation of feedback control of β cell mass. SIRT2 restrains proliferation of human islet β cells, demonstrating conserved SIRT2 function. Analysis of acetylated proteins in islets treated with a SIRT2 inhibitor revealed that SIRT2 deacetylates enzymes involved in oxidative phosphorylation, dampening the adaptive increase in oxygen consumption during hyperglycemia. At the transcriptomic level, Sirt2 inactivation has context-dependent effects on β cells, with Sirt2 controlling how β cells interpret hyperglycemia as a stress. Finally, we provide proof of principle that systemic administration of a glucagon-like peptide 1–coupled (GLP1-coupled), Sirt2-targeting antisense oligonucleotide achieves β cell Sirt2 inactivation and stimulates β cell proliferation during hyperglycemia. Overall, these studies identify a therapeutic strategy for increasing β cell mass in diabetes without circumventing feedback control of β cell proliferation. Future work should test the extent to which these findings translate to human β cells from individuals with or without diabetes.

Authors

Matthew Wortham, Bastian Ramms, Chun Zeng, Jacqueline R. Benthuysen, Somesh Sai, Dennis P. Pollow, Fenfen Liu, Michael Schlichting, Austin R. Harrington, Bradley Liu, Thazha P. Prakash, Elaine C. Pirie, Han Zhu, Siyouneh Baghdasarian, Sean T. Lee, Victor A. Ruthig, Kristen L. Wells, Johan Auwerx, Orian S. Shirihai, Maike Sander

×

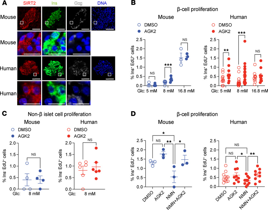
Figure 1

SIRT2 inhibition stimulates β cell proliferation in a glucose-dependent manner in cultured mouse and human islets.

Options: View larger image (or click on image) Download as PowerPoint
SIRT2 inhibition stimulates β cell proliferation in a glucose-dependent ...
(A) Immunofluorescence staining for the indicated proteins in mouse pancreata and human islet sections. Enlarged images for the indicated areas, including DNA overlay, are shown below each channel. Scale bars: 50 µm (top) and 10 µm (enlarged images at bottom). Sections were counterstained for DNA using DAPI. Images are representative of 4 mouse pancreata and 2 human islet donors. (B) Quantification of β cell proliferation as a percentage of insulin-expressing cells positive for EdU in isolated mouse (blue, n = 3–7 islet preparations/group) and human (red, n = 10–25 islet preparations/group) islets after DMSO or AGK2 treatment during culture with the indicated glucose concentrations. (C) Quantification of non–β islet cell proliferation as a percentage of insulin–EdU+ cells in isolated mouse (blue, n = 4 islet preparations/group) and human (red, n = 6 islet preparations/group) islets after DMSO or AGK2 treatment. (D) Quantification of β cell proliferation as a percentage of insulin-expressing cells positive for EdU in isolated mouse (blue, n = 3 islet preparations/group) and human (red, n = 9–10 islet preparations/group) islets after treatment with DMSO, AGK2, NMN (an NAD+ precursor), or combinations thereof at 16.8 mM glucose. Data are shown as the mean ± SEM. Statistical differences were calculated using a multiple paired, 2-tailed Student’s t test (B) or a paired, 2-tailed Student’s t test (C) to determine statistical differences between 2 groups. A 1-way ANOVA with Tukey post hoc analysis was performed to analyze statistical differences between 3 or more groups (D). *P < 0.05, **P < 0.01, and ***P < 0.001. Glc, glucose; Ins, insulin.

Copyright © 2026 American Society for Clinical Investigation
ISSN: 0021-9738 (print), 1558-8238 (online)

Sign up for email alerts