Go to JCI Insight
  • About
  • Editors
  • Consulting Editors
  • For authors
  • Publication ethics
  • Publication alerts by email
  • Advertising
  • Job board
  • Contact
  • Clinical Research and Public Health
  • Current issue
  • Past issues
  • By specialty
    • COVID-19
    • Cardiology
    • Gastroenterology
    • Immunology
    • Metabolism
    • Nephrology
    • Neuroscience
    • Oncology
    • Pulmonology
    • Vascular biology
    • All ...
  • Videos
    • ASCI Milestone Awards
    • Video Abstracts
    • Conversations with Giants in Medicine
  • Reviews
    • View all reviews ...
    • Clinical innovation and scientific progress in GLP-1 medicine (Nov 2025)
    • Pancreatic Cancer (Jul 2025)
    • Complement Biology and Therapeutics (May 2025)
    • Evolving insights into MASLD and MASH pathogenesis and treatment (Apr 2025)
    • Microbiome in Health and Disease (Feb 2025)
    • Substance Use Disorders (Oct 2024)
    • Clonal Hematopoiesis (Oct 2024)
    • View all review series ...
  • Viewpoint
  • Collections
    • In-Press Preview
    • Clinical Research and Public Health
    • Research Letters
    • Letters to the Editor
    • Editorials
    • Commentaries
    • Editor's notes
    • Reviews
    • Viewpoints
    • 100th anniversary
    • Top read articles

  • Current issue
  • Past issues
  • Specialties
  • Reviews
  • Review series
  • ASCI Milestone Awards
  • Video Abstracts
  • Conversations with Giants in Medicine
  • In-Press Preview
  • Clinical Research and Public Health
  • Research Letters
  • Letters to the Editor
  • Editorials
  • Commentaries
  • Editor's notes
  • Reviews
  • Viewpoints
  • 100th anniversary
  • Top read articles
  • About
  • Editors
  • Consulting Editors
  • For authors
  • Publication ethics
  • Publication alerts by email
  • Advertising
  • Job board
  • Contact
Multiomic analysis reveals a key BCAT1 role in mTOR activation by B cell receptor and TLR9
Rui Guo, Yizhe Sun, Matthew Y. Lim, Hardik Shah, Joao A. Paulo, Rahaman A. Ahmed, Weixing Li, Yuchen Zhang, Haopeng Yang, Liang Wei Wang, Daniel Strebinger, Nicholas A. Smith, Meng Li, Merrin Man Long Leong, Michael Lutchenkov, Jin Hua Liang, Zhixuan Li, Yin Wang, Rishi Puri, Ari Melnick, Michael R. Green, John M. Asara, Adonia E. Papathanassiu, Duane R. Wesemann, Steven P. Gygi, Vamsi K. Mootha, Benjamin E. Gewurz
Rui Guo, Yizhe Sun, Matthew Y. Lim, Hardik Shah, Joao A. Paulo, Rahaman A. Ahmed, Weixing Li, Yuchen Zhang, Haopeng Yang, Liang Wei Wang, Daniel Strebinger, Nicholas A. Smith, Meng Li, Merrin Man Long Leong, Michael Lutchenkov, Jin Hua Liang, Zhixuan Li, Yin Wang, Rishi Puri, Ari Melnick, Michael R. Green, John M. Asara, Adonia E. Papathanassiu, Duane R. Wesemann, Steven P. Gygi, Vamsi K. Mootha, Benjamin E. Gewurz
View: Text | PDF
Research Article Cell biology Metabolism

Multiomic analysis reveals a key BCAT1 role in mTOR activation by B cell receptor and TLR9

  • Text
  • PDF
Abstract

B lymphocytes play major adaptive immune roles, producing antibodies and driving T cell responses. However, how immunometabolism networks support B cell activation and differentiation in response to distinct receptor stimuli remains incompletely understood. To gain insights, we systematically investigated acute primary human B cell transcriptional, translational, and metabolomic responses to B cell receptor (BCR), TLR9, CD40-ligand (CD40L), IL-4, or combinations thereof. T cell–independent BCR/TLR9 costimulation, which drives malignant and autoimmune B cell states, highly induced transaminase branched chain amino acid transaminase 1 (BCAT1), which localized to lysosomal membranes to support branched chain amino acid synthesis and mTORC1 activation. BCAT1 inhibition blunted BCR/TLR9, but not CD40L/IL-4–triggered B cell proliferation, IL-10 expression, and BCR/TLR pathway–driven lymphoma xenograft outgrowth. These results provide a valuable resource, reveal receptor-mediated immunometabolism remodeling to support key B cell phenotypes, and identify BCAT1 as an activated B cell therapeutic target.

Authors

Rui Guo, Yizhe Sun, Matthew Y. Lim, Hardik Shah, Joao A. Paulo, Rahaman A. Ahmed, Weixing Li, Yuchen Zhang, Haopeng Yang, Liang Wei Wang, Daniel Strebinger, Nicholas A. Smith, Meng Li, Merrin Man Long Leong, Michael Lutchenkov, Jin Hua Liang, Zhixuan Li, Yin Wang, Rishi Puri, Ari Melnick, Michael R. Green, John M. Asara, Adonia E. Papathanassiu, Duane R. Wesemann, Steven P. Gygi, Vamsi K. Mootha, Benjamin E. Gewurz

×

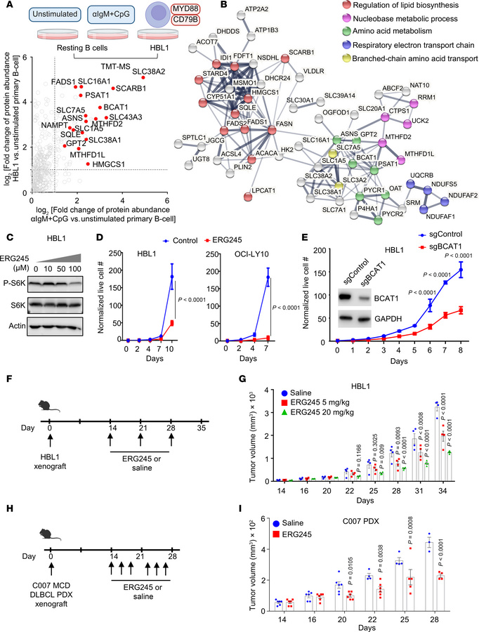
Figure 6

BCAT1 is highly expressed in BCR/TLR9-driven MCD DLBCL, where it supports B cell proliferation in vitro and in vivo.

Options: View larger image (or click on image) Download as PowerPoint
BCAT1 is highly expressed in BCR/TLR9-driven MCD DLBCL, where it support...
(A) Volcano plot comparing tandem-mass-tag proteomic log2 (fold change) of whole cell protein abundance in HBL1 DLBCL versus unstimulated primary B cell (y axis) versus 24 hours αIgM + CpG–stimulated versus unstimulated primary B cell (x axis). Proteins from a curated metabolic gene set are shown (34). From n = 3 proteomics dataset. (B) String analysis of protein-protein interactions among factors upregulated in both αIgM + CpG–stimulated and HBL1 (fold change >2) relative to unstimulated primary B cells. (C) Immunoblots of whole-cell lysates from HBL1 cells treated with vehicle, 10, 50, and 100 μM ERG245 as indicated for 24 hours. (D) Growth curve analysis of vehicle or 100 μM ERG245-treated HBL1 (left) or OCI-LY10 MCD DLBCL cells. Mean ± SD values from n = 3 replicates. (E) Growth curve analysis of Cas9 + HBL1 cells expressing control or BCAT1 sgRNAs. Mean ± SD values from n = 3 replicates. (F) Schematic of HBL1 MCD DLBCL mouse xenograft experiments. HBL1 tumors were implanted in mouse flanks 2 weeks prior to administration of vehicle versus 5 mg/kg or 20 mg/kg ERG245. (G) Mean ± SEM HBL1 tumor volumes in mice treated as indicated. (H) Schematic of C007 MCD DLBCL patient-derived xenograft (PDX) experiments. Tumors were implanted in mouse flanks 2 weeks prior to administration of vehicle versus 20 mg/kg ERG245. (I) Mean ± SEM C007 PDX tumor volumes in mice treated as indicated. P values were calculated by 2-way ANOVA followed by Šídák’s multiple-comparison test (D, E, and G) or Tukey’s multiple-comparison test (I).

Copyright © 2026 American Society for Clinical Investigation
ISSN: 0021-9738 (print), 1558-8238 (online)

Sign up for email alerts