Go to JCI Insight
  • About
  • Editors
  • Consulting Editors
  • For authors
  • Publication ethics
  • Publication alerts by email
  • Advertising
  • Job board
  • Contact
  • Clinical Research and Public Health
  • Current issue
  • Past issues
  • By specialty
    • COVID-19
    • Cardiology
    • Gastroenterology
    • Immunology
    • Metabolism
    • Nephrology
    • Neuroscience
    • Oncology
    • Pulmonology
    • Vascular biology
    • All ...
  • Videos
    • ASCI Milestone Awards
    • Video Abstracts
    • Conversations with Giants in Medicine
  • Reviews
    • View all reviews ...
    • Clinical innovation and scientific progress in GLP-1 medicine (Nov 2025)
    • Pancreatic Cancer (Jul 2025)
    • Complement Biology and Therapeutics (May 2025)
    • Evolving insights into MASLD and MASH pathogenesis and treatment (Apr 2025)
    • Microbiome in Health and Disease (Feb 2025)
    • Substance Use Disorders (Oct 2024)
    • Clonal Hematopoiesis (Oct 2024)
    • View all review series ...
  • Viewpoint
  • Collections
    • In-Press Preview
    • Clinical Research and Public Health
    • Research Letters
    • Letters to the Editor
    • Editorials
    • Commentaries
    • Editor's notes
    • Reviews
    • Viewpoints
    • 100th anniversary
    • Top read articles

  • Current issue
  • Past issues
  • Specialties
  • Reviews
  • Review series
  • ASCI Milestone Awards
  • Video Abstracts
  • Conversations with Giants in Medicine
  • In-Press Preview
  • Clinical Research and Public Health
  • Research Letters
  • Letters to the Editor
  • Editorials
  • Commentaries
  • Editor's notes
  • Reviews
  • Viewpoints
  • 100th anniversary
  • Top read articles
  • About
  • Editors
  • Consulting Editors
  • For authors
  • Publication ethics
  • Publication alerts by email
  • Advertising
  • Job board
  • Contact
Multiomic analysis reveals a key BCAT1 role in mTOR activation by B cell receptor and TLR9
Rui Guo, Yizhe Sun, Matthew Y. Lim, Hardik Shah, Joao A. Paulo, Rahaman A. Ahmed, Weixing Li, Yuchen Zhang, Haopeng Yang, Liang Wei Wang, Daniel Strebinger, Nicholas A. Smith, Meng Li, Merrin Man Long Leong, Michael Lutchenkov, Jin Hua Liang, Zhixuan Li, Yin Wang, Rishi Puri, Ari Melnick, Michael R. Green, John M. Asara, Adonia E. Papathanassiu, Duane R. Wesemann, Steven P. Gygi, Vamsi K. Mootha, Benjamin E. Gewurz
Rui Guo, Yizhe Sun, Matthew Y. Lim, Hardik Shah, Joao A. Paulo, Rahaman A. Ahmed, Weixing Li, Yuchen Zhang, Haopeng Yang, Liang Wei Wang, Daniel Strebinger, Nicholas A. Smith, Meng Li, Merrin Man Long Leong, Michael Lutchenkov, Jin Hua Liang, Zhixuan Li, Yin Wang, Rishi Puri, Ari Melnick, Michael R. Green, John M. Asara, Adonia E. Papathanassiu, Duane R. Wesemann, Steven P. Gygi, Vamsi K. Mootha, Benjamin E. Gewurz
View: Text | PDF
Research Article Cell biology Metabolism

Multiomic analysis reveals a key BCAT1 role in mTOR activation by B cell receptor and TLR9

  • Text
  • PDF
Abstract

B lymphocytes play major adaptive immune roles, producing antibodies and driving T cell responses. However, how immunometabolism networks support B cell activation and differentiation in response to distinct receptor stimuli remains incompletely understood. To gain insights, we systematically investigated acute primary human B cell transcriptional, translational, and metabolomic responses to B cell receptor (BCR), TLR9, CD40-ligand (CD40L), IL-4, or combinations thereof. T cell–independent BCR/TLR9 costimulation, which drives malignant and autoimmune B cell states, highly induced transaminase branched chain amino acid transaminase 1 (BCAT1), which localized to lysosomal membranes to support branched chain amino acid synthesis and mTORC1 activation. BCAT1 inhibition blunted BCR/TLR9, but not CD40L/IL-4–triggered B cell proliferation, IL-10 expression, and BCR/TLR pathway–driven lymphoma xenograft outgrowth. These results provide a valuable resource, reveal receptor-mediated immunometabolism remodeling to support key B cell phenotypes, and identify BCAT1 as an activated B cell therapeutic target.

Authors

Rui Guo, Yizhe Sun, Matthew Y. Lim, Hardik Shah, Joao A. Paulo, Rahaman A. Ahmed, Weixing Li, Yuchen Zhang, Haopeng Yang, Liang Wei Wang, Daniel Strebinger, Nicholas A. Smith, Meng Li, Merrin Man Long Leong, Michael Lutchenkov, Jin Hua Liang, Zhixuan Li, Yin Wang, Rishi Puri, Ari Melnick, Michael R. Green, John M. Asara, Adonia E. Papathanassiu, Duane R. Wesemann, Steven P. Gygi, Vamsi K. Mootha, Benjamin E. Gewurz

×

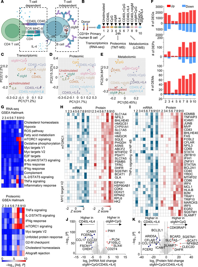
Figure 1

Receptor-driven B cell activation results in different cellular responses.

Options: View larger image (or click on image) Download as PowerPoint
Receptor-driven B cell activation results in different cellular response...
(A) Schematic of T cell–dependent or –independent B cell activation pathways. (B) Multiomics profiling experimental design. Human primary peripheral blood CD19+ B cells were isolated by negative selection from 3 donors and stimulated by CD40L (50 ng/mL), CpG (0.5 μM), IL-4 (20 ng/mL), αIgM (1 mg/mL), or combinations thereof for 24 hours and then profiled. (C–E) Principal component analysis of transcriptomic (C), proteomic (D), and metabolomic (E) datasets. (F) Numbers of differentially expressed genes (DEGs), proteins (DEP), and metabolites (DEMs) across conditions using the numbering scheme in B, relative to unstimulated cells and using a P value < 0.01 and a fold-change > 2 or <0.5 cutoff. (G) GSEA of pathways enriched across conditions at the RNA (top) or protein (bottom) levels. (H) Heatmap visualization of row z scores of mRNA and protein abundance in GSEA Hallmark mTORC1 signaling (top) and MYC target V2 (bottom) gene set. (I) Heatmap visualization of row z scores of mRNA and protein abundance in GSEA TNF-α signaling via NF-κB gene set. (J) Volcano plot visualization of –log10 (P value statistical significance) versus log2 (mRNA abundance fold change) from RNA-Seq analysis of B cells stimulated with αIgM + CpG versus CD40L + IL-4. (K) Volcano plot visualization of –log10 (P value statistical significance) versus log2 (protein abundance fold change) from proteomic analysis of B cells stimulated with αIgM + CpG versus CD40L + IL-4.

Copyright © 2026 American Society for Clinical Investigation
ISSN: 0021-9738 (print), 1558-8238 (online)

Sign up for email alerts