Go to JCI Insight
  • About
  • Editors
  • Consulting Editors
  • For authors
  • Publication ethics
  • Publication alerts by email
  • Advertising
  • Job board
  • Contact
  • Clinical Research and Public Health
  • Current issue
  • Past issues
  • By specialty
    • COVID-19
    • Cardiology
    • Gastroenterology
    • Immunology
    • Metabolism
    • Nephrology
    • Neuroscience
    • Oncology
    • Pulmonology
    • Vascular biology
    • All ...
  • Videos
    • ASCI Milestone Awards
    • Video Abstracts
    • Conversations with Giants in Medicine
  • Reviews
    • View all reviews ...
    • Clinical innovation and scientific progress in GLP-1 medicine (Nov 2025)
    • Pancreatic Cancer (Jul 2025)
    • Complement Biology and Therapeutics (May 2025)
    • Evolving insights into MASLD and MASH pathogenesis and treatment (Apr 2025)
    • Microbiome in Health and Disease (Feb 2025)
    • Substance Use Disorders (Oct 2024)
    • Clonal Hematopoiesis (Oct 2024)
    • View all review series ...
  • Viewpoint
  • Collections
    • In-Press Preview
    • Clinical Research and Public Health
    • Research Letters
    • Letters to the Editor
    • Editorials
    • Commentaries
    • Editor's notes
    • Reviews
    • Viewpoints
    • 100th anniversary
    • Top read articles

  • Current issue
  • Past issues
  • Specialties
  • Reviews
  • Review series
  • ASCI Milestone Awards
  • Video Abstracts
  • Conversations with Giants in Medicine
  • In-Press Preview
  • Clinical Research and Public Health
  • Research Letters
  • Letters to the Editor
  • Editorials
  • Commentaries
  • Editor's notes
  • Reviews
  • Viewpoints
  • 100th anniversary
  • Top read articles
  • About
  • Editors
  • Consulting Editors
  • For authors
  • Publication ethics
  • Publication alerts by email
  • Advertising
  • Job board
  • Contact
Selective disruption of RORγt-CBFβ interaction by IMU-935 prevents RORγt-dependent Th17 autoimmunity but not thymocyte development
Hongmin Wu, Xiancai Zhong, Ning Ma, Zhiheng He, Guanpeng Wang, Geming Lu, Yate-Ching Yuan, Wencan Zhang, Yun Shi, Nagarajan Vaidehi, Evelyn Peelen, Tanja Wulff, Christian Gege, Hella Kohlhof, Daniel Vitt, Yousang Gwack, Ichiro Taniuchi, Hai-Hui Xue, Zuoming Sun
Hongmin Wu, Xiancai Zhong, Ning Ma, Zhiheng He, Guanpeng Wang, Geming Lu, Yate-Ching Yuan, Wencan Zhang, Yun Shi, Nagarajan Vaidehi, Evelyn Peelen, Tanja Wulff, Christian Gege, Hella Kohlhof, Daniel Vitt, Yousang Gwack, Ichiro Taniuchi, Hai-Hui Xue, Zuoming Sun
View: Text | PDF
Research Article Autoimmunity Immunology

Selective disruption of RORγt-CBFβ interaction by IMU-935 prevents RORγt-dependent Th17 autoimmunity but not thymocyte development

  • Text
  • PDF
Abstract

RORγt is a key transcription factor regulating both Th17 differentiation and thymocyte development. Although Th17 cells drive autoimmune diseases, inhibiting RORγt to treat autoimmunity also disrupts thymocyte development and can cause lethal thymic lymphoma. We identified a previously unreported RORγt cofactor, CBFβ, and a highly selective RORγt inhibitor, IMU-935, that preferentially disrupt the RORγt-CBFβ interaction in Th17 cells but not thymocytes. This interaction is essential for RORγt function; mice with a RORγt mutant unable to bind CBFβ had impaired Th17 differentiation, were resistant to experimental autoimmune encephalomyelitis (EAE), and had defective thymocyte development. IMU-935 inhibited Th17 differentiation and reduced EAE severity without affecting thymocyte development by selectively targeting the RORγt-CBFβ interaction in Th17 cells but not in thymocytes. This differential effect arose because different concentrations of IMU-935 were required to disrupt the interaction in Th17 cells versus thymocytes, due to varying levels of RUNX1 that compete with RORγt for CBFβ binding. This study reveals an unreported mechanism for RORγt regulation and a selective RORγt inhibitor that prevents Th17-driven autoimmunity without the risk of lethal lymphoma from thymocyte disruption.

Authors

Hongmin Wu, Xiancai Zhong, Ning Ma, Zhiheng He, Guanpeng Wang, Geming Lu, Yate-Ching Yuan, Wencan Zhang, Yun Shi, Nagarajan Vaidehi, Evelyn Peelen, Tanja Wulff, Christian Gege, Hella Kohlhof, Daniel Vitt, Yousang Gwack, Ichiro Taniuchi, Hai-Hui Xue, Zuoming Sun

×

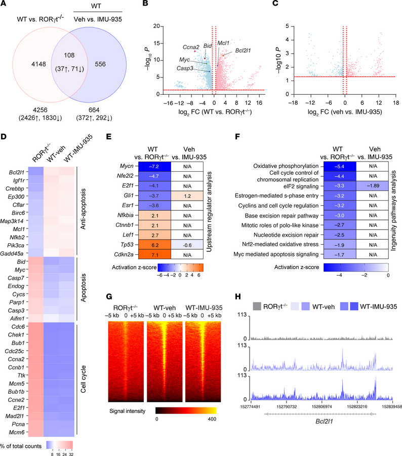
Figure 5

IMU-935 does not affect genes critical for thymocyte survival.

Options: View larger image (or click on image) Download as PowerPoint
IMU-935 does not affect genes critical for thymocyte survival.
(A) Venn ...
(A) Venn diagram displaying the number of DEGs (1.5-fold, up or down; P < 0.05) identified by RNA-Seq assays in WT versus RORγt–/– thymocytes and in WT thymocytes treated with IMU-935 (1 μM) or not. (B and C) Volcano plots displaying the global gene expression. The horizontal dotted line marks P = 0.05, the vertical dotted lines mark fold change of ±1.5. (D) Heatmap showing antiapoptotic, apoptotic, and cell cycle gene expression in RORγt–/– or IMU-935–nontreated (WT-vehicle control) or treated (WT–IMU-935) thymocytes. Gene expression was normalized by total counts of each gene. (E) Heatmap depicting changes in the activity of upstream regulators predicted by IPA. Activation z score indicates increased (orange; z > 0) or decreased (blue; z < 0) activity. All z score values are labeled within the corresponding cell. Genes shown are known to regulate apoptosis (Mycn, E2f1, Esr1), survival (Nfkbia, TP53), cell cycle (Gli1, Cdkn2a), oxidative stress (Nfe2l2), and thymocyte development (Ctnnb1, Lef1). (F) Heatmap showing the activity of the pathways determined by IPA. Pathway activity was obtained by comparing WT and RORγt–/– thymocytes (left column) and IMU-935–nontreated versus -treated WT thymocytes (right column). N/A indicates pathway status is not predictable due to the small number of genes affected by IMU-935 treatment in thymocyte RNA-Seq. (G) Genome-wide RORγt-DNA binding signal intensity determined by ChIP-Seq assays near the TSS in RORγt–/– or WT (RORγt+) or WT–IMU-935 thymocytes. (H) RORγt binding peaks at the Bcl2l1 locus. The results are the representative of overlays from 2 separate experiments. Veh, vehicle.

Copyright © 2026 American Society for Clinical Investigation
ISSN: 0021-9738 (print), 1558-8238 (online)

Sign up for email alerts