Go to JCI Insight
  • About
  • Editors
  • Consulting Editors
  • For authors
  • Publication ethics
  • Publication alerts by email
  • Advertising
  • Job board
  • Contact
  • Clinical Research and Public Health
  • Current issue
  • Past issues
  • By specialty
    • COVID-19
    • Cardiology
    • Gastroenterology
    • Immunology
    • Metabolism
    • Nephrology
    • Neuroscience
    • Oncology
    • Pulmonology
    • Vascular biology
    • All ...
  • Videos
    • ASCI Milestone Awards
    • Video Abstracts
    • Conversations with Giants in Medicine
  • Reviews
    • View all reviews ...
    • Clinical innovation and scientific progress in GLP-1 medicine (Nov 2025)
    • Pancreatic Cancer (Jul 2025)
    • Complement Biology and Therapeutics (May 2025)
    • Evolving insights into MASLD and MASH pathogenesis and treatment (Apr 2025)
    • Microbiome in Health and Disease (Feb 2025)
    • Substance Use Disorders (Oct 2024)
    • Clonal Hematopoiesis (Oct 2024)
    • View all review series ...
  • Viewpoint
  • Collections
    • In-Press Preview
    • Clinical Research and Public Health
    • Research Letters
    • Letters to the Editor
    • Editorials
    • Commentaries
    • Editor's notes
    • Reviews
    • Viewpoints
    • 100th anniversary
    • Top read articles

  • Current issue
  • Past issues
  • Specialties
  • Reviews
  • Review series
  • ASCI Milestone Awards
  • Video Abstracts
  • Conversations with Giants in Medicine
  • In-Press Preview
  • Clinical Research and Public Health
  • Research Letters
  • Letters to the Editor
  • Editorials
  • Commentaries
  • Editor's notes
  • Reviews
  • Viewpoints
  • 100th anniversary
  • Top read articles
  • About
  • Editors
  • Consulting Editors
  • For authors
  • Publication ethics
  • Publication alerts by email
  • Advertising
  • Job board
  • Contact
RSK1-driven TRIM28/E2F1 feedback loop promotes castration-resistant prostate cancer progression
Miyeong Kim, Jinpeng Liu, Yanquan Zhang, Ruixin Wang, Ryan Goettl, Jennifer Grasso, Derek B. Allison, Chi Wang, Tianyan Gao, Xiaoqi Liu, Ka-Wing Fong
Miyeong Kim, Jinpeng Liu, Yanquan Zhang, Ruixin Wang, Ryan Goettl, Jennifer Grasso, Derek B. Allison, Chi Wang, Tianyan Gao, Xiaoqi Liu, Ka-Wing Fong
View: Text | PDF
Research Article Cell biology Endocrinology

RSK1-driven TRIM28/E2F1 feedback loop promotes castration-resistant prostate cancer progression

  • Text
  • PDF
Abstract

Castration-resistant prostate cancer (CRPC) marks the advanced and lethal stage of prostate cancer (PCa). TRIM28, also known as KAP1, is a transcriptional regulator recently shown to promote CRPC cell proliferation and xenograft tumor growth. Nonetheless, knowledge gaps persist regarding the mechanisms underlying TRIM28 upregulation in CRPC as well as the genomic targets regulated by TRIM28. Here, we report that TRIM28 is a E2F1 target in CRPC. Using an integrated genomic approach, we have demonstrated that TRIM28 forms a positive feedback loop to promote the transcriptional activation and genomic function of E2F1 independent of retinoblastoma (Rb) status. Furthermore, we identified RSK1 as a kinase that directly phosphorylates TRIM28 at S473, and, as such, RSK1 drives the TRIM28/E2F1 feedback loop. Accordingly, pS473-TRIM28 promotes CRPC progression, which is mitigated by RSK inhibition. In summary, our study reveals a critical role of the RSK1–TRIM28–E2F1 axis in CRPC progression, which may be exploited as a vulnerability in treating Rb-deficient CRPC.

Authors

Miyeong Kim, Jinpeng Liu, Yanquan Zhang, Ruixin Wang, Ryan Goettl, Jennifer Grasso, Derek B. Allison, Chi Wang, Tianyan Gao, Xiaoqi Liu, Ka-Wing Fong

×

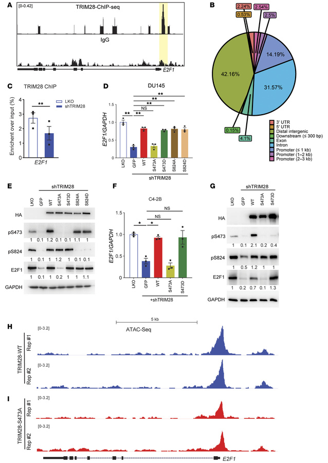
Figure 4

Phosphorylation-dependent TRIM28 transcriptional activation of E2F1.

Options: View larger image (or click on image) Download as PowerPoint
Phosphorylation-dependent TRIM28 transcriptional activation of E2F1.
(A–...
(A–C) TRIM28 directly occupies the promoter region of E2Fs. TRIM28 CUT&RUN-seq was performed in C4-2B cells. Genome browser tracks indicate TRIM28 CUT&RUN-seq peak at the promoter region of E2F1 loci (A). Pie chart depicting the genome distribution of TRIM28 binding sites (B). TRIM28 ChIP was performed in LKO and shTRIM28 KD C4-2B cells. ChIP-PCR was performed using ChIPed-DNA and normalized to input (C). qPCR data are shown as mean ± SEM, n = 3. Two-tailed unpaired Student’s t test, **P < 0.01. (D–G) pS473-TRIM28 promotes transcriptional activation of its genomic targets. C4-2B and DU145 cells stably expressing HA-Flag-tagged GFP, TRIM28-WT, TRIM28-S473A, TRIM28-S473D, TRIM28-S824A, and TRIM28-S824D were treated by LKO or shTRIM28 as indicated. Four days after infection, RNA was harvested for qPCR analysis targeting E2F1 (D and F) while protein lysates were harvested for immunoblot against HA, pS473-TRIM28, pS824-TRIM28, E2F1, and GAPDH (E and G). qPCR data are shown as mean ± SEM, n = 3. Statistical analysis was performed using a 2-tailed unpaired Student’s t test, with the Holm-Bonferroni method applied to correct for multiple comparisons. *P < 0.05, **P < 0.01. (H and I) pS473-TRIM28 facilitate chromatin accessibility at E2F1 loci. ATAC-seq was performed in C4-2B cells with TRIM28-knockdown reexpressing TRIM28-WT (H) and TRIM28-S473A (I).

Copyright © 2026 American Society for Clinical Investigation
ISSN: 0021-9738 (print), 1558-8238 (online)

Sign up for email alerts