Go to JCI Insight
  • About
  • Editors
  • Consulting Editors
  • For authors
  • Publication ethics
  • Publication alerts by email
  • Advertising
  • Job board
  • Contact
  • Clinical Research and Public Health
  • Current issue
  • Past issues
  • By specialty
    • COVID-19
    • Cardiology
    • Gastroenterology
    • Immunology
    • Metabolism
    • Nephrology
    • Neuroscience
    • Oncology
    • Pulmonology
    • Vascular biology
    • All ...
  • Videos
    • ASCI Milestone Awards
    • Video Abstracts
    • Conversations with Giants in Medicine
  • Reviews
    • View all reviews ...
    • Clinical innovation and scientific progress in GLP-1 medicine (Nov 2025)
    • Pancreatic Cancer (Jul 2025)
    • Complement Biology and Therapeutics (May 2025)
    • Evolving insights into MASLD and MASH pathogenesis and treatment (Apr 2025)
    • Microbiome in Health and Disease (Feb 2025)
    • Substance Use Disorders (Oct 2024)
    • Clonal Hematopoiesis (Oct 2024)
    • View all review series ...
  • Viewpoint
  • Collections
    • In-Press Preview
    • Clinical Research and Public Health
    • Research Letters
    • Letters to the Editor
    • Editorials
    • Commentaries
    • Editor's notes
    • Reviews
    • Viewpoints
    • 100th anniversary
    • Top read articles

  • Current issue
  • Past issues
  • Specialties
  • Reviews
  • Review series
  • ASCI Milestone Awards
  • Video Abstracts
  • Conversations with Giants in Medicine
  • In-Press Preview
  • Clinical Research and Public Health
  • Research Letters
  • Letters to the Editor
  • Editorials
  • Commentaries
  • Editor's notes
  • Reviews
  • Viewpoints
  • 100th anniversary
  • Top read articles
  • About
  • Editors
  • Consulting Editors
  • For authors
  • Publication ethics
  • Publication alerts by email
  • Advertising
  • Job board
  • Contact
IGFBP6 orchestrates antiinfective immune collapse in murine sepsis via prohibitin-2–mediated immunosuppression
Kai Chen, Ying Hu, Xiaoyan Yu, Hong Tang, Yanting Ruan, Yue Li, Xun Gao, Qing Zhao, Hong Wang, Xuemei Zhang, David Paul Molloy, Yibing Yin, Dapeng Chen, Zhixin Song
Kai Chen, Ying Hu, Xiaoyan Yu, Hong Tang, Yanting Ruan, Yue Li, Xun Gao, Qing Zhao, Hong Wang, Xuemei Zhang, David Paul Molloy, Yibing Yin, Dapeng Chen, Zhixin Song
View: Text | PDF
Research Article Infectious disease Inflammation

IGFBP6 orchestrates antiinfective immune collapse in murine sepsis via prohibitin-2–mediated immunosuppression

  • Text
  • PDF
Abstract

The persistent challenge of sepsis-related mortality underscores the necessity for deeper insights. Our multicenter, cross-age cohort study identified insulin-like growth factor binding protein 6 (IGFBP6) as a critical regulator in sepsis diagnosis, prognosis, and mortality risk evaluation. Mechanistically, IGFBP6 engages in IGF-independent binding to prohibitin2 (PHB2) on epithelial cells, driving PHB2 tyrosine phosphorylation during sepsis. This process disrupts STAT1 phosphorylation, nuclear translocation, and its recruitment to the CCL2 promoter, ultimately impairing CCL2 transcription and macrophage chemotaxis. Crucially, PHB2 silencing via siPHB2 and STAT1 activation using 2-NP restored CCL2 expression in vitro and in vivo, improving bacterial clearance and survival in septic mice. Concurrently, IGFBP6 compromised macrophage bactericidal activity by inhibiting Akt phosphorylation, reducing ROS/IL-1β production and phagocytic capacity — defects reversible by Akt agonist SC79. Collectively, IGFBP6 emerges as an endogenous driver of sepsis pathogenesis, positioning it as a dual diagnostic biomarker and therapeutic target. Intervention strategies targeting IGFBP6-mediated signaling may offer transformative approaches for sepsis management.

Authors

Kai Chen, Ying Hu, Xiaoyan Yu, Hong Tang, Yanting Ruan, Yue Li, Xun Gao, Qing Zhao, Hong Wang, Xuemei Zhang, David Paul Molloy, Yibing Yin, Dapeng Chen, Zhixin Song

×

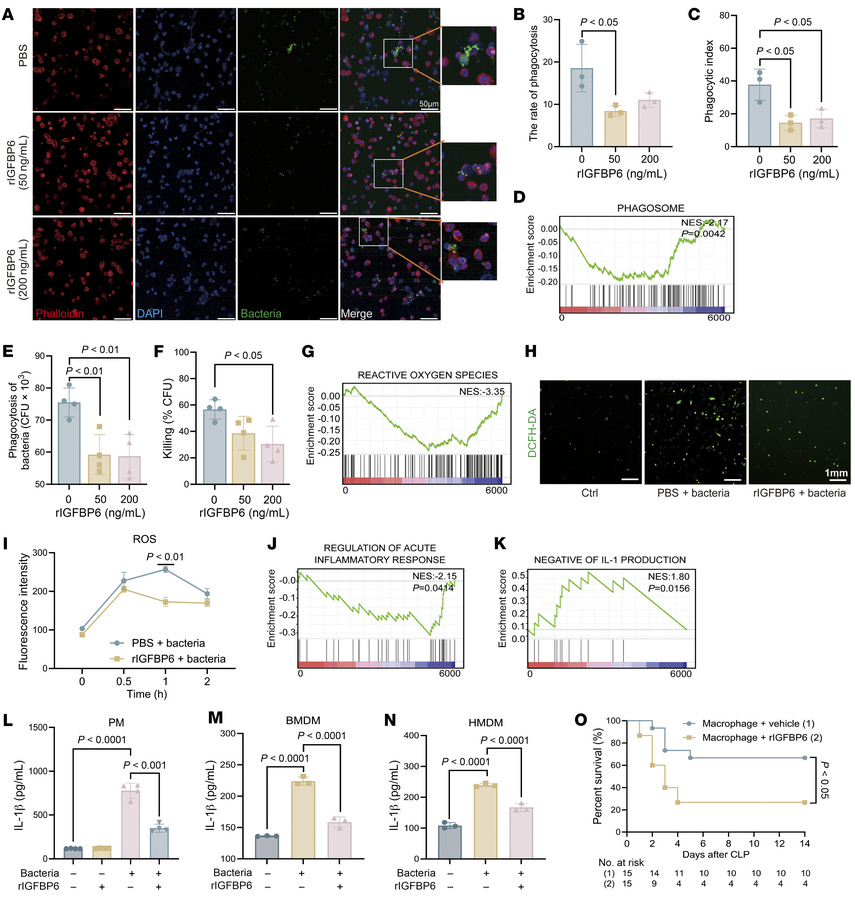
Figure 9

IGFBP6 impairs macrophage-mediated bacterial phagocytosis and killing.

Options: View larger image (or click on image) Download as PowerPoint
IGFBP6 impairs macrophage-mediated bacterial phagocytosis and killing.
(...
(A) Phagocytic activity of PMs (1 × 106 cells) pretreated with rIGFBP6 (50/200 ng/mL) or PBS for 4 hours; then challenged with FITC-labeled P. aeruginosa (30 min, 37°C). Representative images from 3 independent experiments (scale bar: 50 μm). (B and C) Quantification of phagocytosis rate (B) and phagocytic index (C). (D) Gene set enrichment analysis (GSEA) of phagosome in the rIGFBP6 + bacteria group compared with PBS + bacteria group. (E) rIGFBP6-pretreated PMs (5 × 105 cells) were challenged with P. aeruginosa (30 min, 37°C). Internalized bacteria were quantified by CFU counting (n = 4/group). (F) rIGFBP6-pretreated PMs (5 × 105 cells) were challenged with P. aeruginosa. Bar chart shows macrophage killing rate (n = 7/group). (G) GSEA of ROS in the rIGFBP6 + bacteria group versus PBS + bacteria group. (H) Representative ROS fluorescence images (DCFDA staining). Scale bar: 1 mm. (I) Time-dependent ROS production in rIGFBP6-pretreated (200 ng/mL) PMs (1 × 106 cells) challenged with heat-inactivated P. aeruginosa (n = 4/group). (J and K) GSEA of inflammation-related pathways in the rIGFBP6 + bacteria group versus PBS + bacteria group. (L–N) IL-1β levels in supernatants from rIGFBP6-pretreated (200 ng/mL, 4 h) PMs (5 × 105 cells, L, n = 4/group), BMDMs (M, n = 3/group), and HMDMs (N, n = 3/group) after P. aeruginosa challenge (6 h). (O) Survival outcomes after adoptive transfer of rIGFBP6- versus PBS-treated PMs (n = 15/group). All data are representative of 3 independent experiments. Each dot in graphs represents an individual biological/technical replicate. Student’s t test in I; 1-way ANOVA in B, C, E, F, I, and N; log-rank test in O; NS, not significant. BMDMs, BM-derived macrophages; HMDMs, human monocyte–derived macrophages; PMs, peritoneal macrophages.

Copyright © 2026 American Society for Clinical Investigation
ISSN: 0021-9738 (print), 1558-8238 (online)

Sign up for email alerts