Go to JCI Insight
  • About
  • Editors
  • Consulting Editors
  • For authors
  • Publication ethics
  • Publication alerts by email
  • Advertising
  • Job board
  • Contact
  • Clinical Research and Public Health
  • Current issue
  • Past issues
  • By specialty
    • COVID-19
    • Cardiology
    • Gastroenterology
    • Immunology
    • Metabolism
    • Nephrology
    • Neuroscience
    • Oncology
    • Pulmonology
    • Vascular biology
    • All ...
  • Videos
    • ASCI Milestone Awards
    • Video Abstracts
    • Conversations with Giants in Medicine
  • Reviews
    • View all reviews ...
    • Clinical innovation and scientific progress in GLP-1 medicine (Nov 2025)
    • Pancreatic Cancer (Jul 2025)
    • Complement Biology and Therapeutics (May 2025)
    • Evolving insights into MASLD and MASH pathogenesis and treatment (Apr 2025)
    • Microbiome in Health and Disease (Feb 2025)
    • Substance Use Disorders (Oct 2024)
    • Clonal Hematopoiesis (Oct 2024)
    • View all review series ...
  • Viewpoint
  • Collections
    • In-Press Preview
    • Clinical Research and Public Health
    • Research Letters
    • Letters to the Editor
    • Editorials
    • Commentaries
    • Editor's notes
    • Reviews
    • Viewpoints
    • 100th anniversary
    • Top read articles

  • Current issue
  • Past issues
  • Specialties
  • Reviews
  • Review series
  • ASCI Milestone Awards
  • Video Abstracts
  • Conversations with Giants in Medicine
  • In-Press Preview
  • Clinical Research and Public Health
  • Research Letters
  • Letters to the Editor
  • Editorials
  • Commentaries
  • Editor's notes
  • Reviews
  • Viewpoints
  • 100th anniversary
  • Top read articles
  • About
  • Editors
  • Consulting Editors
  • For authors
  • Publication ethics
  • Publication alerts by email
  • Advertising
  • Job board
  • Contact
IGFBP6 orchestrates antiinfective immune collapse in murine sepsis via prohibitin-2–mediated immunosuppression
Kai Chen, Ying Hu, Xiaoyan Yu, Hong Tang, Yanting Ruan, Yue Li, Xun Gao, Qing Zhao, Hong Wang, Xuemei Zhang, David Paul Molloy, Yibing Yin, Dapeng Chen, Zhixin Song
Kai Chen, Ying Hu, Xiaoyan Yu, Hong Tang, Yanting Ruan, Yue Li, Xun Gao, Qing Zhao, Hong Wang, Xuemei Zhang, David Paul Molloy, Yibing Yin, Dapeng Chen, Zhixin Song
View: Text | PDF
Research Article Infectious disease Inflammation

IGFBP6 orchestrates antiinfective immune collapse in murine sepsis via prohibitin-2–mediated immunosuppression

  • Text
  • PDF
Abstract

The persistent challenge of sepsis-related mortality underscores the necessity for deeper insights. Our multicenter, cross-age cohort study identified insulin-like growth factor binding protein 6 (IGFBP6) as a critical regulator in sepsis diagnosis, prognosis, and mortality risk evaluation. Mechanistically, IGFBP6 engages in IGF-independent binding to prohibitin2 (PHB2) on epithelial cells, driving PHB2 tyrosine phosphorylation during sepsis. This process disrupts STAT1 phosphorylation, nuclear translocation, and its recruitment to the CCL2 promoter, ultimately impairing CCL2 transcription and macrophage chemotaxis. Crucially, PHB2 silencing via siPHB2 and STAT1 activation using 2-NP restored CCL2 expression in vitro and in vivo, improving bacterial clearance and survival in septic mice. Concurrently, IGFBP6 compromised macrophage bactericidal activity by inhibiting Akt phosphorylation, reducing ROS/IL-1β production and phagocytic capacity — defects reversible by Akt agonist SC79. Collectively, IGFBP6 emerges as an endogenous driver of sepsis pathogenesis, positioning it as a dual diagnostic biomarker and therapeutic target. Intervention strategies targeting IGFBP6-mediated signaling may offer transformative approaches for sepsis management.

Authors

Kai Chen, Ying Hu, Xiaoyan Yu, Hong Tang, Yanting Ruan, Yue Li, Xun Gao, Qing Zhao, Hong Wang, Xuemei Zhang, David Paul Molloy, Yibing Yin, Dapeng Chen, Zhixin Song

×

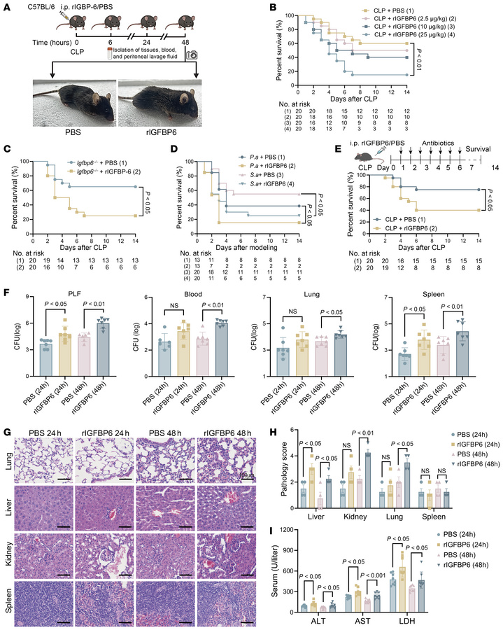
Figure 4

IGFBP6 promotes the occurrence and progression of sepsis.

Options: View larger image (or click on image) Download as PowerPoint
IGFBP6 promotes the occurrence and progression of sepsis.
(A) The study ...
(A) The study protocol is shown. rIGFBP6 or PBS control was i.p. administered to C57BL/6N mice after CLP. (B) Dose-dependent survival outcomes in septic mice treated with rIGFBP6 (2.5, 10, 25 μg/kg) or PBS (n = 20/group). (C) Survival curves of septic Igfbp6–/– mice treated with rIGFBP6 or PBS (n = 20/group). (D) Survival curves of septic mice treated with meropenem for 7 days after CLP in PBS and rIGFBP6 groups (n = 20/group). (E) Survival curves of mice challenged with P. aeruginosa (5 × 107 CFU) or S. aureus (3 × 108 CFU) after rIGFBP6 administration (n = 13/group). (F) Bacterial loads in the PLF, blood, lungs, and spleens of mice treated with rIGFBP6 or PBS at 24/48 hours after CLP (n = 7/group). (G) Representative H&E staining images of lung, liver, spleen, and kidney tissues from mice treated with rIGFBP6 or PBS 24/48 hours after CLP (scale bar: 100 μm). (H) Histopathological quantification of organ damage for G (n = 4/group). (I) Serological biomarkers of organ injury (ALT, AST, LDH) in PBS- or rIGFBP6-treated mice (n = 8 per group) at 24/48 hours after CLP. All data are representative of 3 independent experiments. Each dot in graphs represents data from an individual biological replicate. Student’s t test in F–I; log-rank test in B–E; NS, not significant. ALT, alanine aminotransferase; AST, aspartate aminotransferase; CLP, cecal ligation and puncture; LDH, lactate dehydrogenase. PLF, peritoneal lavage fluid.

Copyright © 2026 American Society for Clinical Investigation
ISSN: 0021-9738 (print), 1558-8238 (online)

Sign up for email alerts