Go to JCI Insight
  • About
  • Editors
  • Consulting Editors
  • For authors
  • Publication ethics
  • Publication alerts by email
  • Advertising
  • Job board
  • Contact
  • Clinical Research and Public Health
  • Current issue
  • Past issues
  • By specialty
    • COVID-19
    • Cardiology
    • Gastroenterology
    • Immunology
    • Metabolism
    • Nephrology
    • Neuroscience
    • Oncology
    • Pulmonology
    • Vascular biology
    • All ...
  • Videos
    • ASCI Milestone Awards
    • Video Abstracts
    • Conversations with Giants in Medicine
  • Reviews
    • View all reviews ...
    • Clinical innovation and scientific progress in GLP-1 medicine (Nov 2025)
    • Pancreatic Cancer (Jul 2025)
    • Complement Biology and Therapeutics (May 2025)
    • Evolving insights into MASLD and MASH pathogenesis and treatment (Apr 2025)
    • Microbiome in Health and Disease (Feb 2025)
    • Substance Use Disorders (Oct 2024)
    • Clonal Hematopoiesis (Oct 2024)
    • View all review series ...
  • Viewpoint
  • Collections
    • In-Press Preview
    • Clinical Research and Public Health
    • Research Letters
    • Letters to the Editor
    • Editorials
    • Commentaries
    • Editor's notes
    • Reviews
    • Viewpoints
    • 100th anniversary
    • Top read articles

  • Current issue
  • Past issues
  • Specialties
  • Reviews
  • Review series
  • ASCI Milestone Awards
  • Video Abstracts
  • Conversations with Giants in Medicine
  • In-Press Preview
  • Clinical Research and Public Health
  • Research Letters
  • Letters to the Editor
  • Editorials
  • Commentaries
  • Editor's notes
  • Reviews
  • Viewpoints
  • 100th anniversary
  • Top read articles
  • About
  • Editors
  • Consulting Editors
  • For authors
  • Publication ethics
  • Publication alerts by email
  • Advertising
  • Job board
  • Contact
Panose prevents acute-on-chronic liver failure by reducing bacterial infection in mice
Jiaxin Li, Shihao Xie, Meiling Chen, Changze Hong, Yuqi Chen, Fengyuan Lyu, Niexin Tang, Tianqi Chen, Lingyan Zhao, Weihao Zou, Hongjuan Peng, Jingna Bao, Peng Gu, Bernd Schnabl, Jinjun Chen, Peng Chen
Jiaxin Li, Shihao Xie, Meiling Chen, Changze Hong, Yuqi Chen, Fengyuan Lyu, Niexin Tang, Tianqi Chen, Lingyan Zhao, Weihao Zou, Hongjuan Peng, Jingna Bao, Peng Gu, Bernd Schnabl, Jinjun Chen, Peng Chen
View: Text | PDF
Research Article Hepatology Metabolism Microbiology

Panose prevents acute-on-chronic liver failure by reducing bacterial infection in mice

  • Text
  • PDF
Abstract

Acute-on-chronic liver failure (ACLF) is a leading cause of global liver-related mortality. Bacterial infection, especially in patients with decompensated cirrhosis, commonly triggers ACLF and is difficult to treat with antibiotics. Therefore, finding alternative strategies for preventing and managing bacterial infection is an urgent priority. Here, we observed that patients with bacterial infection and decompensated cirrhosis, as well as ACLF mice, exhibited lower fecal panose levels than uninfected controls. Megamonas funiformis, with 4α-glucanosyltransferase (4αGT) as a key enzyme for panose production, was identified as a potential panose producer. Animal experiments demonstrated that panose efficiently reduced liver injury and extended survival in ACLF mice by mitigating bacterial infection. Further results revealed that panose enhanced resistance to bacterial infection by inhibiting oxidative stress–induced gut barrier disruption, thereby limiting bacterial dissemination. Mechanistically, panose interacted with the solute carrier family 7 member 11 (SLC7A11, also known as xCT) protein to boost antioxidant glutathione levels in intestinal epithelial cells. These findings highlight panose’s potential in preventing bacterial infection, offering a valuable insight into mitigating ACLF progression.

Authors

Jiaxin Li, Shihao Xie, Meiling Chen, Changze Hong, Yuqi Chen, Fengyuan Lyu, Niexin Tang, Tianqi Chen, Lingyan Zhao, Weihao Zou, Hongjuan Peng, Jingna Bao, Peng Gu, Bernd Schnabl, Jinjun Chen, Peng Chen

×

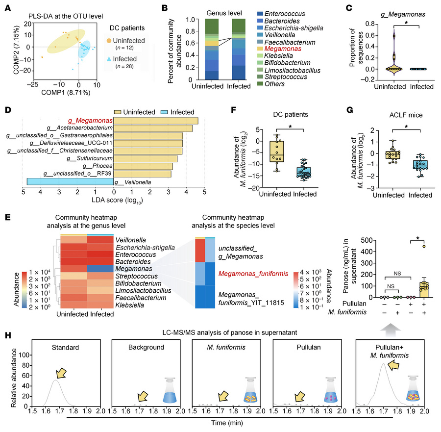
Figure 2

Infected patients with decompensated cirrhosis and ACLF mice have a lower abundance of M. funiformis, which produces panose from pullulan.

Options: View larger image (or click on image) Download as PowerPoint
Infected patients with decompensated cirrhosis and ACLF mice have a lowe...
(A) PLS-DA score plot at the OTU level in fecal samples from patients with DC (n = 12–28/group). (B) Histogram of microbial community composition at the genus level in fecal samples from patients with DC (n = 12–28/group). (C) Violin plot illustrating the proportion of g_Megamonas sequences in fecal samples from patients with DC (n = 12–28/group). (D) Taxonomic differences at the genus level between groups were analyzed using LEfSe with an LDA score greater than 3 (n = 12–28/group). (E) Heatmap of the 10 most dominant bacterial genera in fecal samples from patients with DC (left) and Megamonas species level (right) (n = 12–28/group). (F) Relative abundance of M. funiformis in fecal samples from patients with DC determined by RT-qPCR (n = 12–28/group). (G) Relative abundance of M. funiformis in fecal samples from ACLF mice determined by RT-qPCR (n = 18/group). (H) LC-MS/MS analysis of panose levels in the supernatant of M. funiformis after 48 hours of culture with pullulan (n = 3–9/group). Data are presented as median ± IQR (C, F, and G) and mean ± SEM (H). Statistical significance was determined by Mann-Whitney U test (C and F), 2-tailed Student’s t test (G), and 1-way ANOVA with Fisher’s LSD post hoc test (H). *P < 0.05. NS, nonsignificant. DC, decompensated cirrhosis; PLS-DA, partial least squares discriminant analysis; OTU, operational taxonomic unit; LEfSe, linear discriminant analysis effect size; LDA, linear discriminant analysis.

Copyright © 2026 American Society for Clinical Investigation
ISSN: 0021-9738 (print), 1558-8238 (online)

Sign up for email alerts