Go to JCI Insight
  • About
  • Editors
  • Consulting Editors
  • For authors
  • Publication ethics
  • Publication alerts by email
  • Advertising
  • Job board
  • Contact
  • Clinical Research and Public Health
  • Current issue
  • Past issues
  • By specialty
    • COVID-19
    • Cardiology
    • Gastroenterology
    • Immunology
    • Metabolism
    • Nephrology
    • Neuroscience
    • Oncology
    • Pulmonology
    • Vascular biology
    • All ...
  • Videos
    • Conversations with Giants in Medicine
    • Video Abstracts
  • Reviews
    • View all reviews ...
    • Clinical innovation and scientific progress in GLP-1 medicine (Nov 2025)
    • Pancreatic Cancer (Jul 2025)
    • Complement Biology and Therapeutics (May 2025)
    • Evolving insights into MASLD and MASH pathogenesis and treatment (Apr 2025)
    • Microbiome in Health and Disease (Feb 2025)
    • Substance Use Disorders (Oct 2024)
    • Clonal Hematopoiesis (Oct 2024)
    • View all review series ...
  • Viewpoint
  • Collections
    • In-Press Preview
    • Clinical Research and Public Health
    • Research Letters
    • Letters to the Editor
    • Editorials
    • Commentaries
    • Editor's notes
    • Reviews
    • Viewpoints
    • 100th anniversary
    • Top read articles

  • Current issue
  • Past issues
  • Specialties
  • Reviews
  • Review series
  • Conversations with Giants in Medicine
  • Video Abstracts
  • In-Press Preview
  • Clinical Research and Public Health
  • Research Letters
  • Letters to the Editor
  • Editorials
  • Commentaries
  • Editor's notes
  • Reviews
  • Viewpoints
  • 100th anniversary
  • Top read articles
  • About
  • Editors
  • Consulting Editors
  • For authors
  • Publication ethics
  • Publication alerts by email
  • Advertising
  • Job board
  • Contact
SEC61B regulates calcium flux and platelet hyperreactivity in diabetes
Yvonne X. Kong, Rajan Rehan, Cesar L. Moreno, Søren Madsen, Yunwei Zhang, Huiwen Zhao, Miao Qi, Callum B. Houlahan, Siân P. Cartland, Declan Robertshaw, Vincent Trang, Frederick Jun Liang Ong, Michael Liu, Edward Cheng, Imala Alwis, Alexander Dupuy, Michelle Cielesh, Kristen C. Cooke, Meg Potter, Jacqueline Stöckli, Grant Morahan, Maggie L. Kalev-Zylinska, Matthew T. Rondina, Sol Schulman, Jean Y. H. Yang, G. Gregory Neely, Simone M. Schoenwaelder, Shaun P. Jackson, David E. James, Mary M. Kavurma, Samantha L. Hocking, Stephen M. Twigg, James C. Weaver, Mark Larance, Freda H. Passam
Yvonne X. Kong, Rajan Rehan, Cesar L. Moreno, Søren Madsen, Yunwei Zhang, Huiwen Zhao, Miao Qi, Callum B. Houlahan, Siân P. Cartland, Declan Robertshaw, Vincent Trang, Frederick Jun Liang Ong, Michael Liu, Edward Cheng, Imala Alwis, Alexander Dupuy, Michelle Cielesh, Kristen C. Cooke, Meg Potter, Jacqueline Stöckli, Grant Morahan, Maggie L. Kalev-Zylinska, Matthew T. Rondina, Sol Schulman, Jean Y. H. Yang, G. Gregory Neely, Simone M. Schoenwaelder, Shaun P. Jackson, David E. James, Mary M. Kavurma, Samantha L. Hocking, Stephen M. Twigg, James C. Weaver, Mark Larance, Freda H. Passam
View: Text | PDF
Research Article Cardiology Cell biology Hematology

SEC61B regulates calcium flux and platelet hyperreactivity in diabetes

  • Text
  • PDF
Abstract

Platelet hyperreactivity increases the risk of cardiovascular thrombosis in diabetes and failure of antiplatelet drug therapies. Elevated basal and agonist-induced calcium flux is a fundamental cause of platelet hyperreactivity in diabetes; however, the mechanisms responsible for this remain largely unknown. Using a high-sensitivity, unbiased proteomic platform, we consistently detected over 2,400 intracellular proteins and identified proteins that were differentially released by platelets in type 2 diabetes. We identified that SEC61 translocon subunit β (SEC61B) was increased in platelets from humans and mice with hyperglycemia and in megakaryocytes from mice with hyperglycemia. SEC61 is known to act as an endoplasmic reticulum (ER) calcium leak channel in nucleated cells. Using HEK293 cells, we showed that SEC61B overexpression increased calcium flux into the cytosol and decreased protein synthesis. Concordantly, platelets in hyperglycemic mice mobilized more calcium and had decreased protein synthesis. Platelets in both humans and mice with hyperglycemia had increased ER stress. ER stress induced the expression of platelet SEC61B and increased cytosolic calcium. Inhibition of SEC61 with anisomycin decreased platelet calcium flux and inhibited platelet aggregation in vitro and in vivo. These studies demonstrate the existence of a mechanism whereby ER stress–induced upregulation of platelet SEC61B leads to increased cytosolic calcium, potentially contributing to platelet hyperreactivity in diabetes.

Authors

Yvonne X. Kong, Rajan Rehan, Cesar L. Moreno, Søren Madsen, Yunwei Zhang, Huiwen Zhao, Miao Qi, Callum B. Houlahan, Siân P. Cartland, Declan Robertshaw, Vincent Trang, Frederick Jun Liang Ong, Michael Liu, Edward Cheng, Imala Alwis, Alexander Dupuy, Michelle Cielesh, Kristen C. Cooke, Meg Potter, Jacqueline Stöckli, Grant Morahan, Maggie L. Kalev-Zylinska, Matthew T. Rondina, Sol Schulman, Jean Y. H. Yang, G. Gregory Neely, Simone M. Schoenwaelder, Shaun P. Jackson, David E. James, Mary M. Kavurma, Samantha L. Hocking, Stephen M. Twigg, James C. Weaver, Mark Larance, Freda H. Passam

×

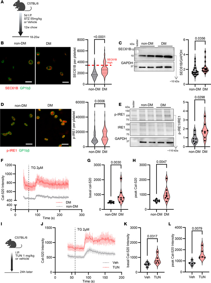
Figure 3

Hyperglycemia and tunicamycin (an ER stress inducer) increase platelet SEC61B expression and cytosolic calcium.

Options: View larger image (or click on image) Download as PowerPoint
Hyperglycemia and tunicamycin (an ER stress inducer) increase platelet S...
(A) C57BL/6 mice were injected with streptozotocin (STZ) to induce diabetes (DM) or citrate buffer (vehicle, non-DM). (B) Representative images of platelets from non-DM and DM mice stained for SEC61B (red) and GP1Bb (green). SEC61B intensity of immunostained platelets from non-DM (gray) and DM (red) mice. Median (black dashed line), quartiles (black dotted line), and mean + 2SD (red dotted line) of SEC61B intensity in platelets from non-DM mice as cutoff for SEC61B “high” platelets are shown. (C) Representative Western blots of SEC61B in platelet lysates and SEC61B-to-GAPDH band intensity ratio in non-DM (gray) versus DM (red) platelet lysates. n = 16–18 mice per group. (D) Representative images of platelets from non-DM and DM mice stained for p-IRE1 (red) and GP1Bb (green). P-IRE1 intensity of immunostained platelets from non-DM (gray) and DM (red) mice. (E) Representative Western blots of p-IRE1, IRE1, and GAPDH and p-IRE1–to-IRE1 band intensity ratio in non-DM (gray) and DM (red) mice. n = 7–8 mice per group (Welch’s test). (F) Cytosolic calcium was quantified with Cal-520–loaded platelets from non-DM (gray) and DM (red) mice. SEC61-mediated ER calcium leak was elicited by TG treatment (solid line indicates the mean; shaded region indicates SEM). (G) Basal cytosolic calcium and (H) peak fluorescence intensity in platelets from non-DM (gray) and DM mice (red). n = 8 mice per group. (I) In vivo ER stress induction by tunicamycin (TUN, 1 mg/kg). (J) Cytosolic calcium measured in Cal-520–loaded platelets from DMSO-treated (vehicle, gray) or TUN-treated (red) mice before and after the addition of TG. (K) Basal cytosolic calcium and (L) peak calcium in platelets from vehicle-treated (gray) and TUN-treated mice (red). n = 5 per group. Mann-Whitney test was used for all comparisons unless otherwise specified. n = 15–20 platelets per mouse from, n = 3–5 mice per group in platelet immunofluorescence studies. Scale bars: 5 μm.

Copyright © 2025 American Society for Clinical Investigation
ISSN: 0021-9738 (print), 1558-8238 (online)

Sign up for email alerts