Go to JCI Insight
  • About
  • Editors
  • Consulting Editors
  • For authors
  • Publication ethics
  • Publication alerts by email
  • Advertising
  • Job board
  • Contact
  • Clinical Research and Public Health
  • Current issue
  • Past issues
  • By specialty
    • COVID-19
    • Cardiology
    • Gastroenterology
    • Immunology
    • Metabolism
    • Nephrology
    • Neuroscience
    • Oncology
    • Pulmonology
    • Vascular biology
    • All ...
  • Videos
    • ASCI Milestone Awards
    • Video Abstracts
    • Conversations with Giants in Medicine
  • Reviews
    • View all reviews ...
    • Clinical innovation and scientific progress in GLP-1 medicine (Nov 2025)
    • Pancreatic Cancer (Jul 2025)
    • Complement Biology and Therapeutics (May 2025)
    • Evolving insights into MASLD and MASH pathogenesis and treatment (Apr 2025)
    • Microbiome in Health and Disease (Feb 2025)
    • Substance Use Disorders (Oct 2024)
    • Clonal Hematopoiesis (Oct 2024)
    • View all review series ...
  • Viewpoint
  • Collections
    • In-Press Preview
    • Clinical Research and Public Health
    • Research Letters
    • Letters to the Editor
    • Editorials
    • Commentaries
    • Editor's notes
    • Reviews
    • Viewpoints
    • 100th anniversary
    • Top read articles

  • Current issue
  • Past issues
  • Specialties
  • Reviews
  • Review series
  • ASCI Milestone Awards
  • Video Abstracts
  • Conversations with Giants in Medicine
  • In-Press Preview
  • Clinical Research and Public Health
  • Research Letters
  • Letters to the Editor
  • Editorials
  • Commentaries
  • Editor's notes
  • Reviews
  • Viewpoints
  • 100th anniversary
  • Top read articles
  • About
  • Editors
  • Consulting Editors
  • For authors
  • Publication ethics
  • Publication alerts by email
  • Advertising
  • Job board
  • Contact
Mutant p53 promotes clonal hematopoiesis by generating a chronic inflammatory microenvironment
Sisi Chen, et al.
Sisi Chen, et al.
View: Text | PDF
Research Article Hematology Inflammation

Mutant p53 promotes clonal hematopoiesis by generating a chronic inflammatory microenvironment

  • Text
  • PDF
Abstract

Older individuals with somatic TP53 mutations manifest clonal hematopoiesis (CH) and are at high risk of developing myeloid neoplasms. However, the underlying mechanisms are not fully understood. Here, we show that inflammatory stress confers a competitive advantage to p53 mutant hematopoietic stem and progenitor cells (HSPCs) by activating the NLRP1 inflammasome and increasing the secretion of pro-inflammatory cytokines such as IL-1β, inhibiting WT HSPC fitness in a paracrine fashion. During aging, mutant p53 dysregulates pre-mRNA splicing in HSPCs, leading to enhanced NF-κB activation and increased secretion of IL-1β and IL-6, thereby generating a chronic inflammatory bone marrow microenvironment. Furthermore, blocking IL-1β with IL-1β neutralizing antibody or inhibiting IL-1β secretion using gasdermin D inhibitor decreases the fitness of p53 mutant HSPCs. Thus, our findings uncover an important role for mutant p53 in regulating inflammatory signaling in CH and suggest that curbing inflammation may prevent the progression of TP53-mutant CH to myeloid neoplasms.

Authors

Sisi Chen, Sergio Barajas, Sasidhar Vemula, Yuxia Yang, Ed Simpson, Hongyu Gao, Rudong Li, Farzaneh Behzadnia, Sarah C. Nabinger, David A. Schmitz, Hongxia Chen, Wenjie Cai, Shiyu Xiao, Ruyue Luo, Mohammed Abdullahel Amin, Maegan L. Capitano, James P. Ropa, Aidan Fahey, Shuyi Zhou, Tiffany M. Mays, Magdalena Sotelo, Hao Pan, Sophie K. Hu, Sophia Veranga, Moiez Ali, Maria Shumilina, Reuben Kapur, Kehan Ren, Yuzhi Jia, Huiping Liu, Irum Khan, Yasmin Abaza, Jessica K. Altman, Elizabeth A. Eklund, Lucy A. Godley, Christine R. Zhang, Peng Ji, Seth L. Masters, Ben A. Croker, H. Scott Boswell, George E. Sandusky, Zhonghua Gao, Lindsey D. Mayo, Sharon A. Savage, Stephanie Halene, Yali Dou, Leonidas C. Platanias, Madina Sukhanova, Yunlong Liu, Omar Abdel-Wahab, Yan Liu

×

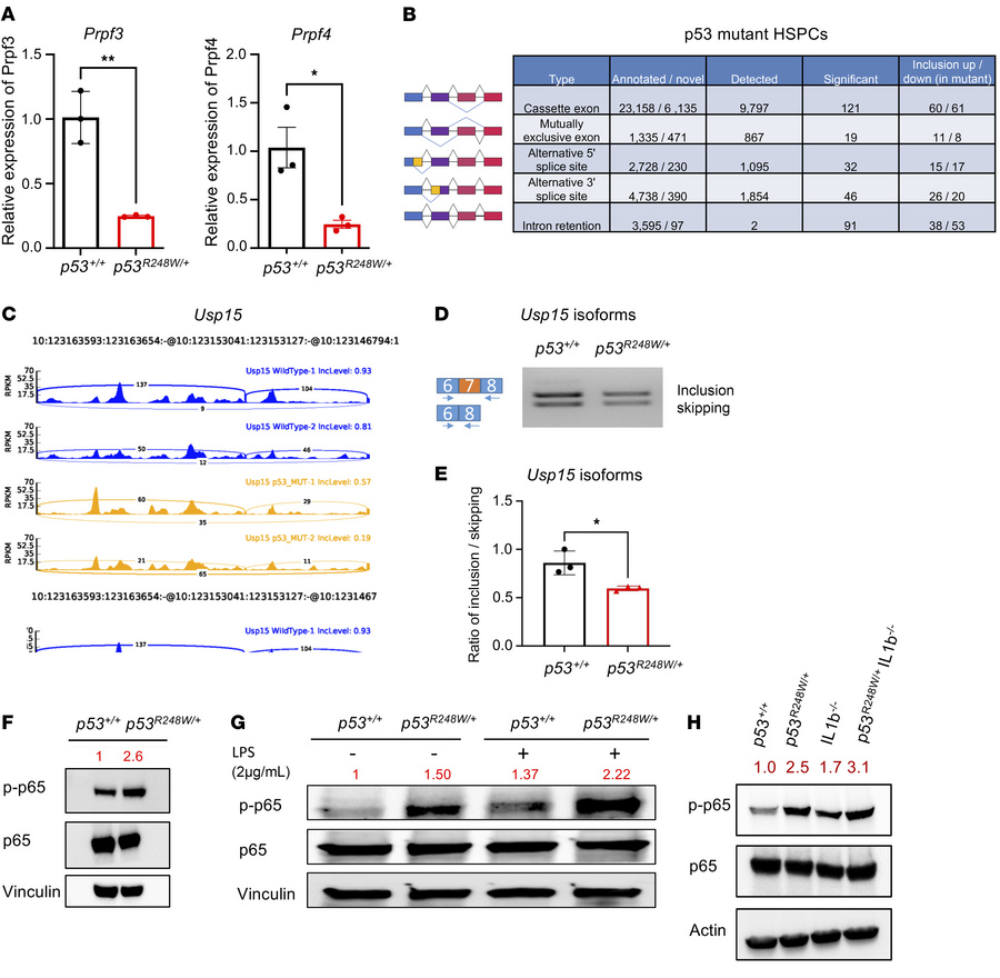
Figure 7

Murine HSPCs expressing mutant p53 display aberrant pre-mRNA splicing.

Options: View larger image (or click on image) Download as PowerPoint
Murine HSPCs expressing mutant p53 display aberrant pre-mRNA splicing.
(...
(A) Splicing factors Prpf3 and Prpf4 were significantly downregulated in middle-aged p53 mutant HSPCs; n = 3 biological replicates. (B) Table of splicing events altered in middle-aged p53 mutant versus WT HSPCs. (C) Sashimi plots across splice junctions surrounding differentially spliced cassette exons in Usp15. (D and E) RT-PCR analysis revealed a significant change in pre-mRNA splicing of Usp15 in p53 mutant HSPCs; n = 3 biological replicates. (F) p53 mutant BM cells show enhanced NF-κB activation. (G) p53 mutant macrophages show enhanced NF-κB activation following LPS stimulation. (H) Loss of Il-1b did not alter p65 phosphorylation in p53 mutant BM cells. The comparison between 2 groups was evaluated by 2-tailed t test (A and E). Statistical significance: *P < 0.05, **P < 0.01.

Copyright © 2026 American Society for Clinical Investigation
ISSN: 0021-9738 (print), 1558-8238 (online)

Sign up for email alerts