Go to JCI Insight
  • About
  • Editors
  • Consulting Editors
  • For authors
  • Publication ethics
  • Publication alerts by email
  • Advertising
  • Job board
  • Contact
  • Clinical Research and Public Health
  • Current issue
  • Past issues
  • By specialty
    • COVID-19
    • Cardiology
    • Gastroenterology
    • Immunology
    • Metabolism
    • Nephrology
    • Neuroscience
    • Oncology
    • Pulmonology
    • Vascular biology
    • All ...
  • Videos
    • ASCI Milestone Awards
    • Video Abstracts
    • Conversations with Giants in Medicine
  • Reviews
    • View all reviews ...
    • Clinical innovation and scientific progress in GLP-1 medicine (Nov 2025)
    • Pancreatic Cancer (Jul 2025)
    • Complement Biology and Therapeutics (May 2025)
    • Evolving insights into MASLD and MASH pathogenesis and treatment (Apr 2025)
    • Microbiome in Health and Disease (Feb 2025)
    • Substance Use Disorders (Oct 2024)
    • Clonal Hematopoiesis (Oct 2024)
    • View all review series ...
  • Viewpoint
  • Collections
    • In-Press Preview
    • Clinical Research and Public Health
    • Research Letters
    • Letters to the Editor
    • Editorials
    • Commentaries
    • Editor's notes
    • Reviews
    • Viewpoints
    • 100th anniversary
    • Top read articles

  • Current issue
  • Past issues
  • Specialties
  • Reviews
  • Review series
  • ASCI Milestone Awards
  • Video Abstracts
  • Conversations with Giants in Medicine
  • In-Press Preview
  • Clinical Research and Public Health
  • Research Letters
  • Letters to the Editor
  • Editorials
  • Commentaries
  • Editor's notes
  • Reviews
  • Viewpoints
  • 100th anniversary
  • Top read articles
  • About
  • Editors
  • Consulting Editors
  • For authors
  • Publication ethics
  • Publication alerts by email
  • Advertising
  • Job board
  • Contact
Mutant p53 promotes clonal hematopoiesis by generating a chronic inflammatory microenvironment
Sisi Chen, et al.
Sisi Chen, et al.
View: Text | PDF
Research Article Hematology Inflammation

Mutant p53 promotes clonal hematopoiesis by generating a chronic inflammatory microenvironment

  • Text
  • PDF
Abstract

Older individuals with somatic TP53 mutations manifest clonal hematopoiesis (CH) and are at high risk of developing myeloid neoplasms. However, the underlying mechanisms are not fully understood. Here, we show that inflammatory stress confers a competitive advantage to p53 mutant hematopoietic stem and progenitor cells (HSPCs) by activating the NLRP1 inflammasome and increasing the secretion of pro-inflammatory cytokines such as IL-1β, inhibiting WT HSPC fitness in a paracrine fashion. During aging, mutant p53 dysregulates pre-mRNA splicing in HSPCs, leading to enhanced NF-κB activation and increased secretion of IL-1β and IL-6, thereby generating a chronic inflammatory bone marrow microenvironment. Furthermore, blocking IL-1β with IL-1β neutralizing antibody or inhibiting IL-1β secretion using gasdermin D inhibitor decreases the fitness of p53 mutant HSPCs. Thus, our findings uncover an important role for mutant p53 in regulating inflammatory signaling in CH and suggest that curbing inflammation may prevent the progression of TP53-mutant CH to myeloid neoplasms.

Authors

Sisi Chen, Sergio Barajas, Sasidhar Vemula, Yuxia Yang, Ed Simpson, Hongyu Gao, Rudong Li, Farzaneh Behzadnia, Sarah C. Nabinger, David A. Schmitz, Hongxia Chen, Wenjie Cai, Shiyu Xiao, Ruyue Luo, Mohammed Abdullahel Amin, Maegan L. Capitano, James P. Ropa, Aidan Fahey, Shuyi Zhou, Tiffany M. Mays, Magdalena Sotelo, Hao Pan, Sophie K. Hu, Sophia Veranga, Moiez Ali, Maria Shumilina, Reuben Kapur, Kehan Ren, Yuzhi Jia, Huiping Liu, Irum Khan, Yasmin Abaza, Jessica K. Altman, Elizabeth A. Eklund, Lucy A. Godley, Christine R. Zhang, Peng Ji, Seth L. Masters, Ben A. Croker, H. Scott Boswell, George E. Sandusky, Zhonghua Gao, Lindsey D. Mayo, Sharon A. Savage, Stephanie Halene, Yali Dou, Leonidas C. Platanias, Madina Sukhanova, Yunlong Liu, Omar Abdel-Wahab, Yan Liu

×

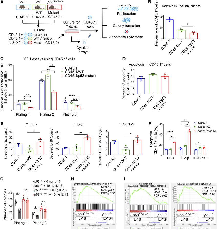
Figure 3

Resistance to inflammatory stress underlies enhanced fitness seen in p53 mutant HSPCs.

Options: View larger image (or click on image) Download as PowerPoint
Resistance to inflammatory stress underlies enhanced fitness seen in p53...
(A) Schematic of in vitro cell competition assays using BM cells from p53+/+ and p53R248W/+ mice (CD45.2+) and WT competitor cells (CD45.1+). Three groups of BM cells, CD45.1, CD45.1/WT, and CD45.1/p53 mutant, were cultured in serum-free medium supplemented with SCF, TPO, FLT3 ligand, IL-3, and GM-CSF. 7 days later, live CD45.1+ cells from each group were sorted and used for proliferation, serial replating, apoptosis, and pyroptosis assays. In addition, cytokines and chemokines in the conditioned media were assayed by Cytokine/Chemokine array. (B) Proliferation of live CD45.1+ cells from 3 cell culture groups shown in A; n = 3 independent experiments performed in duplicate. (C) Serial replating assays of live CD45.1+ cells purified from 3 cell culture groups shown in A; n = 3 independent experiments performed in duplicate. (D) CD45.1+ cells purified from 3 cell culture groups were assayed for apoptosis; n = 3 independent experiments. (E) Increased levels of IL-1β, IL-6, and CXCL-9 were observed in the conditioned media from the CD45.1/p53 mutant group compared with the CD45.1/WT cell group; n = 3 independent experiments performed in duplicate. (F) Pyroptosis assays of CD45.1+ cells purified from 3 cell culture groups in the presence of PBS, IL-1β, or IL-1β–neutralizing antibody; n = 3 independent experiments. (G) Serial replating assays of p53+/+ and p53R248W/+ BM cells in the presence or absence of IL-1β; n = 3 independent experiments performed in duplicate. (H and I) MYC targets (H) and inflammatory response (I) gene signatures were significantly upregulated in IL-1β–treated p53R248W/+ LSKs compared with IL-1β–treated p53+/+ LSKs; n = 3 biological replicates. The comparison among multiple groups was evaluated with 1-way ANOVA (B, D, and E) or 2-way ANOVA (C, F, and G). Statistical significance: *P < 0.05, **P < 0.01, ***P < 0.001, ****P < 0.0001.

Copyright © 2026 American Society for Clinical Investigation
ISSN: 0021-9738 (print), 1558-8238 (online)

Sign up for email alerts