Go to JCI Insight
  • About
  • Editors
  • Consulting Editors
  • For authors
  • Publication ethics
  • Publication alerts by email
  • Advertising
  • Job board
  • Contact
  • Clinical Research and Public Health
  • Current issue
  • Past issues
  • By specialty
    • COVID-19
    • Cardiology
    • Gastroenterology
    • Immunology
    • Metabolism
    • Nephrology
    • Neuroscience
    • Oncology
    • Pulmonology
    • Vascular biology
    • All ...
  • Videos
    • ASCI Milestone Awards
    • Video Abstracts
    • Conversations with Giants in Medicine
  • Reviews
    • View all reviews ...
    • Clinical innovation and scientific progress in GLP-1 medicine (Nov 2025)
    • Pancreatic Cancer (Jul 2025)
    • Complement Biology and Therapeutics (May 2025)
    • Evolving insights into MASLD and MASH pathogenesis and treatment (Apr 2025)
    • Microbiome in Health and Disease (Feb 2025)
    • Substance Use Disorders (Oct 2024)
    • Clonal Hematopoiesis (Oct 2024)
    • View all review series ...
  • Viewpoint
  • Collections
    • In-Press Preview
    • Clinical Research and Public Health
    • Research Letters
    • Letters to the Editor
    • Editorials
    • Commentaries
    • Editor's notes
    • Reviews
    • Viewpoints
    • 100th anniversary
    • Top read articles

  • Current issue
  • Past issues
  • Specialties
  • Reviews
  • Review series
  • ASCI Milestone Awards
  • Video Abstracts
  • Conversations with Giants in Medicine
  • In-Press Preview
  • Clinical Research and Public Health
  • Research Letters
  • Letters to the Editor
  • Editorials
  • Commentaries
  • Editor's notes
  • Reviews
  • Viewpoints
  • 100th anniversary
  • Top read articles
  • About
  • Editors
  • Consulting Editors
  • For authors
  • Publication ethics
  • Publication alerts by email
  • Advertising
  • Job board
  • Contact
Ferumoxytol nanozymes effectively target chronic biofilm infections in apical periodontitis
Alaa Babeer, Yuan Liu, Zhi Ren, Zhenting Xiang, Min Jun Oh, Nil Kanatha Pandey, Aurea Simon-Soro, Ranran Huang, Bekir Karabucak, David P. Cormode, Chider Chen, Hyun Koo
Alaa Babeer, Yuan Liu, Zhi Ren, Zhenting Xiang, Min Jun Oh, Nil Kanatha Pandey, Aurea Simon-Soro, Ranran Huang, Bekir Karabucak, David P. Cormode, Chider Chen, Hyun Koo
View: Text | PDF
Research Article Infectious disease

Ferumoxytol nanozymes effectively target chronic biofilm infections in apical periodontitis

  • Text
  • PDF
Abstract

Bacterial biofilms are pervasive and recalcitrant to current antimicrobials, causing numerous infections. Iron oxide nanozymes, including an FDA-approved formulation, ferumoxytol (FMX), show potential against biofilm infections via catalytic activation of hydrogen peroxide (H2O2). However, clinical evidence regarding the efficacy and therapeutic mechanisms of FMX is lacking. Here, we investigate whether FMX nanozymes can treat chronic biofilm infections and compare their bioactivity to that of the gold standard sodium hypochlorite (NaOCl), a potent but caustic disinfectant. Clinical performance was assessed in patients with apical periodontitis, an intractable endodontic infection affecting half of the global adult population. Data show robust antibiofilm activity by a single application of FMX with H2O2 achieving results comparable to those seen with NaOCl without adverse effects. FMX binds efficiently to the bacterial pathogens Enterococcus faecalis and Fusobacterium nucleatum and remains catalytically active without being affected by dental tissues. This allows for effective eradication of endodontic biofilms via on-site free radical generation without inducing cytotoxicity. Unexpectedly, FMX promotes growth of stem cells of the apical papilla (SCAPs), with transcriptomic analyses revealing upregulation of proliferation-associated pathways and downregulation of cell cycle suppressor genes. Notably, FMX activates SCAP pluripotency and WNT/NOTCH signaling that induces its osteogenic capacity. Together, these results show that FMX nanozymes are clinically effective against severe chronic biofilm infection with pathogen targeting and unique stem cell–stimulatory properties, offering a regenerative approach to antimicrobial therapy.

Authors

Alaa Babeer, Yuan Liu, Zhi Ren, Zhenting Xiang, Min Jun Oh, Nil Kanatha Pandey, Aurea Simon-Soro, Ranran Huang, Bekir Karabucak, David P. Cormode, Chider Chen, Hyun Koo

×

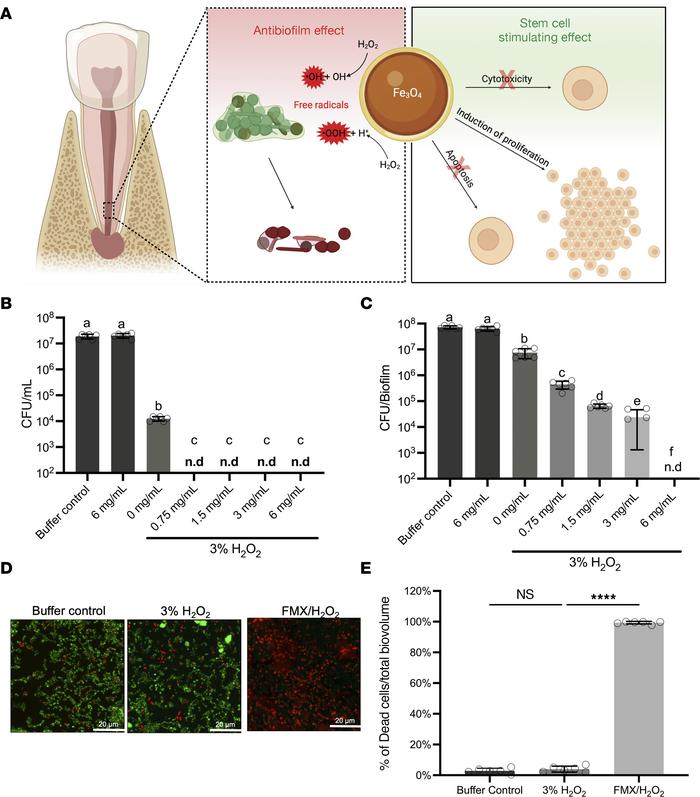
Figure 1

FMX nanozymes eliminate drug-resistant bacterial biofilms associated with severe endodontic infection through catalytic activation of H2O2.

Options: View larger image (or click on image) Download as PowerPoint
FMX nanozymes eliminate drug-resistant bacterial biofilms associated wit...
(A) A schematic depiction of antibiofilm activity and stem cell–stimulatory effects of FMX (Created in BioRender. Babeer, A. (2025) https://BioRender.com/y71u571). (B) Dose-dependent antimicrobial activity of FMX/H2O2 against planktonic E. faecalis cells after 10 minutes (n = 6). (C) Dose-dependent efficacy of FMX/H2O2 against E. faecalis biofilm after 10 minutes (n = 6). Different letters indicate statistically significant differences. (D) Representative confocal images of E. faecalis biofilm. Live cells were stained with SYTO 9 (green), and dead cells were stained with propidium iodide (red). Scale bars: 20 μm. (E) Relative percentage of live and dead cells of the total biovolume (n = 7). The statistical analysis was performed using ANOVA, followed by Tukey’s test for multiple comparisons. All values are reported as mean ± SD, ****P < 0.0001; ns, not significant; n.d., non-detectable.

Copyright © 2026 American Society for Clinical Investigation
ISSN: 0021-9738 (print), 1558-8238 (online)

Sign up for email alerts