Go to JCI Insight
  • About
  • Editors
  • Consulting Editors
  • For authors
  • Publication ethics
  • Publication alerts by email
  • Advertising
  • Job board
  • Contact
  • Clinical Research and Public Health
  • Current issue
  • Past issues
  • By specialty
    • COVID-19
    • Cardiology
    • Gastroenterology
    • Immunology
    • Metabolism
    • Nephrology
    • Neuroscience
    • Oncology
    • Pulmonology
    • Vascular biology
    • All ...
  • Videos
    • ASCI Milestone Awards
    • Video Abstracts
    • Conversations with Giants in Medicine
  • Reviews
    • View all reviews ...
    • Clinical innovation and scientific progress in GLP-1 medicine (Nov 2025)
    • Pancreatic Cancer (Jul 2025)
    • Complement Biology and Therapeutics (May 2025)
    • Evolving insights into MASLD and MASH pathogenesis and treatment (Apr 2025)
    • Microbiome in Health and Disease (Feb 2025)
    • Substance Use Disorders (Oct 2024)
    • Clonal Hematopoiesis (Oct 2024)
    • View all review series ...
  • Viewpoint
  • Collections
    • In-Press Preview
    • Clinical Research and Public Health
    • Research Letters
    • Letters to the Editor
    • Editorials
    • Commentaries
    • Editor's notes
    • Reviews
    • Viewpoints
    • 100th anniversary
    • Top read articles

  • Current issue
  • Past issues
  • Specialties
  • Reviews
  • Review series
  • ASCI Milestone Awards
  • Video Abstracts
  • Conversations with Giants in Medicine
  • In-Press Preview
  • Clinical Research and Public Health
  • Research Letters
  • Letters to the Editor
  • Editorials
  • Commentaries
  • Editor's notes
  • Reviews
  • Viewpoints
  • 100th anniversary
  • Top read articles
  • About
  • Editors
  • Consulting Editors
  • For authors
  • Publication ethics
  • Publication alerts by email
  • Advertising
  • Job board
  • Contact
5-HT orchestrates histone serotonylation and citrullination to drive neutrophil extracellular traps and liver metastasis
Kaiyuan Liu, Yingchao Zhang, Genyu Du, Xinyu Chen, Lingling Xiao, Luyao Jiang, Na Jing, Penghui Xu, Chaoxian Zhao, Yiyun Liu, Huifang Zhao, Yujiao Sun, Jinming Wang, Chaping Cheng, Deng Wang, Jiahua Pan, Wei Xue, Pengcheng Zhang, Zhi-Gang Zhang, Wei-Qiang Gao, Shu-Heng Jiang, Kai Zhang, Helen He Zhu
Kaiyuan Liu, Yingchao Zhang, Genyu Du, Xinyu Chen, Lingling Xiao, Luyao Jiang, Na Jing, Penghui Xu, Chaoxian Zhao, Yiyun Liu, Huifang Zhao, Yujiao Sun, Jinming Wang, Chaping Cheng, Deng Wang, Jiahua Pan, Wei Xue, Pengcheng Zhang, Zhi-Gang Zhang, Wei-Qiang Gao, Shu-Heng Jiang, Kai Zhang, Helen He Zhu
View: Text | PDF
Research Article Cell biology Oncology

5-HT orchestrates histone serotonylation and citrullination to drive neutrophil extracellular traps and liver metastasis

  • Text
  • PDF
Abstract

Serotonin (5-HT) is a neurotransmitter that has been linked to tumorigenesis. Whether and how 5-HT modulates cells in the microenvironment to regulate tumor metastasis is largely unknown. Here, we demonstrate that 5-HT was secreted by neuroendocrine prostate cancer (NEPC) cells to communicate with neutrophils and to induce the formation of neutrophil extracellular traps (NETs) in the liver, which in turn facilitated the recruitment of disseminated cancer cells and promoted liver metastasis. 5-HT induced histone serotonylation (H3Q5ser) and orchestrated histone citrullination (H3cit) in neutrophils to trigger chromatin decondensation and facilitate the formation of NETs. Interestingly, we uncovered in this process a reciprocally reinforcing effect between H3Q5ser and H3cit and a crosstalk between the respective writers enzyme transglutaminase 2 (TGM2) and peptidylarginine deiminase 4 (PAD4). Genetic ablation or pharmacological targeting of TGM2, or inhibition of the 5-HT transporter (SERT) with the FDA-approved antidepressant drug fluoxetine reduced H3Q5ser and H3cit modifications, suppressed NET formation, and effectively inhibited NEPC, small-cell lung cancer, and thyroid medullary cancer liver metastasis. Collectively, the 5-HT–triggered production of NETs highlights a targetable neurotransmitter/immune axis that drives liver metastasis of NE cancers.

Authors

Kaiyuan Liu, Yingchao Zhang, Genyu Du, Xinyu Chen, Lingling Xiao, Luyao Jiang, Na Jing, Penghui Xu, Chaoxian Zhao, Yiyun Liu, Huifang Zhao, Yujiao Sun, Jinming Wang, Chaping Cheng, Deng Wang, Jiahua Pan, Wei Xue, Pengcheng Zhang, Zhi-Gang Zhang, Wei-Qiang Gao, Shu-Heng Jiang, Kai Zhang, Helen He Zhu

×

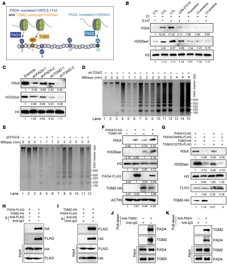
Figure 6

TGM2 collaborates with PAD4 to coordinate histone serotonylation and citrullination.

Options: View larger image (or click on image) Download as PowerPoint
TGM2 collaborates with PAD4 to coordinate histone serotonylation and cit...
(A) Schematic diagram showing proximal locations of TGM2-catalyzed H3Q5ser and PAD4-mediated H3R2,8,17cit and PAD2-promoted H3R26cit on histone H3. (B) Immunoblot assays revealed increased H3cit and H3Q5ser levels in HL-60–derived granulocytes upon 5-HT stimulation. (C) Immunoblot data revealed reductions in H3cit and H3Q5ser modifications in either shPAD4 or shTGM2-HL-60 cells compared with scrambled shRNA–transfected cells. (D and E) The MNase assay data demonstrated that KD of either TGM2 (D) or PAD4 (E) in HL60 cells attenuated calcium ionophore–induced chromatin decondensation. (F) Dual expression of HA-tagged TGM2 and Flag-tagged PAD4 in HEK-293T cells showing elevated levels of both H3cit and H3Q5ser modifications. (G) Expression of the enzyme-dead mutant of TGM2-C277S and PAD4-C645S in HEK-293T cells abrogates their synergistic effect in enhancing H3cit and H3Q5ser depositions. (H and I) The co-IP assay showed an exogenous interaction between TGM2 and PAD4 by IP Flag-tagged PAD4 (H) and HA-tagged TGM2 (I) in HEK-293T cells. (J and K) Pulldown assay demonstrates the protein-protein association between TGM2 and PAD4 in vitro.

Copyright © 2026 American Society for Clinical Investigation
ISSN: 0021-9738 (print), 1558-8238 (online)

Sign up for email alerts