Go to JCI Insight
  • About
  • Editors
  • Consulting Editors
  • For authors
  • Publication ethics
  • Publication alerts by email
  • Advertising
  • Job board
  • Contact
  • Clinical Research and Public Health
  • Current issue
  • Past issues
  • By specialty
    • COVID-19
    • Cardiology
    • Gastroenterology
    • Immunology
    • Metabolism
    • Nephrology
    • Neuroscience
    • Oncology
    • Pulmonology
    • Vascular biology
    • All ...
  • Videos
    • Conversations with Giants in Medicine
    • Video Abstracts
  • Reviews
    • View all reviews ...
    • Clinical innovation and scientific progress in GLP-1 medicine (Nov 2025)
    • Pancreatic Cancer (Jul 2025)
    • Complement Biology and Therapeutics (May 2025)
    • Evolving insights into MASLD and MASH pathogenesis and treatment (Apr 2025)
    • Microbiome in Health and Disease (Feb 2025)
    • Substance Use Disorders (Oct 2024)
    • Clonal Hematopoiesis (Oct 2024)
    • View all review series ...
  • Viewpoint
  • Collections
    • In-Press Preview
    • Clinical Research and Public Health
    • Research Letters
    • Letters to the Editor
    • Editorials
    • Commentaries
    • Editor's notes
    • Reviews
    • Viewpoints
    • 100th anniversary
    • Top read articles

  • Current issue
  • Past issues
  • Specialties
  • Reviews
  • Review series
  • Conversations with Giants in Medicine
  • Video Abstracts
  • In-Press Preview
  • Clinical Research and Public Health
  • Research Letters
  • Letters to the Editor
  • Editorials
  • Commentaries
  • Editor's notes
  • Reviews
  • Viewpoints
  • 100th anniversary
  • Top read articles
  • About
  • Editors
  • Consulting Editors
  • For authors
  • Publication ethics
  • Publication alerts by email
  • Advertising
  • Job board
  • Contact
Myeloperoxidase-anchored ENO1 mediates neutrophil extracellular trap DNA to enhance Treg differentiation via IFITM2 during sepsis
Yi Jiang, Shenjia Gao, Xiya Li, Hao Sun, Xinyi Wu, Jiahui Gu, Zhaoyuan Chen, Han Wu, Xiaoqiang Zhao, Tongtong Zhang, Ronen Ben-Ami, Yuan Le, Timothy R. Billiar, Changhong Miao, Jie Zhang, Jun Wang, Wankun Chen
Yi Jiang, Shenjia Gao, Xiya Li, Hao Sun, Xinyi Wu, Jiahui Gu, Zhaoyuan Chen, Han Wu, Xiaoqiang Zhao, Tongtong Zhang, Ronen Ben-Ami, Yuan Le, Timothy R. Billiar, Changhong Miao, Jie Zhang, Jun Wang, Wankun Chen
View: Text | PDF
Research Article Immunology Infectious disease

Myeloperoxidase-anchored ENO1 mediates neutrophil extracellular trap DNA to enhance Treg differentiation via IFITM2 during sepsis

  • Text
  • PDF
Abstract

Sepsis is a life-threatening disease caused by a dysfunctional host response to infection. During sepsis, inflammation-related immunosuppression is the critical factor causing secondary infection and multiple organ dysfunction syndrome. The regulatory mechanisms underlying Treg differentiation and function, which significantly contribute to septic immunosuppression, require further clarification. In this study, we found that neutrophil extracellular traps (NETs) participated in the development of sepsis-induced immunosuppression by enhancing Treg differentiation and function via direct interaction with CD4+ T cells. Briefly, NETs anchored enolase 1 (ENO1) on the membrane of CD4+ T cells through its key protein myeloperoxidase (MPO) and subsequently recruited interferon-induced transmembrane protein 2 (IFITM2). IFITM2 acted as a DNA receptor that sensed NET-DNA and activated intracellular RAS-associated protein 1B (RAP1B) and its downstream ERK signaling pathway to promote Treg differentiation and function. ENO1 inhibition significantly attenuated NET-induced Treg differentiation and alleviated sepsis in mice. Overall, we demonstrated the role of NETs in sepsis-induced immunosuppression by enhancing Treg differentiation, identified ENO1 as an anchor of NET-MPO, and elucidated the downstream molecular mechanism by which IFITM2-RAP1B-ERK regulates Treg differentiation. These findings improve our understanding of the immunopathogenesis of sepsis and provide potential therapeutic targets for sepsis-induced immunosuppression.

Authors

Yi Jiang, Shenjia Gao, Xiya Li, Hao Sun, Xinyi Wu, Jiahui Gu, Zhaoyuan Chen, Han Wu, Xiaoqiang Zhao, Tongtong Zhang, Ronen Ben-Ami, Yuan Le, Timothy R. Billiar, Changhong Miao, Jie Zhang, Jun Wang, Wankun Chen

×

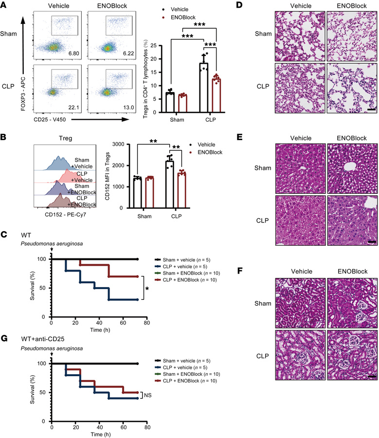
Figure 7

Inhibition of ENO1 decreased Treg differentiation and alleviated septic lethality in mice.

Options: View larger image (or click on image) Download as PowerPoint
Inhibition of ENO1 decreased Treg differentiation and alleviated septic ...
To evaluate the effect of ENO1 inhibition on the development of sepsis-induced immunosuppression, mice were i.p. injected with ENOBlock (10 mg/kg). Vehicle-treated mice received solvent every other day from 3 days after surgery until the end of the experiment. The murine spleen, lung, liver, and kidney were collected for further experiments. (A) The proportion of Tregs in the spleens of mice was determined by flow cytometry (n = 6). (B) The expression of CD152 in Tregs in the spleens of mice was determined by flow cytometry (n = 6). (C) Kaplan-Meier survival analysis was performed for all experimental groups over the 72 hour period after P. aeruginosa challenge, administered 7 days post-CLP or after sham operation. Sham + vehicle (n = 5), CLP + vehicle (n = 10), Sham + ENOBlock (n = 5), and CLP + ENOBlock (n = 10). (D–F) Mice in the different groups received P. aeruginosa intranasally on the seventh day after operation. H&E staining was conducted to assess lung injury (D), liver injury (E), and kidney injury (F) 3 days after inhalation. Scale bars: 50 μm. (G) Kaplan-Meier survival analysis was performed for CLP and sham-operated mice over 72 hours following P. aeruginosa challenge (administered 7 days after surgery), with Treg depletion via anti-CD25 mAb (200 μg/mouse) 24 hours prior to inhalation. Sham + vehicle (n = 5), CLP + vehicle (n = 10), Sham + ENOBlock (n = 5), and CLP + ENOBlock (n = 10). Representative data are shown from 3 independent experiments (A–G). Data are presented as mean ± SD. *P < 0.05, **P < 0.01, ***P < 0.001. Two-way ANOVA was used for A and B, and the log-rank test was used for C and G.

Copyright © 2025 American Society for Clinical Investigation
ISSN: 0021-9738 (print), 1558-8238 (online)

Sign up for email alerts