Go to JCI Insight
  • About
  • Editors
  • Consulting Editors
  • For authors
  • Publication ethics
  • Publication alerts by email
  • Advertising
  • Job board
  • Contact
  • Clinical Research and Public Health
  • Current issue
  • Past issues
  • By specialty
    • COVID-19
    • Cardiology
    • Gastroenterology
    • Immunology
    • Metabolism
    • Nephrology
    • Neuroscience
    • Oncology
    • Pulmonology
    • Vascular biology
    • All ...
  • Videos
    • ASCI Milestone Awards
    • Video Abstracts
    • Conversations with Giants in Medicine
  • Reviews
    • View all reviews ...
    • Clinical innovation and scientific progress in GLP-1 medicine (Nov 2025)
    • Pancreatic Cancer (Jul 2025)
    • Complement Biology and Therapeutics (May 2025)
    • Evolving insights into MASLD and MASH pathogenesis and treatment (Apr 2025)
    • Microbiome in Health and Disease (Feb 2025)
    • Substance Use Disorders (Oct 2024)
    • Clonal Hematopoiesis (Oct 2024)
    • View all review series ...
  • Viewpoint
  • Collections
    • In-Press Preview
    • Clinical Research and Public Health
    • Research Letters
    • Letters to the Editor
    • Editorials
    • Commentaries
    • Editor's notes
    • Reviews
    • Viewpoints
    • 100th anniversary
    • Top read articles

  • Current issue
  • Past issues
  • Specialties
  • Reviews
  • Review series
  • ASCI Milestone Awards
  • Video Abstracts
  • Conversations with Giants in Medicine
  • In-Press Preview
  • Clinical Research and Public Health
  • Research Letters
  • Letters to the Editor
  • Editorials
  • Commentaries
  • Editor's notes
  • Reviews
  • Viewpoints
  • 100th anniversary
  • Top read articles
  • About
  • Editors
  • Consulting Editors
  • For authors
  • Publication ethics
  • Publication alerts by email
  • Advertising
  • Job board
  • Contact
Alternative splicing of uromodulin enhances mitochondrial metabolism for adaptation to stress in kidney epithelial cells
Azuma Nanamatsu, George J. Rhodes, Kaice A. LaFavers, Radmila Micanovic, Virginie Lazar, Shehnaz Khan, Daria Barwinska, Shinichi Makino, Amy Zollman, Ying-Hua Cheng, Emma H. Doud, Amber L. Mosley, Matthew J. Repass, Malgorzata M. Kamocka, Aravind Baride, Carrie L. Phillips, Katherine J. Kelly, Michael T. Eadon, Jonathan Himmelfarb, Matthias Kretzler, Robert L. Bacallao, Pierre C. Dagher, Takashi Hato, Tarek M. El-Achkar
Azuma Nanamatsu, George J. Rhodes, Kaice A. LaFavers, Radmila Micanovic, Virginie Lazar, Shehnaz Khan, Daria Barwinska, Shinichi Makino, Amy Zollman, Ying-Hua Cheng, Emma H. Doud, Amber L. Mosley, Matthew J. Repass, Malgorzata M. Kamocka, Aravind Baride, Carrie L. Phillips, Katherine J. Kelly, Michael T. Eadon, Jonathan Himmelfarb, Matthias Kretzler, Robert L. Bacallao, Pierre C. Dagher, Takashi Hato, Tarek M. El-Achkar
View: Text | PDF
Research Article Cell biology Nephrology

Alternative splicing of uromodulin enhances mitochondrial metabolism for adaptation to stress in kidney epithelial cells

  • Text
  • PDF
Abstract

In the kidney, cells of thick ascending limb of the loop of Henle (TAL) are resistant to ischemic injury, despite high energy demands. This adaptive metabolic response is not fully understood even though the integrity of TAL cells is essential for recovery from acute kidney injury (AKI). TAL cells uniquely express uromodulin, the most abundant protein secreted in healthy urine. Here, we demonstrate that alternative splicing generates a conserved intracellular isoform of uromodulin, which contributes to metabolic adaptation of TAL cells. This splice variant was induced by oxidative stress and was upregulated by AKI that is associated with recovery, but not by severe AKI and chronic kidney disease (CKD). This intracellular variant was targeted to the mitochondria, increased NAD+ and ATP levels, and protected TAL cells from hypoxic injury. Augmentation of this variant using antisense oligonucleotides after severe AKI improved the course of injury. These findings underscore an important role of condition-specific alternative splicing in adaptive energy metabolism to hypoxic stress. Enhancing this protective splice variant in TAL cells could become a therapeutic intervention for AKI.

Authors

Azuma Nanamatsu, George J. Rhodes, Kaice A. LaFavers, Radmila Micanovic, Virginie Lazar, Shehnaz Khan, Daria Barwinska, Shinichi Makino, Amy Zollman, Ying-Hua Cheng, Emma H. Doud, Amber L. Mosley, Matthew J. Repass, Malgorzata M. Kamocka, Aravind Baride, Carrie L. Phillips, Katherine J. Kelly, Michael T. Eadon, Jonathan Himmelfarb, Matthias Kretzler, Robert L. Bacallao, Pierre C. Dagher, Takashi Hato, Tarek M. El-Achkar

×

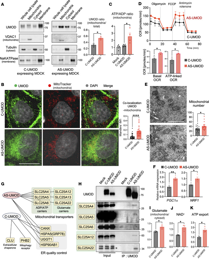
Figure 4

AS-UMOD enhances mitochondrial energy generation.

Options: View larger image (or click on image) Download as PowerPoint
AS-UMOD enhances mitochondrial energy generation.
(A) Immunoblotting of ...
(A) Immunoblotting of MDCK cells expressing C-UMOD or AS-UMOD after subcellular fractionation. The same amount of protein was applied for each fraction. The ratio of mitochondrial/total (mitochondrial, cytosolic, and membrane) UMOD expression was quantified by densitometry analysis. n = 3. (B) Immunofluorescence of MDCK cells expressing C-UMOD or AS-UMOD. Colocalization analysis between UMOD and mitochondria (Mitotracker) in MDCK cells. Manders’ tM1 represents a fraction of UMOD overlapping with mitochondria. n = 30 cells per group from 3 independent experiments. Scale bar: 10 μm. (C) ATP/ADP ratio of mitochondria isolated from MDCK cells. n = 4. (D) Mitochondrial respiration measurement in MDCK cells expressing C-UMOD or AS-UMOD using Seahorse. OCR, oxygen consumption rate; FCCP, carbonyl cyanide p-trifluoromethoxyphenylhydrazone. n = 3. (E) Transmission electron microscopy in MDCK cells expressing C-UMOD or AS-UMOD. Scale bar: 1 μm. Mitochondrial number per 100 μm2 cell area (excluding nucleus) was quantitated. n = 18 cells for each group from 2 independent experiments. (F) Relative mRNA expression of PGC1α and NRF1 normalized to GAPDH. n = 4. (G) Interactome map of C-UMOD and AS-UMOD in MDCK cells obtained from AP-MS analysis. (H) Coimmunoprecipitation with anti-UMOD antibody to validate the AP-MS analysis. Asterisk indicates lower band is the target band for SLC25A22. n = 2. (I) The ratio of mitochondrial/cytosolic glutamate levels in MDCK cells. n = 3. (J) NAD+ levels normalized to protein concentration. n = 3. (K) ADP/ATP carrier-mediated ATP export after ADP addition to the isolated mitochondria from MDCK cells. n = 3. Data were analyzed by unpaired t test (between 2 conditions, A, B, D–F, and I–K) or 1-way ANOVA with embedded comparisons between 2 individual groups (among multiple conditions, C) and are represented as mean ± SEM. *P < 0.05; **P < 0.01; ****P < 0.0001.

Copyright © 2026 American Society for Clinical Investigation
ISSN: 0021-9738 (print), 1558-8238 (online)

Sign up for email alerts