Go to JCI Insight
  • About
  • Editors
  • Consulting Editors
  • For authors
  • Publication ethics
  • Publication alerts by email
  • Advertising
  • Job board
  • Contact
  • Clinical Research and Public Health
  • Current issue
  • Past issues
  • By specialty
    • COVID-19
    • Cardiology
    • Gastroenterology
    • Immunology
    • Metabolism
    • Nephrology
    • Neuroscience
    • Oncology
    • Pulmonology
    • Vascular biology
    • All ...
  • Videos
    • ASCI Milestone Awards
    • Video Abstracts
    • Conversations with Giants in Medicine
  • Reviews
    • View all reviews ...
    • Clinical innovation and scientific progress in GLP-1 medicine (Nov 2025)
    • Pancreatic Cancer (Jul 2025)
    • Complement Biology and Therapeutics (May 2025)
    • Evolving insights into MASLD and MASH pathogenesis and treatment (Apr 2025)
    • Microbiome in Health and Disease (Feb 2025)
    • Substance Use Disorders (Oct 2024)
    • Clonal Hematopoiesis (Oct 2024)
    • View all review series ...
  • Viewpoint
  • Collections
    • In-Press Preview
    • Clinical Research and Public Health
    • Research Letters
    • Letters to the Editor
    • Editorials
    • Commentaries
    • Editor's notes
    • Reviews
    • Viewpoints
    • 100th anniversary
    • Top read articles

  • Current issue
  • Past issues
  • Specialties
  • Reviews
  • Review series
  • ASCI Milestone Awards
  • Video Abstracts
  • Conversations with Giants in Medicine
  • In-Press Preview
  • Clinical Research and Public Health
  • Research Letters
  • Letters to the Editor
  • Editorials
  • Commentaries
  • Editor's notes
  • Reviews
  • Viewpoints
  • 100th anniversary
  • Top read articles
  • About
  • Editors
  • Consulting Editors
  • For authors
  • Publication ethics
  • Publication alerts by email
  • Advertising
  • Job board
  • Contact
Targeting kinesin family member 20A sensitizes stem-like triple-negative breast cancer cells to standard chemotherapy
Yayoi Adachi, Weilong Chen, Cheng Zhang, Tao Wang, Nina Gildor, Rachel Shi, Haoyong Fu, Masashi Takeda, Qian Liang, Fangzhou Zhao, Hongyi Liu, Jun Fang, Jin Zhou, Hongwei Yao, Lianxin Hu, Shina Li, Lei Guo, Lin Xu, Ling Xie, Xian Chen, Chengheng Liao, Qing Zhang
Yayoi Adachi, Weilong Chen, Cheng Zhang, Tao Wang, Nina Gildor, Rachel Shi, Haoyong Fu, Masashi Takeda, Qian Liang, Fangzhou Zhao, Hongyi Liu, Jun Fang, Jin Zhou, Hongwei Yao, Lianxin Hu, Shina Li, Lei Guo, Lin Xu, Ling Xie, Xian Chen, Chengheng Liao, Qing Zhang
View: Text | PDF
Research Article Cell biology Oncology

Targeting kinesin family member 20A sensitizes stem-like triple-negative breast cancer cells to standard chemotherapy

  • Text
  • PDF
Abstract

Triple-negative breast cancer (TNBC), being both aggressive and highly lethal, poses a major clinical challenge in terms of treatment. Its heterogeneity and lack of hormone receptors or HER2 expression further restrict the availability of targeted therapy. Breast cancer stem cells (BCSCs), known to fuel TNBC malignancy, are now being exploited as a vulnerability for TNBC treatment. Here, we dissected the transcriptome of BCSCs and identified kinesin family member 20A (KIF20A) as a key regulator of BCSC survival and TNBC tumorigenesis. Genetic depletion or pharmacological inhibition of KIF20A impairs BCSC viability and tumor initiation and development in vitro and in vivo. Mechanistically, KIF20A supports BCSC stemness through modulation of mitochondrial oxidative phosphorylation, which is repressed by SMARCA4, a component of the SWI/SNF chromatin remodeling complex. Therapeutically, KIF20A inhibition sensitizes TNBC xenografts to standard-of-care chemotherapy. Our study highlights the importance of targeting KIF20A to exploit BCSC vulnerabilities in TNBC.

Authors

Yayoi Adachi, Weilong Chen, Cheng Zhang, Tao Wang, Nina Gildor, Rachel Shi, Haoyong Fu, Masashi Takeda, Qian Liang, Fangzhou Zhao, Hongyi Liu, Jun Fang, Jin Zhou, Hongwei Yao, Lianxin Hu, Shina Li, Lei Guo, Lin Xu, Ling Xie, Xian Chen, Chengheng Liao, Qing Zhang

×

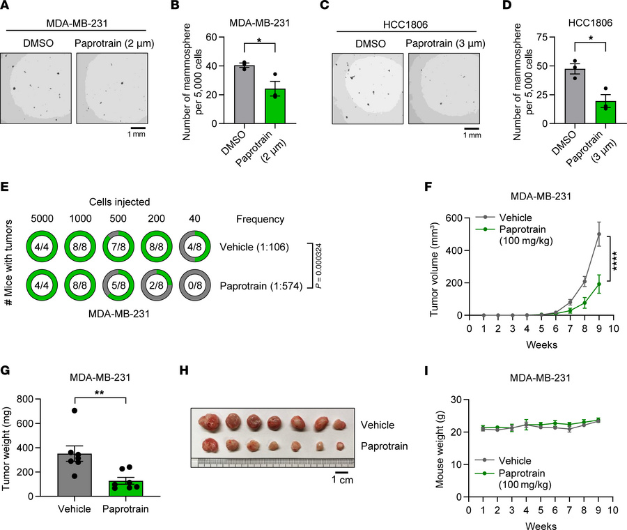
Figure 5

KIF20A inhibitor decreases BCSC self-renewal ability and expansion in vivo.

Options: View larger image (or click on image) Download as PowerPoint
KIF20A inhibitor decreases BCSC self-renewal ability and expansion in vi...
(A and B) Mammosphere formation assays with representative images (A) and corresponding quantification (B) in MDA-MB-231 cells treated with 2 μM of paprotrain. n = 3. (C and D) Mammosphere formation assay with representative images (C) and corresponding quantification (D) in HCC1806 cells treated with 3 μM of paprotrain. n = 3. Scale bars: 1 mm. (E) Limiting dilution tumor-initiating assay with MDA-MB-231 cells treated with vehicle or paprotrain (100 mg/kg/wk). (F–I) Tumor growth (F), tumor weight after dissection (G), image of tumors (H), and body weight (I) of MDA-MB-231 xenograft tumors treated with vehicle or paprotrain (100 mg/kg/wk). n = 7 mice for each group. Scale bar: 1 cm. Each data point represents a biological replicate. Data represent mean ± SEM. Statistical analyses were conducted by χ2 test (E), 2-tailed Student’s t test (B, D, and G), or 2-way ANOVA (F). *P < 0.05, **P < 0.01, ****P < 0.0001.

Copyright © 2026 American Society for Clinical Investigation
ISSN: 0021-9738 (print), 1558-8238 (online)

Sign up for email alerts