Go to JCI Insight
  • About
  • Editors
  • Consulting Editors
  • For authors
  • Publication ethics
  • Publication alerts by email
  • Advertising
  • Job board
  • Contact
  • Clinical Research and Public Health
  • Current issue
  • Past issues
  • By specialty
    • COVID-19
    • Cardiology
    • Gastroenterology
    • Immunology
    • Metabolism
    • Nephrology
    • Neuroscience
    • Oncology
    • Pulmonology
    • Vascular biology
    • All ...
  • Videos
    • ASCI Milestone Awards
    • Video Abstracts
    • Conversations with Giants in Medicine
  • Reviews
    • View all reviews ...
    • Clinical innovation and scientific progress in GLP-1 medicine (Nov 2025)
    • Pancreatic Cancer (Jul 2025)
    • Complement Biology and Therapeutics (May 2025)
    • Evolving insights into MASLD and MASH pathogenesis and treatment (Apr 2025)
    • Microbiome in Health and Disease (Feb 2025)
    • Substance Use Disorders (Oct 2024)
    • Clonal Hematopoiesis (Oct 2024)
    • View all review series ...
  • Viewpoint
  • Collections
    • In-Press Preview
    • Clinical Research and Public Health
    • Research Letters
    • Letters to the Editor
    • Editorials
    • Commentaries
    • Editor's notes
    • Reviews
    • Viewpoints
    • 100th anniversary
    • Top read articles

  • Current issue
  • Past issues
  • Specialties
  • Reviews
  • Review series
  • ASCI Milestone Awards
  • Video Abstracts
  • Conversations with Giants in Medicine
  • In-Press Preview
  • Clinical Research and Public Health
  • Research Letters
  • Letters to the Editor
  • Editorials
  • Commentaries
  • Editor's notes
  • Reviews
  • Viewpoints
  • 100th anniversary
  • Top read articles
  • About
  • Editors
  • Consulting Editors
  • For authors
  • Publication ethics
  • Publication alerts by email
  • Advertising
  • Job board
  • Contact
Targeting kinesin family member 20A sensitizes stem-like triple-negative breast cancer cells to standard chemotherapy
Yayoi Adachi, Weilong Chen, Cheng Zhang, Tao Wang, Nina Gildor, Rachel Shi, Haoyong Fu, Masashi Takeda, Qian Liang, Fangzhou Zhao, Hongyi Liu, Jun Fang, Jin Zhou, Hongwei Yao, Lianxin Hu, Shina Li, Lei Guo, Lin Xu, Ling Xie, Xian Chen, Chengheng Liao, Qing Zhang
Yayoi Adachi, Weilong Chen, Cheng Zhang, Tao Wang, Nina Gildor, Rachel Shi, Haoyong Fu, Masashi Takeda, Qian Liang, Fangzhou Zhao, Hongyi Liu, Jun Fang, Jin Zhou, Hongwei Yao, Lianxin Hu, Shina Li, Lei Guo, Lin Xu, Ling Xie, Xian Chen, Chengheng Liao, Qing Zhang
View: Text | PDF
Research Article Cell biology Oncology

Targeting kinesin family member 20A sensitizes stem-like triple-negative breast cancer cells to standard chemotherapy

  • Text
  • PDF
Abstract

Triple-negative breast cancer (TNBC), being both aggressive and highly lethal, poses a major clinical challenge in terms of treatment. Its heterogeneity and lack of hormone receptors or HER2 expression further restrict the availability of targeted therapy. Breast cancer stem cells (BCSCs), known to fuel TNBC malignancy, are now being exploited as a vulnerability for TNBC treatment. Here, we dissected the transcriptome of BCSCs and identified kinesin family member 20A (KIF20A) as a key regulator of BCSC survival and TNBC tumorigenesis. Genetic depletion or pharmacological inhibition of KIF20A impairs BCSC viability and tumor initiation and development in vitro and in vivo. Mechanistically, KIF20A supports BCSC stemness through modulation of mitochondrial oxidative phosphorylation, which is repressed by SMARCA4, a component of the SWI/SNF chromatin remodeling complex. Therapeutically, KIF20A inhibition sensitizes TNBC xenografts to standard-of-care chemotherapy. Our study highlights the importance of targeting KIF20A to exploit BCSC vulnerabilities in TNBC.

Authors

Yayoi Adachi, Weilong Chen, Cheng Zhang, Tao Wang, Nina Gildor, Rachel Shi, Haoyong Fu, Masashi Takeda, Qian Liang, Fangzhou Zhao, Hongyi Liu, Jun Fang, Jin Zhou, Hongwei Yao, Lianxin Hu, Shina Li, Lei Guo, Lin Xu, Ling Xie, Xian Chen, Chengheng Liao, Qing Zhang

×

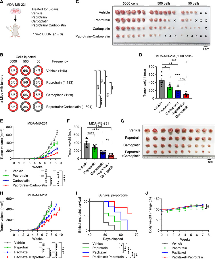
Figure 11

Paprotrain treatment sensitizes TNBC tumor model to chemotherapy.

Options: View larger image (or click on image) Download as PowerPoint
Paprotrain treatment sensitizes TNBC tumor model to chemotherapy.
(A–D) ...
(A–D) Study design (A), limiting dilution tumor-initiating assay (B), harvested tumor images (C), and tumor weight at the end point with 5,000 cells injected (D) for MDA-MB-231 cells treated with vehicle, paprotrain (2 μM), carboplatin (2 μM), or combination. n = 6. Scale bar: 1 cm. (E–G) Tumor growth (E), tumor weight upon dissection (F), and tumor images (G) of MDA-MB-231 orthotopic xenograft model treated with vehicle, paprotrain (50 mg/kg/wk), carboplatin (10 mg/kg/wk), or paprotrain (50 mg/kg/wk) combined with carboplatin (10 mg/kg/wk). n = 10. Scale bar: 1 cm. (H–J) Tumor growth (H), mouse survival (I), and body weight change (J) of MDA-MB-231 orthotopic xenograft model treated with vehicle, paprotrain (50 mg/kg/wk), paclitaxel (10 mg/kg/wk), or paprotrain (50 mg/kg/wk) combined with paclitaxel (10 mg/kg/wk). n = 10–11. Data represent mean ± SEM. Statistical analyses were conducted by χ2 test (B), 1-way ANOVA with Tukey’s test (D and F), 2-way ANOVA with Tukey’s test (E, H, and J), or log-rank (Mantel-Cox) test (I). *P < 0.05, **P < 0.01, ***P < 0.001, ****P < 0.0001.

Copyright © 2026 American Society for Clinical Investigation
ISSN: 0021-9738 (print), 1558-8238 (online)

Sign up for email alerts