Go to JCI Insight
  • About
  • Editors
  • Consulting Editors
  • For authors
  • Publication ethics
  • Publication alerts by email
  • Advertising
  • Job board
  • Contact
  • Clinical Research and Public Health
  • Current issue
  • Past issues
  • By specialty
    • COVID-19
    • Cardiology
    • Gastroenterology
    • Immunology
    • Metabolism
    • Nephrology
    • Neuroscience
    • Oncology
    • Pulmonology
    • Vascular biology
    • All ...
  • Videos
    • ASCI Milestone Awards
    • Video Abstracts
    • Conversations with Giants in Medicine
  • Reviews
    • View all reviews ...
    • Clinical innovation and scientific progress in GLP-1 medicine (Nov 2025)
    • Pancreatic Cancer (Jul 2025)
    • Complement Biology and Therapeutics (May 2025)
    • Evolving insights into MASLD and MASH pathogenesis and treatment (Apr 2025)
    • Microbiome in Health and Disease (Feb 2025)
    • Substance Use Disorders (Oct 2024)
    • Clonal Hematopoiesis (Oct 2024)
    • View all review series ...
  • Viewpoint
  • Collections
    • In-Press Preview
    • Clinical Research and Public Health
    • Research Letters
    • Letters to the Editor
    • Editorials
    • Commentaries
    • Editor's notes
    • Reviews
    • Viewpoints
    • 100th anniversary
    • Top read articles

  • Current issue
  • Past issues
  • Specialties
  • Reviews
  • Review series
  • ASCI Milestone Awards
  • Video Abstracts
  • Conversations with Giants in Medicine
  • In-Press Preview
  • Clinical Research and Public Health
  • Research Letters
  • Letters to the Editor
  • Editorials
  • Commentaries
  • Editor's notes
  • Reviews
  • Viewpoints
  • 100th anniversary
  • Top read articles
  • About
  • Editors
  • Consulting Editors
  • For authors
  • Publication ethics
  • Publication alerts by email
  • Advertising
  • Job board
  • Contact
Targeting kinesin family member 20A sensitizes stem-like triple-negative breast cancer cells to standard chemotherapy
Yayoi Adachi, Weilong Chen, Cheng Zhang, Tao Wang, Nina Gildor, Rachel Shi, Haoyong Fu, Masashi Takeda, Qian Liang, Fangzhou Zhao, Hongyi Liu, Jun Fang, Jin Zhou, Hongwei Yao, Lianxin Hu, Shina Li, Lei Guo, Lin Xu, Ling Xie, Xian Chen, Chengheng Liao, Qing Zhang
Yayoi Adachi, Weilong Chen, Cheng Zhang, Tao Wang, Nina Gildor, Rachel Shi, Haoyong Fu, Masashi Takeda, Qian Liang, Fangzhou Zhao, Hongyi Liu, Jun Fang, Jin Zhou, Hongwei Yao, Lianxin Hu, Shina Li, Lei Guo, Lin Xu, Ling Xie, Xian Chen, Chengheng Liao, Qing Zhang
View: Text | PDF
Research Article Cell biology Oncology

Targeting kinesin family member 20A sensitizes stem-like triple-negative breast cancer cells to standard chemotherapy

  • Text
  • PDF
Abstract

Triple-negative breast cancer (TNBC), being both aggressive and highly lethal, poses a major clinical challenge in terms of treatment. Its heterogeneity and lack of hormone receptors or HER2 expression further restrict the availability of targeted therapy. Breast cancer stem cells (BCSCs), known to fuel TNBC malignancy, are now being exploited as a vulnerability for TNBC treatment. Here, we dissected the transcriptome of BCSCs and identified kinesin family member 20A (KIF20A) as a key regulator of BCSC survival and TNBC tumorigenesis. Genetic depletion or pharmacological inhibition of KIF20A impairs BCSC viability and tumor initiation and development in vitro and in vivo. Mechanistically, KIF20A supports BCSC stemness through modulation of mitochondrial oxidative phosphorylation, which is repressed by SMARCA4, a component of the SWI/SNF chromatin remodeling complex. Therapeutically, KIF20A inhibition sensitizes TNBC xenografts to standard-of-care chemotherapy. Our study highlights the importance of targeting KIF20A to exploit BCSC vulnerabilities in TNBC.

Authors

Yayoi Adachi, Weilong Chen, Cheng Zhang, Tao Wang, Nina Gildor, Rachel Shi, Haoyong Fu, Masashi Takeda, Qian Liang, Fangzhou Zhao, Hongyi Liu, Jun Fang, Jin Zhou, Hongwei Yao, Lianxin Hu, Shina Li, Lei Guo, Lin Xu, Ling Xie, Xian Chen, Chengheng Liao, Qing Zhang

×

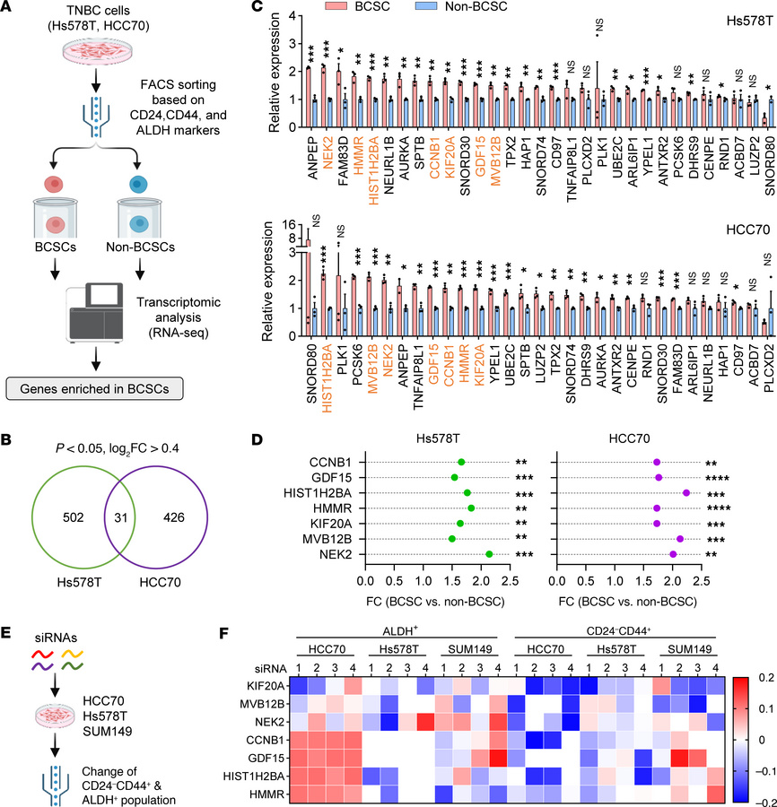
Figure 1

Identification of key regulators in breast cancer stem cells.

Options: View larger image (or click on image) Download as PowerPoint
Identification of key regulators in breast cancer stem cells.
(A) Experi...
(A) Experimental design of a screening strategy to identify critical genes essential for breast cancer stem cells (BCSCs). FACS, fluorescence-activated cell sorting. (B) Venn diagram of top differentially expressed genes (DEGs) in BCSCs versus non-BCSCs with indicated criteria and overlapped between 2 cell lines. (C) RT-qPCR analysis of the overlapped DEGs expressed in BCSCs and non-BCSCs derived from Hs578T and HCC70 cells (n = 3). Those marked in bold are overlapped genes significantly enriched in both Hs578T and HCC70 cells from RT-qPCR results. (D) Fold changes (FC) and P values are shown for top candidates in C. (E) Study design of siRNA-based gene knockdown and functional validation in BCSC populations. (F) Relative fold changes of CD24–CD44+ and ALDH+ populations measured by flow cytometry after knockdown of each candidate gene using 4 individual siRNAs (1 to 4) separately in indicated cell lines. Results are shown as fold changes over control siRNA. Data represent mean ± SEM. Statistical analyses were conducted by 2-tailed Student’s t test. *P < 0.05, **P < 0.01, ***P < 0.001, ****P < 0.0001.

Copyright © 2026 American Society for Clinical Investigation
ISSN: 0021-9738 (print), 1558-8238 (online)

Sign up for email alerts