Go to JCI Insight
  • About
  • Editors
  • Consulting Editors
  • For authors
  • Publication ethics
  • Publication alerts by email
  • Advertising
  • Job board
  • Contact
  • Clinical Research and Public Health
  • Current issue
  • Past issues
  • By specialty
    • COVID-19
    • Cardiology
    • Gastroenterology
    • Immunology
    • Metabolism
    • Nephrology
    • Neuroscience
    • Oncology
    • Pulmonology
    • Vascular biology
    • All ...
  • Videos
    • Conversations with Giants in Medicine
    • Video Abstracts
  • Reviews
    • View all reviews ...
    • Clinical innovation and scientific progress in GLP-1 medicine (Nov 2025)
    • Pancreatic Cancer (Jul 2025)
    • Complement Biology and Therapeutics (May 2025)
    • Evolving insights into MASLD and MASH pathogenesis and treatment (Apr 2025)
    • Microbiome in Health and Disease (Feb 2025)
    • Substance Use Disorders (Oct 2024)
    • Clonal Hematopoiesis (Oct 2024)
    • View all review series ...
  • Viewpoint
  • Collections
    • In-Press Preview
    • Clinical Research and Public Health
    • Research Letters
    • Letters to the Editor
    • Editorials
    • Commentaries
    • Editor's notes
    • Reviews
    • Viewpoints
    • 100th anniversary
    • Top read articles

  • Current issue
  • Past issues
  • Specialties
  • Reviews
  • Review series
  • Conversations with Giants in Medicine
  • Video Abstracts
  • In-Press Preview
  • Clinical Research and Public Health
  • Research Letters
  • Letters to the Editor
  • Editorials
  • Commentaries
  • Editor's notes
  • Reviews
  • Viewpoints
  • 100th anniversary
  • Top read articles
  • About
  • Editors
  • Consulting Editors
  • For authors
  • Publication ethics
  • Publication alerts by email
  • Advertising
  • Job board
  • Contact
Adipocyte-derived FABP4 promotes metabolism-associated steatotic liver–induced hepatocellular carcinoma by driving ITGB1-mediated β-catenin activation
Carmen Oi Ning Leung, Shilpa Gurung, Katherine Po Sin Chung, Rainbow Wing Hei Leung, Martina Mang Leng Lei, Mandy Sze Man Chan, Gregory Kenneth Muliawan, Shakeel Ahmad Khan, Xue Qian Wu, Jun Yu, Hui Lian Zhu, Yin Ying Lu, Stephanie Ma, Xiaoping Wu, Ruby Lai Chong Hoo, Terence Kin Wah Lee
Carmen Oi Ning Leung, Shilpa Gurung, Katherine Po Sin Chung, Rainbow Wing Hei Leung, Martina Mang Leng Lei, Mandy Sze Man Chan, Gregory Kenneth Muliawan, Shakeel Ahmad Khan, Xue Qian Wu, Jun Yu, Hui Lian Zhu, Yin Ying Lu, Stephanie Ma, Xiaoping Wu, Ruby Lai Chong Hoo, Terence Kin Wah Lee
View: Text | PDF
Research Article Hepatology Oncology

Adipocyte-derived FABP4 promotes metabolism-associated steatotic liver–induced hepatocellular carcinoma by driving ITGB1-mediated β-catenin activation

  • Text
  • PDF
Abstract

Metabolic dysfunction–associated steatotic liver disease–induced (MASLD-induced) hepatocellular carcinoma (HCC) is an emerging malignancy linked to excessive accumulation of adipose tissue and hepatic fat. Understanding the role of adipocytes in the development of MASLD-induced HCC is crucial. In an in vitro coculture system, differentiated adipocytes were found to enhance cancer stemness and drug resistance in HCC through paracrine signaling. Fatty acid–binding protein 4 (FABP4) was preferentially secreted by adipocytes, and recombinant FABP4 further augmented the cancer stem cell (CSC) properties of HCC cells. Notably, Fabp4–/– mice exhibited a marked delay in the progression of MASLD-HCC, which correlated with the increased HCC risk observed in MASLD patients with elevated FABP4 expression. Mass spectrometry analysis identified integrin β 1 (ITGB1) as a binding partner of FABP4. These data, together with a substantial downregulation of the Wnt/β-catenin pathway in Fabp4–/– mouse tumors, revealed that FABP4 augmented liver CSC functions by activating PI3K/AKT/β-catenin signaling via ITGB1. We developed an anti-FABP4 neutralizing antibody that successfully inhibited FABP4-driven CSC functions and suppressed MASLD-induced HCC. In conclusion, our findings indicate that adipocyte-derived FABP4 plays a critical role in the development of MASLD-induced HCC and targeting the ITGB1/PI3K/AKT/β-catenin signaling cascade may offer a promising approach to combat this aggressive disease.

Authors

Carmen Oi Ning Leung, Shilpa Gurung, Katherine Po Sin Chung, Rainbow Wing Hei Leung, Martina Mang Leng Lei, Mandy Sze Man Chan, Gregory Kenneth Muliawan, Shakeel Ahmad Khan, Xue Qian Wu, Jun Yu, Hui Lian Zhu, Yin Ying Lu, Stephanie Ma, Xiaoping Wu, Ruby Lai Chong Hoo, Terence Kin Wah Lee

×

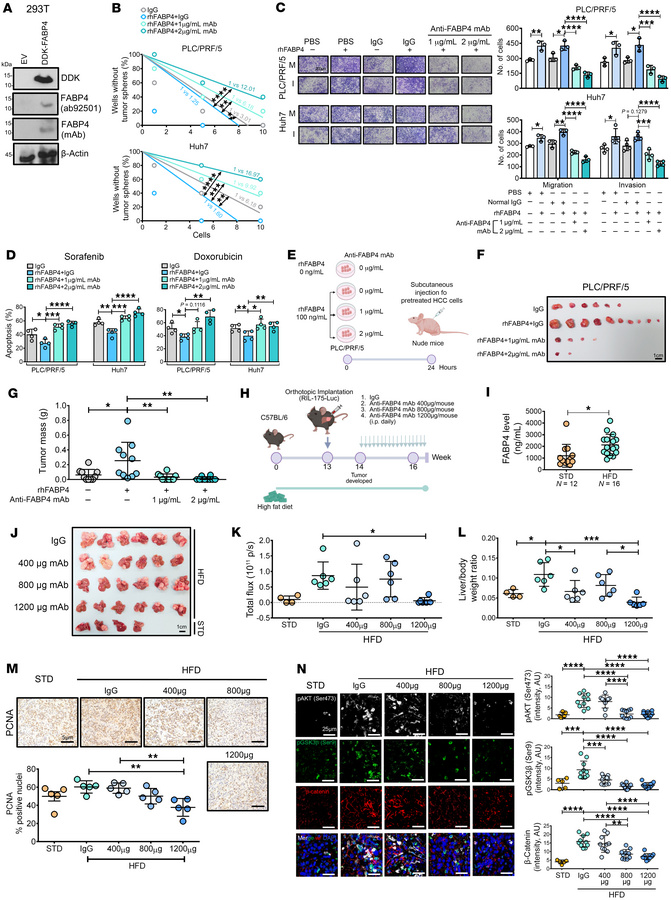
Figure 7

The effect of the anti-FABP4 mAb on CSC properties and tumor suppression in a MASLD-HCC mouse model.

Options: View larger image (or click on image) Download as PowerPoint
The effect of the anti-FABP4 mAb on CSC properties and tumor suppression...
(A) Western blot showing specificity of FABP4 mAb. (B) Limiting dilution sphere analysis of the effect of rhFABP4 on HCC cells following treatment with FABP4 mAb (n = 2). (C) Effect of ablation of FABP4 on migration (M) and invasion (I) abilities of cells (n = 3–4). Representative images of stained cells. Scale bar: 200 μm. (D) Apoptosis of HCC cells treated with either PBS (0 ng/mL rhFABP4) or rhFABP4 (100 ng/mL) or in combination with the antiFABP4 mAb induced by doxorubicin or sorafenib for 48 hours (n = 4). (E) Workflow of pretreatment of HCC cells with rhFABP4 and anti-FABP4 mAb prior to subcutaneous inoculation in nude mice. (F) Images of xenograft tumors. Scale bar: 1 cm. (G) Graph showing the mass of xenograft tumors (n = 10 mice). (H) Experimental design for orthotopic MASLD-HCC mouse model with anti-FABP4 mAb treatment. (I) Serum FABP4 after 13 weeks of HFD or STD before orthotopic implantation (2-tailed t test). (J) Image of HCC tumors. Untreated HCC tumors of STD group were included. Scale bar: 1 cm. (K) Luciferase signal intensity of livers (STD: n = 4 mice and HFD: n = 6 mice per group). (L) Graph of mouse liver/body weight ratio. (M) Immunohistochemical images of PCNA in resected tumors (n = 5 random fields). Scale bars: 5 μm. (N) Expression of p-AKT (Ser473) (white), p-GSK3β (Ser9) (green), and β-catenin (red) in resected tumors (n = 5–10 random fields). Scale bars: 25 μm. B: extreme limiting dilution analysis with χ2 test; C, D, G, K–N: 1-way ANOVA followed by Tukey’s multiple-comparison test. DAPI: nuclei, blue. Data represent mean ± SD. *P < 0.05. **P < 0.01, ***P < 0.001, ****P < 0.0001.

Copyright © 2026 American Society for Clinical Investigation
ISSN: 0021-9738 (print), 1558-8238 (online)

Sign up for email alerts