Go to JCI Insight
  • About
  • Editors
  • Consulting Editors
  • For authors
  • Publication ethics
  • Publication alerts by email
  • Advertising
  • Job board
  • Contact
  • Clinical Research and Public Health
  • Current issue
  • Past issues
  • By specialty
    • COVID-19
    • Cardiology
    • Gastroenterology
    • Immunology
    • Metabolism
    • Nephrology
    • Neuroscience
    • Oncology
    • Pulmonology
    • Vascular biology
    • All ...
  • Videos
    • ASCI Milestone Awards
    • Video Abstracts
    • Conversations with Giants in Medicine
  • Reviews
    • View all reviews ...
    • Clinical innovation and scientific progress in GLP-1 medicine (Nov 2025)
    • Pancreatic Cancer (Jul 2025)
    • Complement Biology and Therapeutics (May 2025)
    • Evolving insights into MASLD and MASH pathogenesis and treatment (Apr 2025)
    • Microbiome in Health and Disease (Feb 2025)
    • Substance Use Disorders (Oct 2024)
    • Clonal Hematopoiesis (Oct 2024)
    • View all review series ...
  • Viewpoint
  • Collections
    • In-Press Preview
    • Clinical Research and Public Health
    • Research Letters
    • Letters to the Editor
    • Editorials
    • Commentaries
    • Editor's notes
    • Reviews
    • Viewpoints
    • 100th anniversary
    • Top read articles

  • Current issue
  • Past issues
  • Specialties
  • Reviews
  • Review series
  • ASCI Milestone Awards
  • Video Abstracts
  • Conversations with Giants in Medicine
  • In-Press Preview
  • Clinical Research and Public Health
  • Research Letters
  • Letters to the Editor
  • Editorials
  • Commentaries
  • Editor's notes
  • Reviews
  • Viewpoints
  • 100th anniversary
  • Top read articles
  • About
  • Editors
  • Consulting Editors
  • For authors
  • Publication ethics
  • Publication alerts by email
  • Advertising
  • Job board
  • Contact
PPIL2 is a target of the JAK2/STAT5 pathway and promotes myeloproliferation via degradation of p53
Pan Wang, Xu Han, Kehan Ren, Ermin Li, Honghao Bi, Inci Aydemir, Madina Sukhanova, Yijie Liu, Jing Yang, Peng Ji
Pan Wang, Xu Han, Kehan Ren, Ermin Li, Honghao Bi, Inci Aydemir, Madina Sukhanova, Yijie Liu, Jing Yang, Peng Ji
View: Text | PDF
Research Article Cell biology Hematology

PPIL2 is a target of the JAK2/STAT5 pathway and promotes myeloproliferation via degradation of p53

  • Text
  • PDF
Abstract

The activated JAK2/STAT pathway is characteristic of myeloproliferative neoplasms (MPNs). The pleckstrin 2 (PLEK2) signalosome is downstream of the JAK2/STAT5 pathway and plays an important role in MPN development. The detailed molecular composition of this signalosome is unclear. Here, we reveal peptidylprolyl isomerase-like 2 (PPIL2) as a critical component of the complex in regulating human and murine erythropoiesis. PPIL2 was a direct target of STAT5 and was upregulated in patients with MPN and in a Jak2V617F MPN mouse model. Mechanistically, PPIL2 interacted with and catalyzed p53 polyubiquitination and proteasome-mediated degradation to promote cell growth. Ppil2 deficiency, or inhibition by cyclosporin A, led to a marked upregulation of p53 in vivo and ameliorated myeloproliferative phenotypes in Jak2V617F mice. Cyclosporin A also markedly reduced JAK2-mutated erythroid and myeloid proliferation in an induced pluripotent stem cell–derived human bone marrow organoid model. Our findings reveal PPIL2 as a critical component of the PLEK2 signalosome in driving MPN pathogenesis through negative regulation of p53, thus providing a target and opportunity for drug repurposing using cyclosporin A to treat MPNs.

Authors

Pan Wang, Xu Han, Kehan Ren, Ermin Li, Honghao Bi, Inci Aydemir, Madina Sukhanova, Yijie Liu, Jing Yang, Peng Ji

×

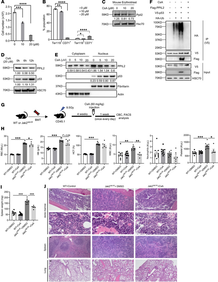
Figure 5

Inhibition of Ppil2 blocks erythropoiesis in vitro and ameliorates MPN symptoms in Jak2V617F-knockin mice.

Options: View larger image (or click on image) Download as PowerPoint
Inhibition of Ppil2 blocks erythropoiesis in vitro and ameliorates MPN s...
(A) Mouse bone marrow lineage-negative cells were cultured in EPO medium for 2 days in the presence of the indicated amount of cyclosporin A (CsA). The cell number was quantified on day 2. (B) Quantification of indicated cell populations detected by flow cytometry in cells from A. (C) Western blotting of Ppil2 in cells from A. Hsc70 was used as a loading control. (D) Western blotting of the indicated proteins in HEK293T cells treated with 20 μM CsA for the indicated amount of time. (E) Western blotting of indicated proteins in the nuclear and cytoplasmic fractions of HEK293T cells treated with the indicated amount of CsA for 12 hours. (F) Western blotting of indicated proteins following anti-V5 IP of HEK293T cells transfected with the indicated constructs and treated with or without 20 μM CsA for 12 hours before being harvested. (G) Schematic illustration of experimental design where total bone marrow cells from 2-month-old Jak2V617F-knockin mice (CD45.2+) were transplanted into lethally irradiated recipient mice (CD45.1+). One month after transplant, the recipient mice were treated with 60 mg/kg CsA or vehicle control once every day for 1 week. (H) Complete blood count of the indicated mice from G. Control: n = 9, CsA: n = 10, Jak2V617F: n = 9, Jak2V617F+CsA: n = 6. (I) Spleen weight of the indicated mice from G. (J) Representative H&E staining of the indicated organs from the indicated mice in G. Scale bars: 100 μm. Arrows point to enlarged megakaryocytes in Jak2V617F mice. The comparison among multiple groups was evaluated with 1-way ANOVA (A, B, I, and H). *P < 0.05, **P < 0.01, ***P < 0.001, and ****P < 0.0001.

Copyright © 2026 American Society for Clinical Investigation
ISSN: 0021-9738 (print), 1558-8238 (online)

Sign up for email alerts