Go to JCI Insight
  • About
  • Editors
  • Consulting Editors
  • For authors
  • Publication ethics
  • Publication alerts by email
  • Advertising
  • Job board
  • Contact
  • Clinical Research and Public Health
  • Current issue
  • Past issues
  • By specialty
    • COVID-19
    • Cardiology
    • Gastroenterology
    • Immunology
    • Metabolism
    • Nephrology
    • Neuroscience
    • Oncology
    • Pulmonology
    • Vascular biology
    • All ...
  • Videos
    • ASCI Milestone Awards
    • Video Abstracts
    • Conversations with Giants in Medicine
  • Reviews
    • View all reviews ...
    • Neurodegeneration (Mar 2026)
    • Clinical innovation and scientific progress in GLP-1 medicine (Nov 2025)
    • Pancreatic Cancer (Jul 2025)
    • Complement Biology and Therapeutics (May 2025)
    • Evolving insights into MASLD and MASH pathogenesis and treatment (Apr 2025)
    • Microbiome in Health and Disease (Feb 2025)
    • Substance Use Disorders (Oct 2024)
    • View all review series ...
  • Viewpoint
  • Collections
    • In-Press Preview
    • Clinical Research and Public Health
    • Research Letters
    • Letters to the Editor
    • Editorials
    • Commentaries
    • Editor's notes
    • Reviews
    • Viewpoints
    • 100th anniversary
    • Top read articles

  • Current issue
  • Past issues
  • Specialties
  • Reviews
  • Review series
  • ASCI Milestone Awards
  • Video Abstracts
  • Conversations with Giants in Medicine
  • In-Press Preview
  • Clinical Research and Public Health
  • Research Letters
  • Letters to the Editor
  • Editorials
  • Commentaries
  • Editor's notes
  • Reviews
  • Viewpoints
  • 100th anniversary
  • Top read articles
  • About
  • Editors
  • Consulting Editors
  • For authors
  • Publication ethics
  • Publication alerts by email
  • Advertising
  • Job board
  • Contact
PPIL2 is a target of the JAK2/STAT5 pathway and promotes myeloproliferation via degradation of p53
Pan Wang, Xu Han, Kehan Ren, Ermin Li, Honghao Bi, Inci Aydemir, Madina Sukhanova, Yijie Liu, Jing Yang, Peng Ji
Pan Wang, Xu Han, Kehan Ren, Ermin Li, Honghao Bi, Inci Aydemir, Madina Sukhanova, Yijie Liu, Jing Yang, Peng Ji
View: Text | PDF
Research Article Cell biology Hematology

PPIL2 is a target of the JAK2/STAT5 pathway and promotes myeloproliferation via degradation of p53

  • Text
  • PDF
Abstract

The activated JAK2/STAT pathway is characteristic of myeloproliferative neoplasms (MPNs). The pleckstrin 2 (PLEK2) signalosome is downstream of the JAK2/STAT5 pathway and plays an important role in MPN development. The detailed molecular composition of this signalosome is unclear. Here, we reveal peptidylprolyl isomerase-like 2 (PPIL2) as a critical component of the complex in regulating human and murine erythropoiesis. PPIL2 was a direct target of STAT5 and was upregulated in patients with MPN and in a Jak2V617F MPN mouse model. Mechanistically, PPIL2 interacted with and catalyzed p53 polyubiquitination and proteasome-mediated degradation to promote cell growth. Ppil2 deficiency, or inhibition by cyclosporin A, led to a marked upregulation of p53 in vivo and ameliorated myeloproliferative phenotypes in Jak2V617F mice. Cyclosporin A also markedly reduced JAK2-mutated erythroid and myeloid proliferation in an induced pluripotent stem cell–derived human bone marrow organoid model. Our findings reveal PPIL2 as a critical component of the PLEK2 signalosome in driving MPN pathogenesis through negative regulation of p53, thus providing a target and opportunity for drug repurposing using cyclosporin A to treat MPNs.

Authors

Pan Wang, Xu Han, Kehan Ren, Ermin Li, Honghao Bi, Inci Aydemir, Madina Sukhanova, Yijie Liu, Jing Yang, Peng Ji

×

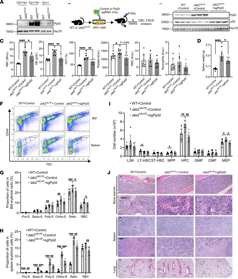
Figure 4

Ppil2 deficiency ameliorates Jak2V617F-induced myeloproliferative phenotypes.

Options: View larger image (or click on image) Download as PowerPoint
Ppil2 deficiency ameliorates Jak2V617F-induced myeloproliferative phenot...
(A) Western blotting of Ppil2 in bone marrow Ter119+, CD11b+, and Gr1+ cells from WT and Jak2V617F-knockin mice. Hsc70 was used as a loading control. (B) Schematic illustration of experimental design where c-Kit+ bone marrow cells from WT or Jak2V617F mice were transduced with control or CRISPR-Ppil2 sgRNA, followed by transplantation into lethally irradiated recipient mice. The recipient mice were examined for hematologic phenotypes 8 weeks after transplant. (C) Complete blood count of mice from B. WT+Control: n = 10, Jak2V617F+Control: n = 7, Jak2V617F+sgPpil2: n = 7. (D) Quantification of spleen weight of mice from B. (E) Western blotting of Ppil2 and p53 expression in the bone marrow of indicated mice in B. (F) Representative flow cytometric analyses of terminal erythropoiesis using CD44 and forward scatter as markers. Populations I-VI represent proerythroblasts, basophilic erythroblasts, polychromatic erythroblasts, orthochromatic erythroblasts, reticulocytes, and mature RBCs, respectively. (G and H) Quantification of different stages of erythroblasts by flow cytometric analyses as F from bone marrow (G) and spleen (H). (I) Quantification of HSPCs by flow cytometric analyses from the bone marrow in mice from B. HPC: lineage negative, c-Kit+ hematopoietic progenitor cells. GMP, granulocyte-macrophage progenitor; CMP, common myeloid progenitor; MEP, megakaryocyte-erythrocyte progenitor; LSK, Lin–Sca1+cKit+ cells; LT-HSC, long-term HSC; ST-HSC, short-term HSC; MPP, multipotential progenitor. (J) Representative H&E staining of the indicated organs of the indicated mice from B. Scale bars: 100 μm. The comparison among multiple groups was evaluated with 1-way ANOVA (C, D, I, G, and H). *P < 0.05, **P < 0.01, ***P < 0.001, and ****P < 0.0001.

Copyright © 2026 American Society for Clinical Investigation
ISSN: 0021-9738 (print), 1558-8238 (online)

Sign up for email alerts