Go to JCI Insight
  • About
  • Editors
  • Consulting Editors
  • For authors
  • Publication ethics
  • Publication alerts by email
  • Advertising
  • Job board
  • Contact
  • Clinical Research and Public Health
  • Current issue
  • Past issues
  • By specialty
    • COVID-19
    • Cardiology
    • Gastroenterology
    • Immunology
    • Metabolism
    • Nephrology
    • Neuroscience
    • Oncology
    • Pulmonology
    • Vascular biology
    • All ...
  • Videos
    • ASCI Milestone Awards
    • Video Abstracts
    • Conversations with Giants in Medicine
  • Reviews
    • View all reviews ...
    • Clinical innovation and scientific progress in GLP-1 medicine (Nov 2025)
    • Pancreatic Cancer (Jul 2025)
    • Complement Biology and Therapeutics (May 2025)
    • Evolving insights into MASLD and MASH pathogenesis and treatment (Apr 2025)
    • Microbiome in Health and Disease (Feb 2025)
    • Substance Use Disorders (Oct 2024)
    • Clonal Hematopoiesis (Oct 2024)
    • View all review series ...
  • Viewpoint
  • Collections
    • In-Press Preview
    • Clinical Research and Public Health
    • Research Letters
    • Letters to the Editor
    • Editorials
    • Commentaries
    • Editor's notes
    • Reviews
    • Viewpoints
    • 100th anniversary
    • Top read articles

  • Current issue
  • Past issues
  • Specialties
  • Reviews
  • Review series
  • ASCI Milestone Awards
  • Video Abstracts
  • Conversations with Giants in Medicine
  • In-Press Preview
  • Clinical Research and Public Health
  • Research Letters
  • Letters to the Editor
  • Editorials
  • Commentaries
  • Editor's notes
  • Reviews
  • Viewpoints
  • 100th anniversary
  • Top read articles
  • About
  • Editors
  • Consulting Editors
  • For authors
  • Publication ethics
  • Publication alerts by email
  • Advertising
  • Job board
  • Contact
ST8Sia6 overexpression protects pancreatic β cells from spontaneous autoimmune diabetes in nonobese diabetic mice
Justin Choe, Paul Belmonte, Sydney Crotts, Thanh Nguyen, David Friedman, Alexi Zastrow, Matthew Rajcula, Brady Hammer, Claire Wilhelm, Michael J. Shapiro, Aleksey Matveyenko, Virginia Smith Shapiro
Justin Choe, Paul Belmonte, Sydney Crotts, Thanh Nguyen, David Friedman, Alexi Zastrow, Matthew Rajcula, Brady Hammer, Claire Wilhelm, Michael J. Shapiro, Aleksey Matveyenko, Virginia Smith Shapiro
View: Text | PDF
Research Article Autoimmunity Immunology

ST8Sia6 overexpression protects pancreatic β cells from spontaneous autoimmune diabetes in nonobese diabetic mice

  • Text
  • PDF
Abstract

Type 1 diabetes is characterized by the autoimmune destruction of pancreatic β cells, resulting in permanent loss of glucose homeostasis. Islet transplantation is a promising potential cure that remains hindered by immune rejection. We previously showed that ST8Sia6 expression on tumors reduced immune surveillance and hypothesized that this sialyltransferase could protect β cells from autoimmune destruction. Here, we demonstrate that ectopic expression of ST8Sia6 in β cells of female nonobese diabetic mice (NOD βST) decreased the spontaneous incidence of diabetes by 90% and preserved β cell mass. NOD βST mice had comparable insulitis at 8 weeks of age that did not progress over time compared with littermate controls. β Cell–autoreactive B and T cells were present in NOD βST mice, indicating a peripheral rather than central mechanism of immune tolerance. The islets of NOD βST mice displayed a dampened type 1 immune response and reduced IL-12p35 expression in dendritic cells compared with those of littermate controls. The peripheral protection persisted even after removal of ST8Sia6 expression at 20 weeks of age, indicating that transient expression was sufficient for establishment of tolerance. These results demonstrate that ST8Sia6 protects β cells from immune-mediated attack and rejection, highlighting its therapeutic potential for autoimmune disorders.

Authors

Justin Choe, Paul Belmonte, Sydney Crotts, Thanh Nguyen, David Friedman, Alexi Zastrow, Matthew Rajcula, Brady Hammer, Claire Wilhelm, Michael J. Shapiro, Aleksey Matveyenko, Virginia Smith Shapiro

×

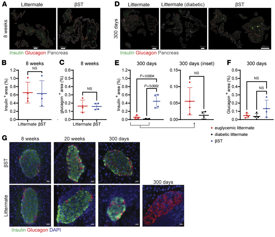
Figure 2

Disease modulation is secondary to preservation of β cells in the islets.

Options: View larger image (or click on image) Download as PowerPoint
Disease modulation is secondary to preservation of β cells in the islets...
(A) Representative immunofluorescence images of whole pancreas sections from 8-week-old nondiabetic NOD βST and NOD littermate mice. (B and C) Quantification of insulin+ (green; FITC) area (B) and glucagon+ (red; Cy3) area (C) in the pancreata of 8-week-old nondiabetic NOD βST and littermate mice (n = 4 per group). Error bars represent standard deviation (SD) from the mean. Mann-Whitney U test was used for comparisons. (D) Representative immunofluorescence images of whole pancreas sections from 300-day-old nondiabetic NOD βST, nondiabetic NOD littermate, and diabetic NOD littermate mice. (E and F) Quantification of insulin+ (E) and glucagon+ (F) area in the pancreata of 300-day-old mice (n = 4 per group). One-way ANOVA was performed for statistical analysis between all 3 groups, with Mann-Whitney U test for inset comparison. Scale bars: 1,000 μm, except rightmost panel of D: 2,000 μm. (G) Immunofluorescence images of histologic sections of pancreas from euglycemic NOD βST and NOD littermate mice at the indicated ages with insulin in green (FITC), glucagon in red (Cy3), and DAPI staining for nuclei. Four pancreata from each group at each indicated age were stained and imaged, and representative islets are presented. One islet from a NOD littermate at 300 days of age demonstrates loss of insulin but preservation of glucagon. Scale bars: 20 μm.

Copyright © 2026 American Society for Clinical Investigation
ISSN: 0021-9738 (print), 1558-8238 (online)

Sign up for email alerts