Go to JCI Insight
  • About
  • Editors
  • Consulting Editors
  • For authors
  • Publication ethics
  • Publication alerts by email
  • Advertising
  • Job board
  • Contact
  • Clinical Research and Public Health
  • Current issue
  • Past issues
  • By specialty
    • COVID-19
    • Cardiology
    • Gastroenterology
    • Immunology
    • Metabolism
    • Nephrology
    • Neuroscience
    • Oncology
    • Pulmonology
    • Vascular biology
    • All ...
  • Videos
    • ASCI Milestone Awards
    • Video Abstracts
    • Conversations with Giants in Medicine
  • Reviews
    • View all reviews ...
    • Clinical innovation and scientific progress in GLP-1 medicine (Nov 2025)
    • Pancreatic Cancer (Jul 2025)
    • Complement Biology and Therapeutics (May 2025)
    • Evolving insights into MASLD and MASH pathogenesis and treatment (Apr 2025)
    • Microbiome in Health and Disease (Feb 2025)
    • Substance Use Disorders (Oct 2024)
    • Clonal Hematopoiesis (Oct 2024)
    • View all review series ...
  • Viewpoint
  • Collections
    • In-Press Preview
    • Clinical Research and Public Health
    • Research Letters
    • Letters to the Editor
    • Editorials
    • Commentaries
    • Editor's notes
    • Reviews
    • Viewpoints
    • 100th anniversary
    • Top read articles

  • Current issue
  • Past issues
  • Specialties
  • Reviews
  • Review series
  • ASCI Milestone Awards
  • Video Abstracts
  • Conversations with Giants in Medicine
  • In-Press Preview
  • Clinical Research and Public Health
  • Research Letters
  • Letters to the Editor
  • Editorials
  • Commentaries
  • Editor's notes
  • Reviews
  • Viewpoints
  • 100th anniversary
  • Top read articles
  • About
  • Editors
  • Consulting Editors
  • For authors
  • Publication ethics
  • Publication alerts by email
  • Advertising
  • Job board
  • Contact
USP10/GSK3β-mediated inhibition of PTEN drives resistance to PI3K inhibitors in breast cancer
Nishi Kumari, Sarah C.E. Wright, Christopher M. Witham, Laia Monserrat, Marta Palafox, John L.C. Richard, Carlotta Costa, Moshe Elkabets, Mark Agostino, Theresa Klemm, Melissa Eccles, Alex Garnham, Ting Wu, Jonas A. Nilsson, Nikita Walz, Veena Venugopal, Anthony Cerra, Natali Vasilevski, Stephanie Bridgeman, Sona Bassi, Azad Saei, Moutaz Helal, Philipp Neundorf, Angela Riedel, Mathias Rosenfeldt, Jespal Gill, Nikolett Pahor, Oliver Hartmann, Jacky Chung, Sachdev S. Sidhu, Nina Moderau, Sudhakar Jha, Jordi Rodon, Markus E. Diefenbacher, David Komander, Violeta Serra, Pieter Johan Adam Eichhorn
Nishi Kumari, Sarah C.E. Wright, Christopher M. Witham, Laia Monserrat, Marta Palafox, John L.C. Richard, Carlotta Costa, Moshe Elkabets, Mark Agostino, Theresa Klemm, Melissa Eccles, Alex Garnham, Ting Wu, Jonas A. Nilsson, Nikita Walz, Veena Venugopal, Anthony Cerra, Natali Vasilevski, Stephanie Bridgeman, Sona Bassi, Azad Saei, Moutaz Helal, Philipp Neundorf, Angela Riedel, Mathias Rosenfeldt, Jespal Gill, Nikolett Pahor, Oliver Hartmann, Jacky Chung, Sachdev S. Sidhu, Nina Moderau, Sudhakar Jha, Jordi Rodon, Markus E. Diefenbacher, David Komander, Violeta Serra, Pieter Johan Adam Eichhorn
View: Text | PDF
Research Article Cell biology Oncology

USP10/GSK3β-mediated inhibition of PTEN drives resistance to PI3K inhibitors in breast cancer

  • Text
  • PDF
Abstract

Activating mutations in PIK3CA, the gene encoding the catalytic p110α subunit of PI3K, are some of the most frequent genomic alterations in breast cancer. Alpelisib, a small-molecule inhibitor that targets p110α, is a recommended drug for patients with PIK3CA-mutant advanced breast cancer. However, clinical success for PI3K inhibitors (PI3Kis) has been limited by their narrow therapeutic window. The lipid phosphatase PTEN is a potent tumor suppressor and a major negative regulator of the PI3K pathway. Unsurprisingly, inactivating mutations in PTEN correlate with tumor progression and resistance to PI3K inhibition due to persistent PI3K signaling. Here, we demonstrate that PI3K inhibition leads rapidly to the inactivation of PTEN. Using a functional genetic screen, we show that this effect is mediated by a USP10-GSK3β signaling axis, in which USP10 stabilizes GSK3β, resulting in GSK3β-mediated phosphorylation of the C-terminal tail of PTEN. This phosphorylation inhibits PTEN dimerization and thus prevents its activation. Downregulation of GSK3β or USP10 resensitizes PI3Ki-resistant breast cancer models and patient-derived organoids to PI3K inhibition and induces tumor regression. Our study establishes that enhancing PTEN activity is a new strategy to treat PIK3CA mutant tumors and provides a strong rationale for pursuing USP10 inhibitors in the clinic.

Authors

Nishi Kumari, Sarah C.E. Wright, Christopher M. Witham, Laia Monserrat, Marta Palafox, John L.C. Richard, Carlotta Costa, Moshe Elkabets, Mark Agostino, Theresa Klemm, Melissa Eccles, Alex Garnham, Ting Wu, Jonas A. Nilsson, Nikita Walz, Veena Venugopal, Anthony Cerra, Natali Vasilevski, Stephanie Bridgeman, Sona Bassi, Azad Saei, Moutaz Helal, Philipp Neundorf, Angela Riedel, Mathias Rosenfeldt, Jespal Gill, Nikolett Pahor, Oliver Hartmann, Jacky Chung, Sachdev S. Sidhu, Nina Moderau, Sudhakar Jha, Jordi Rodon, Markus E. Diefenbacher, David Komander, Violeta Serra, Pieter Johan Adam Eichhorn

×

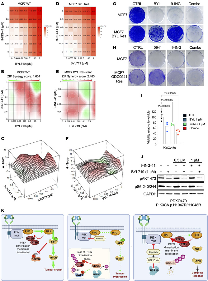
Figure 8

GSK3β inhibition resensitizes PI3Ki-resistant cells to PI3Kis.

Options: View larger image (or click on image) Download as PowerPoint
GSK3β inhibition resensitizes PI3Ki-resistant cells to PI3Kis.
(A) A dos...
(A) A dose matrix of BYL719 with 9-ING-41 was created in parental MCF7 cells. Viability was assessed after 5 days. Percentage inhibition at each dose is presented. (B and C) Synergy analysis of BYL719 and 9-ING-41 in an MCF7 cell line showing the ZIP synergy score, as analyzed using SynergyFinder software. (D) A dose matrix of BYL719 with 9-ING-41 was created in MCF7 BYL719-resistant cells. Viability was assessed after 5 days. Percentage inhibition at each dose is presented. Res, resistant. (E and F) Synergy analysis of BYL719 and 9-ING-41 in an MCF7 BYL719-resistant cell line, showing the ZIP synergy score, as analyzed using SynergyFinder software. (G) Colony formation assay of MCF7 or MCF7 BYL719-resistant clones treated with DMSO, BYL719 (1 μM), 9-ING-41 (1 μM), or the combination (Combo) for 21 days. Ctrl, control. (H) Colony formation assay of MCF7 or MCF7 GDC0941-resistant clones treated with DMSO, GDC0941 (1 μM), 9-ING-41 (1 μM), or the combination for 21 days. (I) Viability assay of PDXO479 treated with BYL719 (1 μM), 9-ING-41 (1 μM), or the combination for 5 days. (J) Immunoblot analysis of PDXO479 treated in I. Whole-cell extracts were probed with the indicated antibodies. (K) Schematic overview of GSK3β-USP10 regulation of PTEN dimerization following PI3K inhibition (inh). Mut, mutation.

Copyright © 2026 American Society for Clinical Investigation
ISSN: 0021-9738 (print), 1558-8238 (online)

Sign up for email alerts