Go to JCI Insight
  • About
  • Editors
  • Consulting Editors
  • For authors
  • Publication ethics
  • Publication alerts by email
  • Advertising
  • Job board
  • Contact
  • Clinical Research and Public Health
  • Current issue
  • Past issues
  • By specialty
    • COVID-19
    • Cardiology
    • Gastroenterology
    • Immunology
    • Metabolism
    • Nephrology
    • Neuroscience
    • Oncology
    • Pulmonology
    • Vascular biology
    • All ...
  • Videos
    • Conversations with Giants in Medicine
    • Video Abstracts
  • Reviews
    • View all reviews ...
    • Clinical innovation and scientific progress in GLP-1 medicine (Nov 2025)
    • Pancreatic Cancer (Jul 2025)
    • Complement Biology and Therapeutics (May 2025)
    • Evolving insights into MASLD and MASH pathogenesis and treatment (Apr 2025)
    • Microbiome in Health and Disease (Feb 2025)
    • Substance Use Disorders (Oct 2024)
    • Clonal Hematopoiesis (Oct 2024)
    • View all review series ...
  • Viewpoint
  • Collections
    • In-Press Preview
    • Clinical Research and Public Health
    • Research Letters
    • Letters to the Editor
    • Editorials
    • Commentaries
    • Editor's notes
    • Reviews
    • Viewpoints
    • 100th anniversary
    • Top read articles

  • Current issue
  • Past issues
  • Specialties
  • Reviews
  • Review series
  • Conversations with Giants in Medicine
  • Video Abstracts
  • In-Press Preview
  • Clinical Research and Public Health
  • Research Letters
  • Letters to the Editor
  • Editorials
  • Commentaries
  • Editor's notes
  • Reviews
  • Viewpoints
  • 100th anniversary
  • Top read articles
  • About
  • Editors
  • Consulting Editors
  • For authors
  • Publication ethics
  • Publication alerts by email
  • Advertising
  • Job board
  • Contact
The E3 ubiquitin ligase Cul5 regulates hematopoietic stem cell function for steady-state hematopoiesis in mice
Siera A. Tomishima, Dale D. Kim, Nadia Porter, Ipsita Guha, Asif A. Dar, Yohaniz Ortega-Burgos, Jennifer Roof, Hossein Fazelinia, Lynn A. Spruce, Christopher S. Thom, Robert L. Bowman, Paula M. Oliver
Siera A. Tomishima, Dale D. Kim, Nadia Porter, Ipsita Guha, Asif A. Dar, Yohaniz Ortega-Burgos, Jennifer Roof, Hossein Fazelinia, Lynn A. Spruce, Christopher S. Thom, Robert L. Bowman, Paula M. Oliver
View: Text | PDF
Research Article Hematology Immunology

The E3 ubiquitin ligase Cul5 regulates hematopoietic stem cell function for steady-state hematopoiesis in mice

  • Text
  • PDF
Abstract

The balance of hematopoietic stem cell (HSC) self-renewal versus differentiation is essential to ensure long-term repopulation capacity while allowing response to events that require increased hematopoietic output. Proliferation and differentiation of HSCs and their progeny are controlled by the JAK/STAT pathway downstream of cytokine signaling. E3 ubiquitin ligases, like Cullin 5 (CUL5), can regulate JAK/STAT signaling by degrading signaling intermediates. Here we report that mice lacking CUL5 in hematopoietic cells (Cul5Vav-Cre) have increased numbers of hematopoietic stem and progenitor cells (HSPCs), splenomegaly, and extramedullary hematopoiesis. Differentiation in Cul5Vav-Cre mice is myeloid- and megakaryocyte-biased, resulting in leukocytosis, anemia, and thrombocytosis. Cul5Vav-Cre mice had increased HSC proliferation and circulation, associated with a decrease in CXCR4 surface expression. In bone marrow cells, we identified LRRC41 coimmunoprecipitated with CUL5, and vice versa, supporting that CRL5 forms a complex with LRRC41. We identified an accumulation of LRRC41 and STAT5 in Cul5Vav-Cre HSCs during IL-3 stimulation, supporting their regulation by CUL5. Whole-cell proteome analysis of HSPCs from Cul5Vav-Cre bone marrow identified upregulation of many STAT5 target genes and associated pathways. Finally, JAK1/2 inhibition with ruxolitinib normalized hematopoiesis in Cul5Vav-Cre mice. These studies demonstrate the function of CUL5 in HSC function, stem cell fate decisions, and regulation of IL-3 signaling.

Authors

Siera A. Tomishima, Dale D. Kim, Nadia Porter, Ipsita Guha, Asif A. Dar, Yohaniz Ortega-Burgos, Jennifer Roof, Hossein Fazelinia, Lynn A. Spruce, Christopher S. Thom, Robert L. Bowman, Paula M. Oliver

×

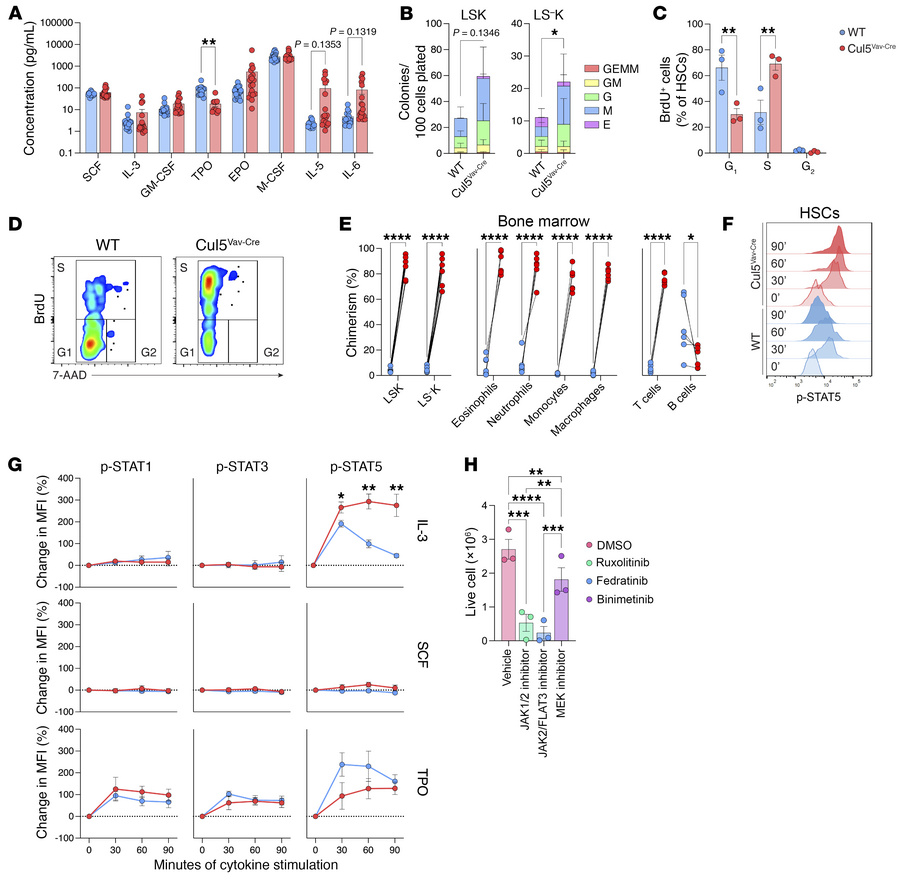
Figure 3

Cul5-deficient HSPCs exhibit cytokine hypersensitivity.

Options: View larger image (or click on image) Download as PowerPoint
Cul5-deficient HSPCs exhibit cytokine hypersensitivity.
(A) Serum concen...
(A) Serum concentrations of cytokines from WT and Cul5Vav-Cre mice (n = 18). (B) CFU counts from LSK and LS–K sorted from WT and Cul5Vav-Cre spleen (n = 3 biological replicates; 3 technical replicates per experiment). (C) Percentage of WT and Cul5Vav-Cre bone marrow CD34lo HSCs in S, G1, and G2 phase (n = 3; >280 HSCs analyzed per sample). (D) Representative flow plots of BrdU and 7-aminoactinomycin D (7-AAD) in WT and Cul5Vav-Cre bone marrow HSCs. (E) Percentage chimerism of HSPCs and myeloid and lymphoid cells in bone marrow of WT and Cul5Vav-Cre competitive bone marrow transplants at 5–9 weeks after reconstitution (n ≥ 6). (F) Representative histogram of p-STAT5 induction in WT and Cul5Vav-Cre bone marrow HSCs after IL-3 stimulation (20 ng/mL). (G) Percentage change of p-STAT1, p-STAT3, or p-STAT5 MFI in WT and Cul5Vav-Cre HSCs after IL-3, TPO, or SCF stimulation (20 ng/mL) (n ≥ 3). (H) Live cell numbers from CFUs of Cul5Vav-Cre spleen cells in the presence of DMSO, ruxolitinib, fedratinib, or binimetinib (1 μM; n = 3). The following tests were used to determine significance: (A, C, E, and G) unpaired t test with Holm-Šidák correction; (B) paired t test; (H) 2-way ANOVA with Holm-Šidák correction. *P < 0.05; **P < 0.01; ***P < 0.001; ****P < 0.0001. Male and female mice of the following ages were analyzed: (A) 5–55 weeks; (B) 9–24 weeks; (C and D) 21–29 weeks; (F and G) 22–55 weeks; (H) 23–30 weeks.

Copyright © 2025 American Society for Clinical Investigation
ISSN: 0021-9738 (print), 1558-8238 (online)

Sign up for email alerts