Go to JCI Insight
  • About
  • Editors
  • Consulting Editors
  • For authors
  • Publication ethics
  • Publication alerts by email
  • Advertising
  • Job board
  • Contact
  • Clinical Research and Public Health
  • Current issue
  • Past issues
  • By specialty
    • COVID-19
    • Cardiology
    • Gastroenterology
    • Immunology
    • Metabolism
    • Nephrology
    • Neuroscience
    • Oncology
    • Pulmonology
    • Vascular biology
    • All ...
  • Videos
    • ASCI Milestone Awards
    • Video Abstracts
    • Conversations with Giants in Medicine
  • Reviews
    • View all reviews ...
    • Clinical innovation and scientific progress in GLP-1 medicine (Nov 2025)
    • Pancreatic Cancer (Jul 2025)
    • Complement Biology and Therapeutics (May 2025)
    • Evolving insights into MASLD and MASH pathogenesis and treatment (Apr 2025)
    • Microbiome in Health and Disease (Feb 2025)
    • Substance Use Disorders (Oct 2024)
    • Clonal Hematopoiesis (Oct 2024)
    • View all review series ...
  • Viewpoint
  • Collections
    • In-Press Preview
    • Clinical Research and Public Health
    • Research Letters
    • Letters to the Editor
    • Editorials
    • Commentaries
    • Editor's notes
    • Reviews
    • Viewpoints
    • 100th anniversary
    • Top read articles

  • Current issue
  • Past issues
  • Specialties
  • Reviews
  • Review series
  • ASCI Milestone Awards
  • Video Abstracts
  • Conversations with Giants in Medicine
  • In-Press Preview
  • Clinical Research and Public Health
  • Research Letters
  • Letters to the Editor
  • Editorials
  • Commentaries
  • Editor's notes
  • Reviews
  • Viewpoints
  • 100th anniversary
  • Top read articles
  • About
  • Editors
  • Consulting Editors
  • For authors
  • Publication ethics
  • Publication alerts by email
  • Advertising
  • Job board
  • Contact
Metastatic tumor growth in steatotic liver is promoted by HAS2-mediated fibrotic tumor microenvironment
Yoon Mee Yang, Jieun Kim, Zhijun Wang, Jina Kim, So Yeon Kim, Gyu Jeong Cho, Jee Hyung Lee, Sun Myoung Kim, Takashi Tsuchiya, Michitaka Matsuda, Vijay Pandyarajan, Stephen J. Pandol, Michael S. Lewis, Alexandra Gangi, Paul W. Noble, Dianhua Jiang, Akil Merchant, Edwin M. Posadas, Neil A. Bhowmick, Shelly C. Lu, Sungyong You, Alexander M. Xu, Ekihiro Seki
Yoon Mee Yang, Jieun Kim, Zhijun Wang, Jina Kim, So Yeon Kim, Gyu Jeong Cho, Jee Hyung Lee, Sun Myoung Kim, Takashi Tsuchiya, Michitaka Matsuda, Vijay Pandyarajan, Stephen J. Pandol, Michael S. Lewis, Alexandra Gangi, Paul W. Noble, Dianhua Jiang, Akil Merchant, Edwin M. Posadas, Neil A. Bhowmick, Shelly C. Lu, Sungyong You, Alexander M. Xu, Ekihiro Seki
View: Text | PDF
Research Article Hepatology Oncology

Metastatic tumor growth in steatotic liver is promoted by HAS2-mediated fibrotic tumor microenvironment

  • Text
  • PDF
Abstract

Steatotic liver enhances liver metastasis of colorectal cancer (CRC), but this process is not fully understood. Steatotic liver induced by a high-fat diet increases cancer-associated fibroblast (CAF) infiltration and collagen and hyaluronic acid (HA) production. We investigated the role of HA synthase 2 (HAS2) in the fibrotic tumor microenvironment in steatotic liver using Has2ΔHSC mice, in which Has2 is deleted from hepatic stellate cells. Has2ΔHSC mice had reduced steatotic liver–associated metastatic tumor growth of MC38 CRC cells, collagen and HA deposition, and CAF and M2 macrophage infiltration. We found that low–molecular weight HA activates Yes-associated protein (YAP) in cancer cells, which then releases connective tissue growth factor to further activate CAFs for HAS2 expression. Single-cell analyses revealed a link between CAF-derived HAS2 and M2 macrophages and CRC cells through CD44; these cells were associated with exhausted CD8+ T cells via programmed death–ligand 1 and programmed cell death protein 1 (PD-1). HA synthesis inhibitors reduced steatotic liver–associated metastasis of CRC, YAP expression, and CAF and M2 macrophage infiltration, and improved response to anti–PD-1 antibody. In conclusion, steatotic liver modulates a fibrotic tumor microenvironment to enhance metastatic cancer activity through a bidirectional regulation between CAFs and metastatic tumors, enhancing the metastatic potential of CRC in the liver.

Authors

Yoon Mee Yang, Jieun Kim, Zhijun Wang, Jina Kim, So Yeon Kim, Gyu Jeong Cho, Jee Hyung Lee, Sun Myoung Kim, Takashi Tsuchiya, Michitaka Matsuda, Vijay Pandyarajan, Stephen J. Pandol, Michael S. Lewis, Alexandra Gangi, Paul W. Noble, Dianhua Jiang, Akil Merchant, Edwin M. Posadas, Neil A. Bhowmick, Shelly C. Lu, Sungyong You, Alexander M. Xu, Ekihiro Seki

×

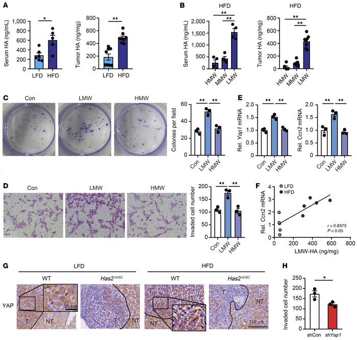
Figure 3

HAS2 and LMW-HA play an important role in cancer cell aggressiveness and YAP activation.

Options: View larger image (or click on image) Download as PowerPoint
HAS2 and LMW-HA play an important role in cancer cell aggressiveness and...
(A) Serum HA levels (left) and tumor HA levels (right) in tumor-bearing mice on an LFD and those on an HFD. (Serum, n = 5–6 per group; tumor, n = 8 per group.) (B) Fractionated analysis of HA content, distinguishing between HMW-HA (>300 kDa), medium–molecular weight (MMW) HA (100–300 kDa), and LMW-HA (<100 kDa). Serum and tissue homogenate samples from HFD-fed, tumor-bearing mice were fractionated using columns. (Serum, n = 4; tumor, n = 8.) (C and D) The influence of LMW-HA and HMW-HA on the colony formation (C) and invasion ability (D) of MC38 cells. (n = 3.) (E) The effect of LMW-HA and HMW-HA on Yap1 and Ccn2 mRNA expression in MC38 cells. (n = 3.) Con, control. (F) The correlation between LMW-HA levels and Ccn2 mRNA expression in tumors from mice on an LFD and on an HFD. The Pearson’s correlation coefficient (r) was calculated. (n = 5.) (G) Effect of HSC-specific Has2 deletion on YAP expression in tumors from WT mice or knockout mice. (n = 8.) Representative images of YAP staining are shown. NT, nontumor; T, tumor. Scale bar: 100 μm. (H) The effect of Yap1 knockdown in MC38 cells on LMW-HA–induced cancer cell invasion. The number of invaded cells per field is shown. (n = 3.) sh, short hairpin. Data are presented as mean ± SEM. Statistical significance was calculated with Student’s t test (A and H) and 1-way ANOVA followed by Tukey’s post hoc test (B–E). *P < 0.05, **P < 0.01.

Copyright © 2026 American Society for Clinical Investigation
ISSN: 0021-9738 (print), 1558-8238 (online)

Sign up for email alerts