Go to JCI Insight
  • About
  • Editors
  • Consulting Editors
  • For authors
  • Publication ethics
  • Publication alerts by email
  • Advertising
  • Job board
  • Contact
  • Clinical Research and Public Health
  • Current issue
  • Past issues
  • By specialty
    • COVID-19
    • Cardiology
    • Gastroenterology
    • Immunology
    • Metabolism
    • Nephrology
    • Neuroscience
    • Oncology
    • Pulmonology
    • Vascular biology
    • All ...
  • Videos
    • ASCI Milestone Awards
    • Video Abstracts
    • Conversations with Giants in Medicine
  • Reviews
    • View all reviews ...
    • Clinical innovation and scientific progress in GLP-1 medicine (Nov 2025)
    • Pancreatic Cancer (Jul 2025)
    • Complement Biology and Therapeutics (May 2025)
    • Evolving insights into MASLD and MASH pathogenesis and treatment (Apr 2025)
    • Microbiome in Health and Disease (Feb 2025)
    • Substance Use Disorders (Oct 2024)
    • Clonal Hematopoiesis (Oct 2024)
    • View all review series ...
  • Viewpoint
  • Collections
    • In-Press Preview
    • Clinical Research and Public Health
    • Research Letters
    • Letters to the Editor
    • Editorials
    • Commentaries
    • Editor's notes
    • Reviews
    • Viewpoints
    • 100th anniversary
    • Top read articles

  • Current issue
  • Past issues
  • Specialties
  • Reviews
  • Review series
  • ASCI Milestone Awards
  • Video Abstracts
  • Conversations with Giants in Medicine
  • In-Press Preview
  • Clinical Research and Public Health
  • Research Letters
  • Letters to the Editor
  • Editorials
  • Commentaries
  • Editor's notes
  • Reviews
  • Viewpoints
  • 100th anniversary
  • Top read articles
  • About
  • Editors
  • Consulting Editors
  • For authors
  • Publication ethics
  • Publication alerts by email
  • Advertising
  • Job board
  • Contact
Hyaluronan network remodeling by ZEB1 and ITIH2 enhances the motility and invasiveness of cancer cells
Sieun Lee, Jihye Park, Seongran Cho, Eun Ju Kim, Seonyeong Oh, Younseo Lee, Sungsoo Park, Keunsoo Kang, Dong Hoon Shin, Song Yi Ko, Jonathan M. Kurie, Young-Ho Ahn
Sieun Lee, Jihye Park, Seongran Cho, Eun Ju Kim, Seonyeong Oh, Younseo Lee, Sungsoo Park, Keunsoo Kang, Dong Hoon Shin, Song Yi Ko, Jonathan M. Kurie, Young-Ho Ahn
View: Text | PDF
Research Article Cell biology Oncology

Hyaluronan network remodeling by ZEB1 and ITIH2 enhances the motility and invasiveness of cancer cells

  • Text
  • PDF
Abstract

Hyaluronan (HA) in the extracellular matrix promotes epithelial-mesenchymal transition (EMT) and metastasis; however, the mechanism by which the HA network constructed by cancer cells regulates cancer progression and metastasis in the tumor microenvironment (TME) remains largely unknown. In this study, inter-α-trypsin inhibitor heavy chain 2 (ITIH2), an HA-binding protein, was confirmed to be secreted from mesenchymal-like lung cancer cells when cocultured with cancer-associated fibroblasts. ITIH2 expression is transcriptionally upregulated by the EMT-inducing transcription factor ZEB1, along with HA synthase 2 (HAS2), which positively correlates with ZEB1 expression. Depletion of ITIH2 and HAS2 reduced HA matrix formation and the migration and invasion of lung cancer cells. Furthermore, ZEB1 facilitates alternative splicing and isoform expression of CD44, an HA receptor, and CD44 knockdown suppresses the motility and invasiveness of lung cancer cells. Using a deep learning–based drug-target interaction algorithm, we identified an ITIH2 inhibitor (sincalide) that inhibited HA matrix formation and migration of lung cancer cells, preventing metastatic colonization of lung cancer cells in mouse models. These findings suggest that ZEB1 remodels the HA network in the TME through the regulation of ITIH2, HAS2, and CD44, presenting a strategy for targeting this network to suppress lung cancer progression.

Authors

Sieun Lee, Jihye Park, Seongran Cho, Eun Ju Kim, Seonyeong Oh, Younseo Lee, Sungsoo Park, Keunsoo Kang, Dong Hoon Shin, Song Yi Ko, Jonathan M. Kurie, Young-Ho Ahn

×

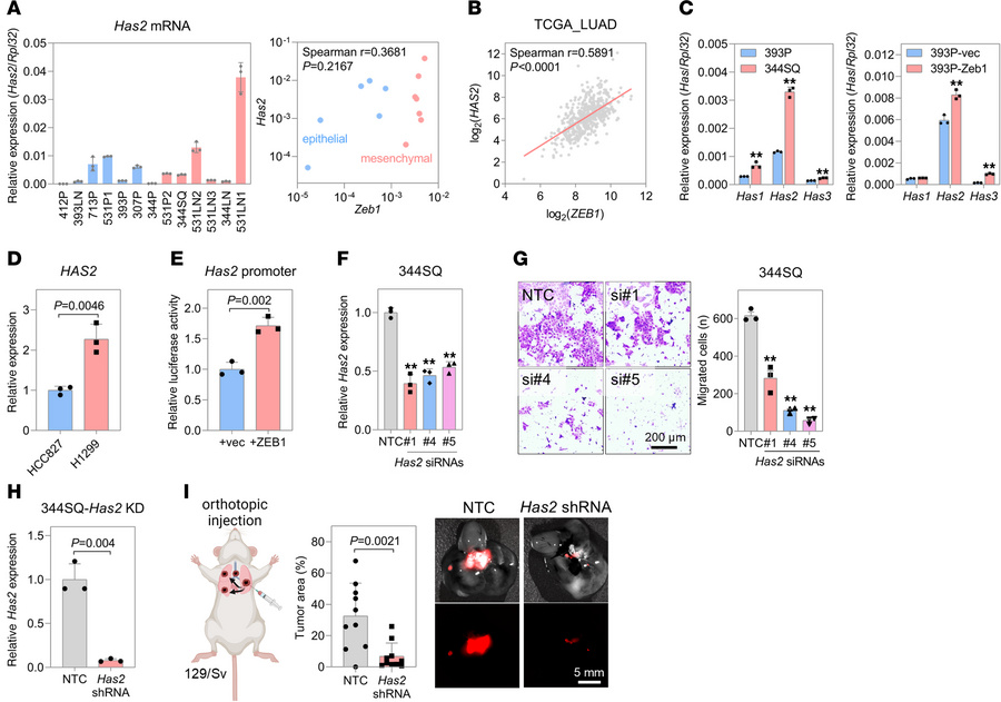
Figure 6

ZEB1 upregulates HAS2 expression.

Options: View larger image (or click on image) Download as PowerPoint
ZEB1 upregulates HAS2 expression.
(A) qRT-PCR of Has2 mRNA levels in epi...
(A) qRT-PCR of Has2 mRNA levels in epithelial-like (blue) and mesenchymal-like (red) murine lung cancer cells. A scatterplot of Zeb1 and Has2 mRNA levels is presented (right). (B) Scatterplot of ZEB1 and HAS2 mRNA levels in TCGA-LUAD data (n = 517). (C) qRT-PCR of mRNA levels of HAS family members (Has1–Has3) in 393P, 344SQ, 393P-vec, and 393P-ZEB1 cells. **P < 0.01 by 2-tailed Student’s t test. (D) qRT-PCR of HAS2 mRNA levels in HCC827 and H1299 cells. P value determined by 2-tailed Student’s t test. (E) Luciferase reporter assay of Has2 promoter activity. Murine Has2 promoter region (2,077 bp; –1,182 to 895 from the transcription start site) was inserted into a luciferase reporter vector (pGL3-Basic). Luciferase reporter was cotransfected with the ZEB1 expression vector. P value determined by 2-tailed Student’s t test. (F) qRT-PCR of Has2 mRNA levels in 344SQ cells transfected with Has2 siRNAs (siRNA nos. 1, 4, and 5). **P < 0.01 by 1-way ANOVA followed by Dunnett’s multiple-comparison test. (G) Boyden chamber migration assay of 344SQ cells transfected with Has2 siRNAs. Cells were seeded in upper inserts, and after 24 hours, migrated cells were stained with crystal violet. **P < 0.01 by 1-way ANOVA followed by Dunnett’s multiple-comparison test. Scale bar: 200 μm. (H) qRT-PCR of Has2 mRNA levels in 344SQ cells transduced with Has2 shRNA. P value from 2-tailed Student’s t test. (I) Mouse orthotopic injection of 344SQ-HAS2-KD cells. Cells labeled with mCherry were injected into the left lung (n = 10). After 1 week, lung tumors were measured at necropsy under a fluorescence microscope. P value determined by 2-tailed Student’s t test. Scale bar: 5 mm. Data represent the mean ± SD from a single experiment with biological replicates (n = 3, unless otherwise specified) and are representative of at least 3 independent experiments.

Copyright © 2026 American Society for Clinical Investigation
ISSN: 0021-9738 (print), 1558-8238 (online)

Sign up for email alerts