Go to JCI Insight
  • About
  • Editors
  • Consulting Editors
  • For authors
  • Publication ethics
  • Publication alerts by email
  • Advertising
  • Job board
  • Contact
  • Clinical Research and Public Health
  • Current issue
  • Past issues
  • By specialty
    • COVID-19
    • Cardiology
    • Gastroenterology
    • Immunology
    • Metabolism
    • Nephrology
    • Neuroscience
    • Oncology
    • Pulmonology
    • Vascular biology
    • All ...
  • Videos
    • ASCI Milestone Awards
    • Video Abstracts
    • Conversations with Giants in Medicine
  • Reviews
    • View all reviews ...
    • Neurodegeneration (Mar 2026)
    • Clinical innovation and scientific progress in GLP-1 medicine (Nov 2025)
    • Pancreatic Cancer (Jul 2025)
    • Complement Biology and Therapeutics (May 2025)
    • Evolving insights into MASLD and MASH pathogenesis and treatment (Apr 2025)
    • Microbiome in Health and Disease (Feb 2025)
    • Substance Use Disorders (Oct 2024)
    • View all review series ...
  • Viewpoint
  • Collections
    • In-Press Preview
    • Clinical Research and Public Health
    • Research Letters
    • Letters to the Editor
    • Editorials
    • Commentaries
    • Editor's notes
    • Reviews
    • Viewpoints
    • 100th anniversary
    • Top read articles

  • Current issue
  • Past issues
  • Specialties
  • Reviews
  • Review series
  • ASCI Milestone Awards
  • Video Abstracts
  • Conversations with Giants in Medicine
  • In-Press Preview
  • Clinical Research and Public Health
  • Research Letters
  • Letters to the Editor
  • Editorials
  • Commentaries
  • Editor's notes
  • Reviews
  • Viewpoints
  • 100th anniversary
  • Top read articles
  • About
  • Editors
  • Consulting Editors
  • For authors
  • Publication ethics
  • Publication alerts by email
  • Advertising
  • Job board
  • Contact
Auranofin attenuates TOPBP1-mediated ATR replication stress response and improves chemotherapeutic response in breast tumor models
Shuai Ma, Yingying Han, Rui Gu, Qi Chen, Qiushi Guo, Yuan Yue, Cheng Cao, Ling Liu, Zhenzhen Yang, Yan Qin, Ying Yang, Kai Zhang, Fei Liu, Lin Liu, Na Yang, Jihui Hao, Jie Yang, Zhi Yao, Xiaoyun Mao, Lei Shi
Shuai Ma, Yingying Han, Rui Gu, Qi Chen, Qiushi Guo, Yuan Yue, Cheng Cao, Ling Liu, Zhenzhen Yang, Yan Qin, Ying Yang, Kai Zhang, Fei Liu, Lin Liu, Na Yang, Jihui Hao, Jie Yang, Zhi Yao, Xiaoyun Mao, Lei Shi
View: Text | PDF
Research Article Cell biology Oncology

Auranofin attenuates TOPBP1-mediated ATR replication stress response and improves chemotherapeutic response in breast tumor models

  • Text
  • PDF
Abstract

Genome instability is most commonly caused by replication stress, which also renders cancer cells extremely vulnerable once their response to replication stress is impeded. Topoisomerase II binding protein 1 (TOPBP1), an allosteric activator of ataxia telangiectasia and Rad3-related kinase (ATR), coordinates ATR in replication stress response and has emerged as a potential therapeutic target for tumors. Here, we identify auranofin, the FDA-approved drug for rheumatoid arthritis, as a lead compound capable of binding to the BRCT 7–8 domains and blocking TOPBP1 interaction with PHF8 and FANCJ. The liquid-liquid phase separation of TOPBP1 is also disrupted by auranofin. Through targeting these TOPBP1-nucleated molecular machineries, auranofin leads to an accumulation of replication defects by impairing ATR activation and attenuating replication protein A loading on perturbed replication forks, and it shows significant anti–breast tumor activity in combination with a PARP inhibitor. This study provides mechanistic insights into how auranofin challenges replication integrity and expands the application of this FDA-approved drug in breast tumor intervention.

Authors

Shuai Ma, Yingying Han, Rui Gu, Qi Chen, Qiushi Guo, Yuan Yue, Cheng Cao, Ling Liu, Zhenzhen Yang, Yan Qin, Ying Yang, Kai Zhang, Fei Liu, Lin Liu, Na Yang, Jihui Hao, Jie Yang, Zhi Yao, Xiaoyun Mao, Lei Shi

×

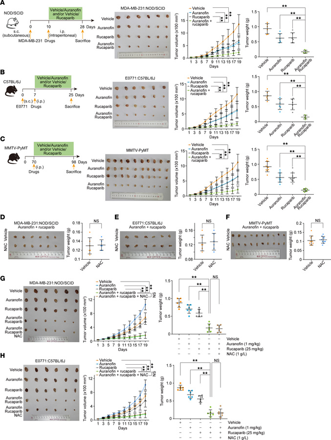
Figure 7

Breast tumor is synthetically susceptible to the action of auranofin and rucaparib.

Options: View larger image (or click on image) Download as PowerPoint
Breast tumor is synthetically susceptible to the action of auranofin and...
(A) Tumor size and weight of xenografts from MDA-MB-231 cells. NOD/SCID mice carrying tumors were treated with rucaparib (25 mg/kg), auranofin (5 mg/kg), or both every 2 days. The experimental scheme is shown. (B) Tumor size and weight of xenografts from E0771 cells. C57BL/6J mice carrying tumors were treated with rucaparib (25 mg/kg), auranofin (5 mg/kg), or both every 2 days. The experimental scheme is shown. (C) Tumor size and weight of genetically engineered mammary gland tumors. PyMT mice carrying tumors were treated with rucaparib (25 mg/kg), auranofin (5 mg/kg), or both every 2 days. The experimental scheme is shown. (D–F) Tumor weight of MDA-MB-231 cells (D), E0771 cells (E), and genetically engineered mammary gland tumors (F) under combinatorial auranofin and rucaparib treatment in the absence or presence of NAC (1 g/L in feeding water). (G) Tumor size and weight of xenografts from MDA-MB-231 cells. NOD/SCID mice carrying tumors were treated with rucaparib (25 mg/kg), auranofin (1 mg/kg), or both in the absence or presence of NAC every 2 days. (H) Tumor size and weight of xenografts from E0771 cells. C57BL/6J mice carrying tumors were treated with rucaparib (25 mg/kg), auranofin (1 mg/kg), or both every 2 days in the absence or presence of NAC (1 g/L). Data are shown as mean ± SD (A–H). **P < 0.01; NS, not significant; 2-way ANOVA for the left panels of A–C, G, and H; 1-way ANOVA followed by Tukey’s multiple-comparison test for the right panels of A–C, G, and H; unpaired 2-tailed t test with Welch’s correction (D–F).

Copyright © 2026 American Society for Clinical Investigation
ISSN: 0021-9738 (print), 1558-8238 (online)

Sign up for email alerts