Go to JCI Insight
  • About
  • Editors
  • Consulting Editors
  • For authors
  • Publication ethics
  • Publication alerts by email
  • Advertising
  • Job board
  • Contact
  • Clinical Research and Public Health
  • Current issue
  • Past issues
  • By specialty
    • COVID-19
    • Cardiology
    • Gastroenterology
    • Immunology
    • Metabolism
    • Nephrology
    • Neuroscience
    • Oncology
    • Pulmonology
    • Vascular biology
    • All ...
  • Videos
    • ASCI Milestone Awards
    • Video Abstracts
    • Conversations with Giants in Medicine
  • Reviews
    • View all reviews ...
    • Neurodegeneration (Mar 2026)
    • Clinical innovation and scientific progress in GLP-1 medicine (Nov 2025)
    • Pancreatic Cancer (Jul 2025)
    • Complement Biology and Therapeutics (May 2025)
    • Evolving insights into MASLD and MASH pathogenesis and treatment (Apr 2025)
    • Microbiome in Health and Disease (Feb 2025)
    • Substance Use Disorders (Oct 2024)
    • View all review series ...
  • Viewpoint
  • Collections
    • In-Press Preview
    • Clinical Research and Public Health
    • Research Letters
    • Letters to the Editor
    • Editorials
    • Commentaries
    • Editor's notes
    • Reviews
    • Viewpoints
    • 100th anniversary
    • Top read articles

  • Current issue
  • Past issues
  • Specialties
  • Reviews
  • Review series
  • ASCI Milestone Awards
  • Video Abstracts
  • Conversations with Giants in Medicine
  • In-Press Preview
  • Clinical Research and Public Health
  • Research Letters
  • Letters to the Editor
  • Editorials
  • Commentaries
  • Editor's notes
  • Reviews
  • Viewpoints
  • 100th anniversary
  • Top read articles
  • About
  • Editors
  • Consulting Editors
  • For authors
  • Publication ethics
  • Publication alerts by email
  • Advertising
  • Job board
  • Contact
Auranofin attenuates TOPBP1-mediated ATR replication stress response and improves chemotherapeutic response in breast tumor models
Shuai Ma, Yingying Han, Rui Gu, Qi Chen, Qiushi Guo, Yuan Yue, Cheng Cao, Ling Liu, Zhenzhen Yang, Yan Qin, Ying Yang, Kai Zhang, Fei Liu, Lin Liu, Na Yang, Jihui Hao, Jie Yang, Zhi Yao, Xiaoyun Mao, Lei Shi
Shuai Ma, Yingying Han, Rui Gu, Qi Chen, Qiushi Guo, Yuan Yue, Cheng Cao, Ling Liu, Zhenzhen Yang, Yan Qin, Ying Yang, Kai Zhang, Fei Liu, Lin Liu, Na Yang, Jihui Hao, Jie Yang, Zhi Yao, Xiaoyun Mao, Lei Shi
View: Text | PDF
Research Article Cell biology Oncology

Auranofin attenuates TOPBP1-mediated ATR replication stress response and improves chemotherapeutic response in breast tumor models

  • Text
  • PDF
Abstract

Genome instability is most commonly caused by replication stress, which also renders cancer cells extremely vulnerable once their response to replication stress is impeded. Topoisomerase II binding protein 1 (TOPBP1), an allosteric activator of ataxia telangiectasia and Rad3-related kinase (ATR), coordinates ATR in replication stress response and has emerged as a potential therapeutic target for tumors. Here, we identify auranofin, the FDA-approved drug for rheumatoid arthritis, as a lead compound capable of binding to the BRCT 7–8 domains and blocking TOPBP1 interaction with PHF8 and FANCJ. The liquid-liquid phase separation of TOPBP1 is also disrupted by auranofin. Through targeting these TOPBP1-nucleated molecular machineries, auranofin leads to an accumulation of replication defects by impairing ATR activation and attenuating replication protein A loading on perturbed replication forks, and it shows significant anti–breast tumor activity in combination with a PARP inhibitor. This study provides mechanistic insights into how auranofin challenges replication integrity and expands the application of this FDA-approved drug in breast tumor intervention.

Authors

Shuai Ma, Yingying Han, Rui Gu, Qi Chen, Qiushi Guo, Yuan Yue, Cheng Cao, Ling Liu, Zhenzhen Yang, Yan Qin, Ying Yang, Kai Zhang, Fei Liu, Lin Liu, Na Yang, Jihui Hao, Jie Yang, Zhi Yao, Xiaoyun Mao, Lei Shi

×

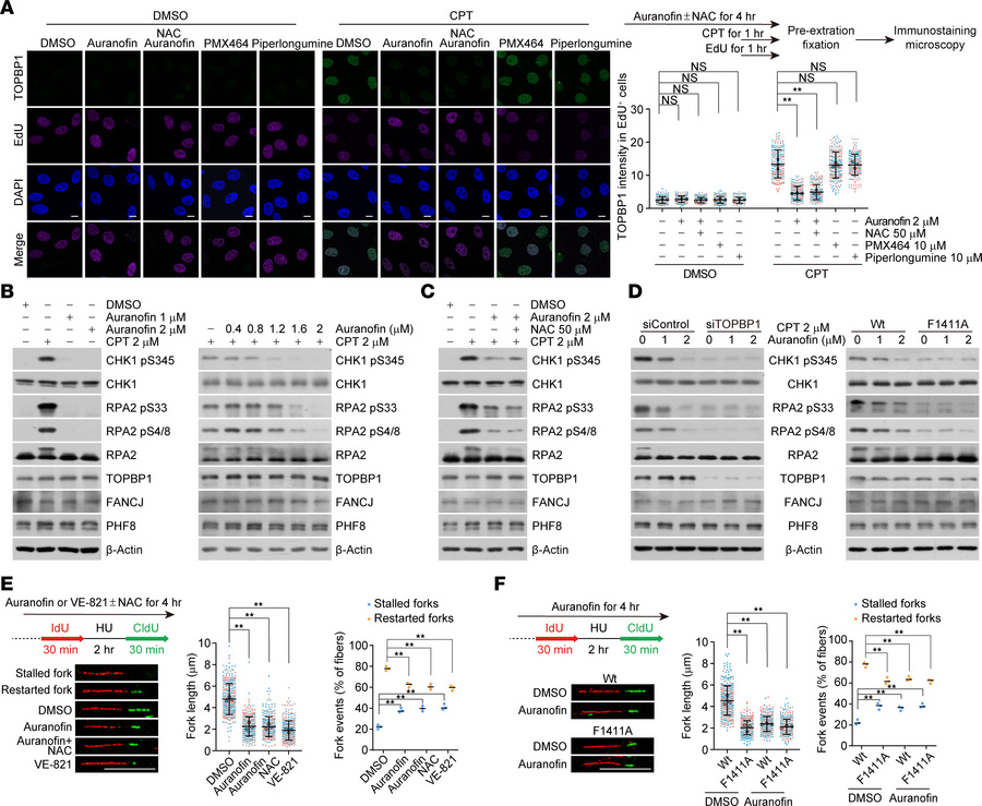
Figure 3

Auranofin impairs TOPBP1 recruitment and ATR activation.

Options: View larger image (or click on image) Download as PowerPoint
Auranofin impairs TOPBP1 recruitment and ATR activation.
(A) Immunostain...
(A) Immunostaining and confocal microscopy analysis of TOPBP1 foci formation. U2OS cells were treated with auranofin (2 μM), PMX464 (10 μM), and piperlongumine (10 μM) in the absence or presence of NAC (50 μM) for 3 hours followed by additional 1 hour of camptothecin (CPT; 2 μM) challenge before pre-extraction and fixation. Cells undergoing active replication were labeled with EdU (10 μM, 1 hour), and the intensity of foci in EdU-positive cells was quantified and shown (n > 60). (B and C) Immunoblotting analysis of ATR kinase activity in U2OS cells under the treatment as indicated. (D) Analysis of ATR kinase activity by immunoblotting with cellular extracts from U2OS cells expressing TOPBP1 siRNA (left) and F1411A-edited HeLa cells (right) under the treatment as indicated. (E) Analysis of the fork lengths of restarted replication forks (CldU only) and the percentage of stalled (IdU only) or restarted forks (IdU-CldU) by DNA fiber assay in HeLa cells cultured in the presence of auranofin (2 μM), auranofin and NAC (50 μM), or VE-821 (10 μM). Cells were treated with hydroxyurea (HU; 2 mM) for 2 hours between IdU and CldU labeling to arrest replication forks (n > 90). (F) Analysis of fork lengths of restarted replication forks and the percentage of stalled or restarted forks by DNA fiber assay in control or F1411A-edited HeLa cells under vehicle or auranofin treatment (n > 100). Data are shown as mean ± SD (A, E, and F) from biological triplicate experiments. **P < 0.01; NS, not significant; 1-way ANOVA followed by Tukey’s multiple-comparison test (A, E, and F). Scale bars: 10 μm. All immunoblots were repeated at least twice and one of them is shown.

Copyright © 2026 American Society for Clinical Investigation
ISSN: 0021-9738 (print), 1558-8238 (online)

Sign up for email alerts