Go to JCI Insight
  • About
  • Editors
  • Consulting Editors
  • For authors
  • Publication ethics
  • Publication alerts by email
  • Advertising
  • Job board
  • Contact
  • Clinical Research and Public Health
  • Current issue
  • Past issues
  • By specialty
    • COVID-19
    • Cardiology
    • Gastroenterology
    • Immunology
    • Metabolism
    • Nephrology
    • Neuroscience
    • Oncology
    • Pulmonology
    • Vascular biology
    • All ...
  • Videos
    • ASCI Milestone Awards
    • Video Abstracts
    • Conversations with Giants in Medicine
  • Reviews
    • View all reviews ...
    • Clinical innovation and scientific progress in GLP-1 medicine (Nov 2025)
    • Pancreatic Cancer (Jul 2025)
    • Complement Biology and Therapeutics (May 2025)
    • Evolving insights into MASLD and MASH pathogenesis and treatment (Apr 2025)
    • Microbiome in Health and Disease (Feb 2025)
    • Substance Use Disorders (Oct 2024)
    • Clonal Hematopoiesis (Oct 2024)
    • View all review series ...
  • Viewpoint
  • Collections
    • In-Press Preview
    • Clinical Research and Public Health
    • Research Letters
    • Letters to the Editor
    • Editorials
    • Commentaries
    • Editor's notes
    • Reviews
    • Viewpoints
    • 100th anniversary
    • Top read articles

  • Current issue
  • Past issues
  • Specialties
  • Reviews
  • Review series
  • ASCI Milestone Awards
  • Video Abstracts
  • Conversations with Giants in Medicine
  • In-Press Preview
  • Clinical Research and Public Health
  • Research Letters
  • Letters to the Editor
  • Editorials
  • Commentaries
  • Editor's notes
  • Reviews
  • Viewpoints
  • 100th anniversary
  • Top read articles
  • About
  • Editors
  • Consulting Editors
  • For authors
  • Publication ethics
  • Publication alerts by email
  • Advertising
  • Job board
  • Contact
A liver-infiltrating CD4+ Tfh1 cell response predicts HCV control, hepatitis, and seroconversion during acute infection
Heather Blasczyk, William Bremer, Christopher C. Phelps, Yan Zhou, David G. Bowen, Zhaohui Xu, Robert Lanford, Naglaa H. Shoukry, Arash Grakoui, Nicole Skinner, Christopher M. Walker
Heather Blasczyk, William Bremer, Christopher C. Phelps, Yan Zhou, David G. Bowen, Zhaohui Xu, Robert Lanford, Naglaa H. Shoukry, Arash Grakoui, Nicole Skinner, Christopher M. Walker
View: Text | PDF
Research Article Hepatology Immunology

A liver-infiltrating CD4+ Tfh1 cell response predicts HCV control, hepatitis, and seroconversion during acute infection

  • Text
  • PDF
Abstract

Sustained CD4+ T cell immunity is required for resolution of acute hepatitis C virus (HCV) infection, but the response remains poorly characterized. Here, circulating CD4+ T cells with high programmed cell death 1 (PD-1) and ICOS coexpression were temporally associated with onset of virus control, seroconversion, and hepatitis in HCV-infected chimpanzees. Coproduction of T follicular helper (Tfh) (IL-21 and CXCL13) and Th1 (IFN-γ and TNF) cytokines after stimulation with HCV nonstructural proteins demonstrated that the response was predominately Tfh1 like and virus specific. Transcriptional analysis verified a Tfh1 lineage assignment. Effector-related genes such as ADGRG1 (GPR56), ZNF683 (Hobit), and KLRB1 (CD161) were also expressed. HCV-specific PD-1hiICOShi CD4+ Tfh1-like cells were enriched in liver, suggesting the potential for B and CD8+ T cell help at the site of virus replication. Most circulating and intrahepatic PD-1hiICOShi CD4+ Tfh1-like cells did not express CXCR5 and therefore resembled CXCR5–CXCL13+ peripheral helper cells that infiltrate tumors and tissues inflamed by autoimmunity. PD-1hiICOShi CD4+ Tfh1-like cells also peaked after hepatitis A virus infection, but the response was accelerated by several weeks compared with HCV infection. The PD-1hiICOShi phenotype and temporal association between the peak response and alanine aminotransferase may provide markers to guide human studies of CD4+ T cell immunity against HCV and other hepatotropic viruses.

Authors

Heather Blasczyk, William Bremer, Christopher C. Phelps, Yan Zhou, David G. Bowen, Zhaohui Xu, Robert Lanford, Naglaa H. Shoukry, Arash Grakoui, Nicole Skinner, Christopher M. Walker

×

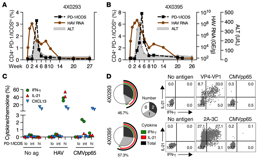
Figure 7

Tfh1 CD4+ T cell response in HAV infection.

Options: View larger image (or click on image) Download as PowerPoint
Tfh1 CD4+ T cell response in HAV infection.
ALT and fecal HAV RNA titers...
ALT and fecal HAV RNA titers in (A) 4X0293 and (B) 4X0395 during acute HAV infection as described (62). The frequency of circulating CD4P/I(hi) T cells is also shown. (C) Frequency of circulating CD4+ T cells at week 4 (4X0293) or week 5 (4X0395) with high, intermediate, or low PD-1 and ICOS coexpression that produced IFN-γ, IL-21, and/or CXCL13 after stimulation with a HAV peptide pool dominant for each animal, as determined previously (62) and shown in Supplemental Figure 8. Cytokine/chemokine production after stimulation with a chCMV pp65 peptide pool is shown for comparison. (D) Number (pie) and combination (arc) of cytokines produced by CD4P/I(hi) T cells after HAV antigen stimulation. The percentage of circulating CD4P/I(hi) T cells that produced at least 1 cytokine after antigen stimulation (black arc and value) is shown. Dot plots show IFN-γ and IL-21 production of CD4P/I(hi) T cells following antigen stimulation.

Copyright © 2026 American Society for Clinical Investigation
ISSN: 0021-9738 (print), 1558-8238 (online)

Sign up for email alerts