Go to JCI Insight
  • About
  • Editors
  • Consulting Editors
  • For authors
  • Publication ethics
  • Publication alerts by email
  • Advertising
  • Job board
  • Contact
  • Clinical Research and Public Health
  • Current issue
  • Past issues
  • By specialty
    • COVID-19
    • Cardiology
    • Gastroenterology
    • Immunology
    • Metabolism
    • Nephrology
    • Neuroscience
    • Oncology
    • Pulmonology
    • Vascular biology
    • All ...
  • Videos
    • Conversations with Giants in Medicine
    • Video Abstracts
  • Reviews
    • View all reviews ...
    • Clinical innovation and scientific progress in GLP-1 medicine (Nov 2025)
    • Pancreatic Cancer (Jul 2025)
    • Complement Biology and Therapeutics (May 2025)
    • Evolving insights into MASLD and MASH pathogenesis and treatment (Apr 2025)
    • Microbiome in Health and Disease (Feb 2025)
    • Substance Use Disorders (Oct 2024)
    • Clonal Hematopoiesis (Oct 2024)
    • View all review series ...
  • Viewpoint
  • Collections
    • In-Press Preview
    • Clinical Research and Public Health
    • Research Letters
    • Letters to the Editor
    • Editorials
    • Commentaries
    • Editor's notes
    • Reviews
    • Viewpoints
    • 100th anniversary
    • Top read articles

  • Current issue
  • Past issues
  • Specialties
  • Reviews
  • Review series
  • Conversations with Giants in Medicine
  • Video Abstracts
  • In-Press Preview
  • Clinical Research and Public Health
  • Research Letters
  • Letters to the Editor
  • Editorials
  • Commentaries
  • Editor's notes
  • Reviews
  • Viewpoints
  • 100th anniversary
  • Top read articles
  • About
  • Editors
  • Consulting Editors
  • For authors
  • Publication ethics
  • Publication alerts by email
  • Advertising
  • Job board
  • Contact
The tumor microenvironment of non–small cell lung cancer impairs immune cell function in people with HIV
Shruti S. Desai, Syim Salahuddin, Ramsey Yusuf, Kishu Ranjan, Jianlei Gu, Lais Osmani, Ya-Wei Lin, Sameet Mehta, Ronan Talmon, Insoo Kang, Yuval Kluger, Hongyu Zhao, Kurt Schalper, Brinda Emu
Shruti S. Desai, Syim Salahuddin, Ramsey Yusuf, Kishu Ranjan, Jianlei Gu, Lais Osmani, Ya-Wei Lin, Sameet Mehta, Ronan Talmon, Insoo Kang, Yuval Kluger, Hongyu Zhao, Kurt Schalper, Brinda Emu
View: Text | PDF
Research Article AIDS/HIV Immunology Oncology

The tumor microenvironment of non–small cell lung cancer impairs immune cell function in people with HIV

  • Text
  • PDF
Abstract

Lung cancer is the leading cause of cancer mortality among people with HIV (PWH), with increased incidence and poor outcomes. This study explored whether the tumor microenvironment (TME) of HIV-associated non–small cell lung cancer (NSCLC) limits tumor-specific immune responses. With a matched cohort of NSCLC samples from PWH and from people without HIV (PWOH), we used imaging mass cytometry, a linear mixed-effects model, and an artificial intelligence–based (AI-based) PageRank mathematical algorithm based on spectral graph theory to demonstrate that HIV-associated tumors have differential distribution of tumor-infiltrating CD8+ and CD4+ T cells, enriched for the expression of programmed cell death 1 (PD-1) and lymphocyte-activating gene 3 (LAG3), as well as activation and proliferation markers. We also demonstrate higher expression of immunoregulatory molecules (PD-L1, PD-L2, B7-H3, B7-H4, IDO1, and VISTA) among tumor-associated macrophages. Discrimination of cells between tumors from PWH versus those from PWOH was confirmed by spectral graph theory with 84.6% accuracy. Furthermore, we noted differences in spatial orientation of immune cells within the TME of PWH compared with PWOH. Additionally, cells from PWH, compared with those from PWOH, exhibited decreased tumor killing when exposed to HLA-matched NSCLC cell lines. In conclusion, our study demonstrates that the HIV-associated TME sustained a unique immune landscape, showing evidence of immune cells with enhanced immunoregulatory phenotypes and impaired antitumor responses, with implications for responses to immune checkpoint blocker therapies.

Authors

Shruti S. Desai, Syim Salahuddin, Ramsey Yusuf, Kishu Ranjan, Jianlei Gu, Lais Osmani, Ya-Wei Lin, Sameet Mehta, Ronan Talmon, Insoo Kang, Yuval Kluger, Hongyu Zhao, Kurt Schalper, Brinda Emu

×

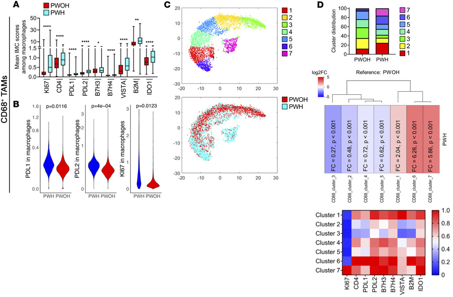
Figure 4

TAMs in NSCLC in PWH and PWOH.

Options: View larger image (or click on image) Download as PowerPoint
TAMs in NSCLC in PWH and PWOH.
(A) Mean expression value of single marke...
(A) Mean expression value of single markers in CD68+ TAMs from IMC panels. *P < 0.05, ** P < 0.01, and ****P < 0.0001, by nonparametric Kruskal-Wallis test. Data are shown as the mean ± SEM. (B) Umbrella plots show markers with significant differences in CD8+ T cells (B) and CD4+ T cells (F) between PWH and PWOH, using a random-effects model. (C) Unsupervised clustering analysis reveals 7 unique clusters of TAMs as a t-SNE plot (top panel) and the distribution of cells by HIV status (bottom panel) using cells from PWH (blue) and PWOH (red). (D) Bar graphs represent the distribution of each TAM cluster in PWH and PWOH. Heatmap shows the intensity of each marker across the different clusters normalized from 0 to 1, with 1 being highest expression. FC graphs demonstrate the change in proportions for each subset in HIV-associated tumors from PWH compared with non-HIV tumors from PWOH.

Copyright © 2025 American Society for Clinical Investigation
ISSN: 0021-9738 (print), 1558-8238 (online)

Sign up for email alerts