Go to JCI Insight
  • About
  • Editors
  • Consulting Editors
  • For authors
  • Publication ethics
  • Publication alerts by email
  • Advertising
  • Job board
  • Contact
  • Clinical Research and Public Health
  • Current issue
  • Past issues
  • By specialty
    • COVID-19
    • Cardiology
    • Gastroenterology
    • Immunology
    • Metabolism
    • Nephrology
    • Neuroscience
    • Oncology
    • Pulmonology
    • Vascular biology
    • All ...
  • Videos
    • ASCI Milestone Awards
    • Video Abstracts
    • Conversations with Giants in Medicine
  • Reviews
    • View all reviews ...
    • Neurodegeneration (Mar 2026)
    • Clinical innovation and scientific progress in GLP-1 medicine (Nov 2025)
    • Pancreatic Cancer (Jul 2025)
    • Complement Biology and Therapeutics (May 2025)
    • Evolving insights into MASLD and MASH pathogenesis and treatment (Apr 2025)
    • Microbiome in Health and Disease (Feb 2025)
    • Substance Use Disorders (Oct 2024)
    • View all review series ...
  • Viewpoint
  • Collections
    • In-Press Preview
    • Clinical Research and Public Health
    • Research Letters
    • Letters to the Editor
    • Editorials
    • Commentaries
    • Editor's notes
    • Reviews
    • Viewpoints
    • 100th anniversary
    • Top read articles

  • Current issue
  • Past issues
  • Specialties
  • Reviews
  • Review series
  • ASCI Milestone Awards
  • Video Abstracts
  • Conversations with Giants in Medicine
  • In-Press Preview
  • Clinical Research and Public Health
  • Research Letters
  • Letters to the Editor
  • Editorials
  • Commentaries
  • Editor's notes
  • Reviews
  • Viewpoints
  • 100th anniversary
  • Top read articles
  • About
  • Editors
  • Consulting Editors
  • For authors
  • Publication ethics
  • Publication alerts by email
  • Advertising
  • Job board
  • Contact
Identification of CD84 as a potent survival factor in acute myeloid leukemia
Yinghui Zhu, Mariam Murtadha, Miaomiao Liu, Enrico Caserta, Ottavio Napolitano, Le Xuan Truong Nguyen, Huafeng Wang, Milad Moloudizargari, Lokesh Nigam, Theophilus Tandoh, Xuemei Wang, Alex Pozhitkov, Rui Su, Xiangjie Lin, Marc Denisse Estepa, Raju Pillai, Joo Song, James F. Sanchez, Yu-Hsuan Fu, Lianjun Zhang, Man Li, Bin Zhang, Ling Li, Ya-Huei Kuo, Steven Rosen, Guido Marcucci, John C. Williams, Flavia Pichiorri
Yinghui Zhu, Mariam Murtadha, Miaomiao Liu, Enrico Caserta, Ottavio Napolitano, Le Xuan Truong Nguyen, Huafeng Wang, Milad Moloudizargari, Lokesh Nigam, Theophilus Tandoh, Xuemei Wang, Alex Pozhitkov, Rui Su, Xiangjie Lin, Marc Denisse Estepa, Raju Pillai, Joo Song, James F. Sanchez, Yu-Hsuan Fu, Lianjun Zhang, Man Li, Bin Zhang, Ling Li, Ya-Huei Kuo, Steven Rosen, Guido Marcucci, John C. Williams, Flavia Pichiorri
View: Text | PDF | Corrigendum
Research Article Cell biology Hematology Oncology

Identification of CD84 as a potent survival factor in acute myeloid leukemia

  • Text
  • PDF
Abstract

Acute myeloid leukemia (AML) is an aggressive and often deadly malignancy associated with proliferative immature myeloid blasts. Here, we identified CD84 as a critical survival regulator in AML. High levels of CD84 expression provided a survival advantage to leukemia cells, whereas CD84 downregulation disrupted their proliferation, clonogenicity, and engraftment capabilities in both human cell lines and patient-derived xenograft cells. Critically, loss of CD84 also markedly blocked leukemia engraftment and clonogenicity in MLL-AF9 and inv(16) AML mouse models, highlighting its pivotal role as a survival factor across species. Mechanistically, CD84 regulated leukemia cells’ energy metabolism and mitochondrial dynamics. Depletion of CD84 altered mitochondrial ultrastructure and function of leukemia cells, and it caused downmodulation of both oxidative phosphorylation and fatty acid oxidation pathways. CD84 knockdown induced a block of Akt phosphorylation and downmodulation of nuclear factor erythroid 2-related factor 2 (NRF2), impairing AML antioxidant defense. Conversely, CD84 overexpression stabilized NRF2 and promoted its transcriptional activation, thereby supporting redox homeostasis and mitochondrial function in AML. Collectively, our findings indicate that AML cells depend on CD84 to support antioxidant prosurvival pathways, highlighting a therapeutic vulnerability of leukemia cells.

Authors

Yinghui Zhu, Mariam Murtadha, Miaomiao Liu, Enrico Caserta, Ottavio Napolitano, Le Xuan Truong Nguyen, Huafeng Wang, Milad Moloudizargari, Lokesh Nigam, Theophilus Tandoh, Xuemei Wang, Alex Pozhitkov, Rui Su, Xiangjie Lin, Marc Denisse Estepa, Raju Pillai, Joo Song, James F. Sanchez, Yu-Hsuan Fu, Lianjun Zhang, Man Li, Bin Zhang, Ling Li, Ya-Huei Kuo, Steven Rosen, Guido Marcucci, John C. Williams, Flavia Pichiorri

×

Figure 1

CD84 is overexpressed in AML.

Options: View larger image (or click on image) Download as PowerPoint
CD84 is overexpressed in AML.
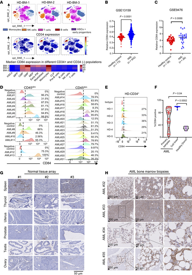
(A) BM cells were subjected to CyTOF immun...
(A) BM cells were subjected to CyTOF immunophenotyping comprising 39 surface markers tailored to detect different immune subsets. Analysis was performed with Cytobank platform in independent healthy donors (n = 3). (B) Scatter plots of CD84 mRNA expression in BM-MNCs from patients with AML (n = 542) and healthy donors (n = 73) (from GEO GSE13159 dataset) indicating increased CD84 expression in AML specimens. Graphs are presented as mean ± SEM. Statistical significance was assessed by 2-tailed unpaired t test. (C) Scatter plots of CD84 mRNA expression in leukemia blasts from patients with AML (n = 26) and CD34+ cells isolated from healthy donors (n = 38) (from GEO GSE9476 dataset) indicating increased CD84 expression in AML specimens. Graphs are presented as mean ± SEM. Statistical significance was assessed by 2-tailed unpaired t test. (D) Histogram showing CD84 surface protein expression in different AML patient specimens (n = 31) as analyzed by flow cytometry, highlighting that CD84 is highly expressed in AML primary patient cells. PE anti-human CD84 (clone CD84.1.21; BioLegend) was used (1 μl/test). (E) Histogram showing flow cytometry profiles of CD84 expression in healthy donors from the CD34+ cellular population. The analysis was conducted in independent donors (n = 5). (F) Violin plot shown the percentage of CD84-expressing cells among AML primary patients (n = 31), AML cell lines (n = 9), and healthy donor cells (n = 5). Data are represented as mean ± SEM. Statistical significance was assessed by 1-way ANOVA. (G) Representative images of immunohistochemical staining of CD84 performed in normal tissue array. Each normal tissue stained for CD84 was obtained from a minimum of 3 independent normal donors. Scale bars: 50 μm. (H) Representative images of immunohistochemical staining of CD84 in AML BM. Original magnification, ×200. Scale bars: 200 μm. The analysis was conducted in 15 independent AML donor biopsies (see also Supplemental Figure 2G).

Copyright © 2026 American Society for Clinical Investigation
ISSN: 0021-9738 (print), 1558-8238 (online)

Sign up for email alerts