Go to JCI Insight
  • About
  • Editors
  • Consulting Editors
  • For authors
  • Publication ethics
  • Publication alerts by email
  • Advertising
  • Job board
  • Contact
  • Clinical Research and Public Health
  • Current issue
  • Past issues
  • By specialty
    • COVID-19
    • Cardiology
    • Gastroenterology
    • Immunology
    • Metabolism
    • Nephrology
    • Neuroscience
    • Oncology
    • Pulmonology
    • Vascular biology
    • All ...
  • Videos
    • ASCI Milestone Awards
    • Video Abstracts
    • Conversations with Giants in Medicine
  • Reviews
    • View all reviews ...
    • Clinical innovation and scientific progress in GLP-1 medicine (Nov 2025)
    • Pancreatic Cancer (Jul 2025)
    • Complement Biology and Therapeutics (May 2025)
    • Evolving insights into MASLD and MASH pathogenesis and treatment (Apr 2025)
    • Microbiome in Health and Disease (Feb 2025)
    • Substance Use Disorders (Oct 2024)
    • Clonal Hematopoiesis (Oct 2024)
    • View all review series ...
  • Viewpoint
  • Collections
    • In-Press Preview
    • Clinical Research and Public Health
    • Research Letters
    • Letters to the Editor
    • Editorials
    • Commentaries
    • Editor's notes
    • Reviews
    • Viewpoints
    • 100th anniversary
    • Top read articles

  • Current issue
  • Past issues
  • Specialties
  • Reviews
  • Review series
  • ASCI Milestone Awards
  • Video Abstracts
  • Conversations with Giants in Medicine
  • In-Press Preview
  • Clinical Research and Public Health
  • Research Letters
  • Letters to the Editor
  • Editorials
  • Commentaries
  • Editor's notes
  • Reviews
  • Viewpoints
  • 100th anniversary
  • Top read articles
  • About
  • Editors
  • Consulting Editors
  • For authors
  • Publication ethics
  • Publication alerts by email
  • Advertising
  • Job board
  • Contact
TSC/mTORC1 mediates mTORC2/AKT1 signaling in c-MYC–induced murine hepatocarcinogenesis via centromere protein M
Yi Zhou, Shu Zhang, Guoteng Qiu, Xue Wang, Andrew Yonemura, Hongwei Xu, Guofei Cui, Shanshan Deng, Joanne Chun, Nianyong Chen, Meng Xu, Xinhua Song, Jingwen Wang, Zijing Xu, Youping Deng, Matthias Evert, Diego F. Calvisi, Shumei Lin, Haichuan Wang, Xin Chen
Yi Zhou, Shu Zhang, Guoteng Qiu, Xue Wang, Andrew Yonemura, Hongwei Xu, Guofei Cui, Shanshan Deng, Joanne Chun, Nianyong Chen, Meng Xu, Xinhua Song, Jingwen Wang, Zijing Xu, Youping Deng, Matthias Evert, Diego F. Calvisi, Shumei Lin, Haichuan Wang, Xin Chen
View: Text | PDF
Research Article Hepatology Oncology

TSC/mTORC1 mediates mTORC2/AKT1 signaling in c-MYC–induced murine hepatocarcinogenesis via centromere protein M

  • Text
  • PDF
Abstract

Activated mTORC2/AKT signaling plays a role in hepatocellular carcinoma (HCC). Research has shown that TSC/mTORC1 and FOXO1 are distinct downstream effectors of AKT signaling in liver regeneration and metabolism. However, the mechanisms by which these pathways mediate mTORC2/AKT activation in HCC are not yet fully understood. Amplification and activation of c-MYC are key molecular events in HCC. In this study, we explored the roles of tuberous sclerosis complex/mTORC1 (TSC/mTORC1) and FOXO1 as downstream effectors of mTORC2/AKT1 in c-MYC–induced hepatocarcinogenesis. Using various genetic approaches in mice, we found that manipulating the FOXO pathway had a minimal effect on c-MYC–induced HCC. In contrast, loss of mTORC2 inhibited c-MYC–induced HCC, an effect that was completely reversed by ablation of TSC2, which activated mTORC1. Additionally, we discovered that p70/RPS6 and 4EBP1/eIF4E acted downstream of mTORC1, regulating distinct molecular pathways. Notably, the 4EBP1/eIF4E cascade is crucial for cell proliferation and glycolysis in c-MYC–induced HCC. We also identified centromere protein M (CENPM) as a downstream target of the TSC2/mTORC1 pathway in c-MYC–driven hepatocarcinogenesis, and its ablation entirely inhibited c-MYC–dependent HCC formation. Our findings demonstrate that the TSC/mTORC1/CENPM pathway, rather than the FOXO cascade, is the primary signaling pathway regulating c-MYC–driven hepatocarcinogenesis. Targeting CENPM holds therapeutic potential for treating c-MYC–driven HCC.

Authors

Yi Zhou, Shu Zhang, Guoteng Qiu, Xue Wang, Andrew Yonemura, Hongwei Xu, Guofei Cui, Shanshan Deng, Joanne Chun, Nianyong Chen, Meng Xu, Xinhua Song, Jingwen Wang, Zijing Xu, Youping Deng, Matthias Evert, Diego F. Calvisi, Shumei Lin, Haichuan Wang, Xin Chen

×

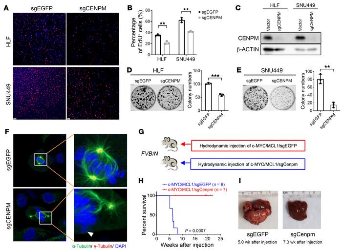
Figure 7

Targeting CENPM suppresses HCC cell proliferation and c-MYC–induced hepatocarcinogenesis.

Options: View larger image (or click on image) Download as PowerPoint
Targeting CENPM suppresses HCC cell proliferation and c-MYC–induced hepa...
(A and B) Representative images (A) and quantification (B) of EdU staining in HLF and SNU449 cells transfected with sgEGFP or sgCENPM (n = 3, 3). Scale bars: 50 μm. (C) Western blot analysis confirming the knockout of CENPM in the HCC cells. β-Actin was used as the loading control. (D and E) Representative images and quantification of the colony formation assay in sgEGFP- or sgCENPM-transfected HLF (D) and SNU449 (E) cells. (F) Representative images of immunofluorescence staining for α-tubulin (indicating microtubule, kinetochore, or spindle fibers), γ-tubulin (centrosome), and DAPI (indicating chromosomes) in CENPM-KO cells and control cells during mitosis. Lagging chromosomes (indicated by the white arrowhead) or mis-segregations were observed in almost all the CENPM-KO cells. Original magnification, ×1,000 and ×4,300 (enlarged insets). (G) Study design. FVB/N mice were hydrodynamically injected with plasmid mixtures of c-MYC/MCL1 and CRISPR plasmid with gRNA targeting the mouse Cenpm genome (c-MYC/MCL1/sgCenpm, n = 7). Control mice were hydrodynamically injected with c-MYC/MCL1 and sgEGFP (c-MYC/MCL1/sgEGFP, n = 6). Mice were monitored for tumor development and euthanized when moribund tumors developed or until the end of the observation period. (H) Survival curve for mice in both groups. A Kaplan-Meier comparison was performed; P = 0.0007. (I) Representative macroscopic images of livers from both groups. Data are presented as the mean ± SD. **P < 0.01 and ***P < 0.001, by 2-tailed Student’s t test (B, D, and E).

Copyright © 2026 American Society for Clinical Investigation
ISSN: 0021-9738 (print), 1558-8238 (online)

Sign up for email alerts