Go to JCI Insight
  • About
  • Editors
  • Consulting Editors
  • For authors
  • Publication ethics
  • Publication alerts by email
  • Advertising
  • Job board
  • Contact
  • Clinical Research and Public Health
  • Current issue
  • Past issues
  • By specialty
    • COVID-19
    • Cardiology
    • Gastroenterology
    • Immunology
    • Metabolism
    • Nephrology
    • Neuroscience
    • Oncology
    • Pulmonology
    • Vascular biology
    • All ...
  • Videos
    • ASCI Milestone Awards
    • Video Abstracts
    • Conversations with Giants in Medicine
  • Reviews
    • View all reviews ...
    • Clinical innovation and scientific progress in GLP-1 medicine (Nov 2025)
    • Pancreatic Cancer (Jul 2025)
    • Complement Biology and Therapeutics (May 2025)
    • Evolving insights into MASLD and MASH pathogenesis and treatment (Apr 2025)
    • Microbiome in Health and Disease (Feb 2025)
    • Substance Use Disorders (Oct 2024)
    • Clonal Hematopoiesis (Oct 2024)
    • View all review series ...
  • Viewpoint
  • Collections
    • In-Press Preview
    • Clinical Research and Public Health
    • Research Letters
    • Letters to the Editor
    • Editorials
    • Commentaries
    • Editor's notes
    • Reviews
    • Viewpoints
    • 100th anniversary
    • Top read articles

  • Current issue
  • Past issues
  • Specialties
  • Reviews
  • Review series
  • ASCI Milestone Awards
  • Video Abstracts
  • Conversations with Giants in Medicine
  • In-Press Preview
  • Clinical Research and Public Health
  • Research Letters
  • Letters to the Editor
  • Editorials
  • Commentaries
  • Editor's notes
  • Reviews
  • Viewpoints
  • 100th anniversary
  • Top read articles
  • About
  • Editors
  • Consulting Editors
  • For authors
  • Publication ethics
  • Publication alerts by email
  • Advertising
  • Job board
  • Contact
Sustained hyperglycemia specifically targets translation of mRNAs for insulin secretion
Abigael Cheruiyot, Jennifer Hollister-Lock, Brooke Sullivan, Hui Pan, Jonathan M. Dreyfuss, Susan Bonner-Weir, Jean E. Schaffer
Abigael Cheruiyot, Jennifer Hollister-Lock, Brooke Sullivan, Hui Pan, Jonathan M. Dreyfuss, Susan Bonner-Weir, Jean E. Schaffer
View: Text | PDF
Research Article Endocrinology Metabolism

Sustained hyperglycemia specifically targets translation of mRNAs for insulin secretion

  • Text
  • PDF
Abstract

Pancreatic β cells are specialized for coupling glucose metabolism to insulin peptide production and secretion. Acute glucose exposure robustly and coordinately increases translation of proinsulin and proteins required for secretion of mature insulin peptide. By contrast, chronically elevated glucose levels that occur during diabetes impair β cell insulin secretion and have been shown experimentally to suppress insulin translation. Whether translation of other genes critical for insulin secretion is similarly downregulated by chronic high glucose is unknown. Here, we used high-throughput ribosome profiling and nascent proteomics in MIN6 insulinoma cells to elucidate the genome-wide impact of sustained high glucose on β cell mRNA translation. Before induction of ER stress or suppression of global translation, sustained high glucose suppressed glucose-stimulated insulin secretion and downregulated translation of not only insulin, but also mRNAs related to insulin secretory granule formation, exocytosis, and metabolism-coupled insulin secretion. Translation of these mRNAs was also downregulated in primary rat and human islets following ex vivo incubation with sustained high glucose and in an in vivo model of chronic mild hyperglycemia. Furthermore, translational downregulation decreased cellular abundance of these proteins. Our study uncovered a translational regulatory circuit during β cell glucose toxicity that impairs expression of proteins with critical roles in β cell function.

Authors

Abigael Cheruiyot, Jennifer Hollister-Lock, Brooke Sullivan, Hui Pan, Jonathan M. Dreyfuss, Susan Bonner-Weir, Jean E. Schaffer

×

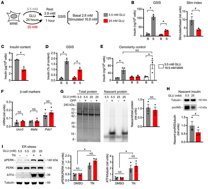
Figure 2

Sustained high glucose decreases insulin synthesis in MIN6 cells.

Options: View larger image (or click on image) Download as PowerPoint
Sustained high glucose decreases insulin synthesis in MIN6 cells.
MIN6 c...
MIN6 cells were incubated in medium containing 5.5 mM (gray) or 25 mM (red) GLU for 24 hours. (A) One hour of resting in 2.8 mM GLU was followed by GSIS quantified at 2.8 mM (B) and 16.8 mM (S) GLU. (B) GSIS normalized by cell number with stimulation index quantified as stimulatory/basal secretion. (C) Insulin content per 106 cells. (D) GSIS normalized to cellular insulin content. (E) GSIS normalized by cell number following incubation in 5.5 mM GLU, 25 mM GLU, or 5.5 mM GLU with 19.5 mM mannitol (MAN, open bars). (F) qPCR quantification of β cell markers Ucn3, Mafa, and Pdx1 relative to 18S rRNA. (G) OPP pulse labeling and SDS-PAGE. Total protein was quantified by Coomassie stain, and newly synthesized protein was quantified by click-addition of Alexa Fluor 647. Representative images with quantification. (H) OPP labeling, click-biotin addition, and streptavidin pull-down of nascent proteins. Immunoblot for newly synthesized proINS and tubulin control. (I) Representative immunoblots and quantification for ER stress markers with tunicamycin-treated (TN-treated) control. Mean ± SEM for n = 3–4 independent experiments. *Padj < 0.05, 2-way ANOVA with Bonferroni’s post hoc correction (B [GSIS], D, E, and I). #P < 0.05, unpaired t test (B [Stim index], C, and G) or ratio-paired t test (H).

Copyright © 2026 American Society for Clinical Investigation
ISSN: 0021-9738 (print), 1558-8238 (online)

Sign up for email alerts