Go to JCI Insight
  • About
  • Editors
  • Consulting Editors
  • For authors
  • Publication ethics
  • Publication alerts by email
  • Advertising
  • Job board
  • Contact
  • Clinical Research and Public Health
  • Current issue
  • Past issues
  • By specialty
    • COVID-19
    • Cardiology
    • Gastroenterology
    • Immunology
    • Metabolism
    • Nephrology
    • Neuroscience
    • Oncology
    • Pulmonology
    • Vascular biology
    • All ...
  • Videos
    • ASCI Milestone Awards
    • Video Abstracts
    • Conversations with Giants in Medicine
  • Reviews
    • View all reviews ...
    • Neurodegeneration (Mar 2026)
    • Clinical innovation and scientific progress in GLP-1 medicine (Nov 2025)
    • Pancreatic Cancer (Jul 2025)
    • Complement Biology and Therapeutics (May 2025)
    • Evolving insights into MASLD and MASH pathogenesis and treatment (Apr 2025)
    • Microbiome in Health and Disease (Feb 2025)
    • Substance Use Disorders (Oct 2024)
    • View all review series ...
  • Viewpoint
  • Collections
    • In-Press Preview
    • Clinical Research and Public Health
    • Research Letters
    • Letters to the Editor
    • Editorials
    • Commentaries
    • Editor's notes
    • Reviews
    • Viewpoints
    • 100th anniversary
    • Top read articles

  • Current issue
  • Past issues
  • Specialties
  • Reviews
  • Review series
  • ASCI Milestone Awards
  • Video Abstracts
  • Conversations with Giants in Medicine
  • In-Press Preview
  • Clinical Research and Public Health
  • Research Letters
  • Letters to the Editor
  • Editorials
  • Commentaries
  • Editor's notes
  • Reviews
  • Viewpoints
  • 100th anniversary
  • Top read articles
  • About
  • Editors
  • Consulting Editors
  • For authors
  • Publication ethics
  • Publication alerts by email
  • Advertising
  • Job board
  • Contact
Hyperactive mTORC1 in lung mesenchyme induces endothelial cell dysfunction and pulmonary vascular remodeling
Susan M. Lin, Ryan Rue, Alexander R. Mukhitov, Akansha Goel, Maria C. Basil, Kseniya Obraztsova, Apoorva Babu, Slaven Crnkovic, Owen A. Ledwell, Laura T. Ferguson, Joseph D. Planer, Ana N. Nottingham, Kanth Swaroop Vanka, Carly J. Smith, Edward Cantu III, Grazyna Kwapiszewska, Edward E. Morrisey, Jillian F. Evans, Vera P. Krymskaya
Susan M. Lin, Ryan Rue, Alexander R. Mukhitov, Akansha Goel, Maria C. Basil, Kseniya Obraztsova, Apoorva Babu, Slaven Crnkovic, Owen A. Ledwell, Laura T. Ferguson, Joseph D. Planer, Ana N. Nottingham, Kanth Swaroop Vanka, Carly J. Smith, Edward Cantu III, Grazyna Kwapiszewska, Edward E. Morrisey, Jillian F. Evans, Vera P. Krymskaya
View: Text | PDF
Research Article Cell biology Vascular biology

Hyperactive mTORC1 in lung mesenchyme induces endothelial cell dysfunction and pulmonary vascular remodeling

  • Text
  • PDF
Abstract

Lymphangioleiomyomatosis (LAM) is a progressive cystic lung disease caused by tuberous sclerosis complex 1/2 (TSC1/2) gene mutations in pulmonary mesenchymal cells, resulting in activation of the mechanistic target of rapamycin complex 1 (mTORC1). A subset of patients with LAM develop pulmonary vascular remodeling and pulmonary hypertension. Little, however, is known regarding how LAM cells communicate with endothelial cells (ECs) to trigger vascular remodeling. In end-stage LAM lung explants, we identified EC dysfunction characterized by increased EC proliferation and migration, defective angiogenesis, and dysmorphic endothelial tube network formation. To model LAM disease, we used an mTORC1 gain-of-function mouse model with a Tsc2 KO (Tsc2KO) specific to lung mesenchyme (Tbx4LME-Cre Tsc2fl/fl), similar to the mesenchyme-specific genetic alterations seen in human disease. As early as 8 weeks of age, ECs from mice exhibited marked transcriptomic changes despite an absence of morphological changes to the distal lung microvasculature. In contrast, 1-year-old Tbx4LME-Cre Tsc2fl/fl mice spontaneously developed pulmonary vascular remodeling with increased medial thickness. Single-cell RNA-Seq of 1-year-old mouse lung cells identified paracrine ligands originating from Tsc2KO mesenchyme, which can signal through receptors in arterial ECs. These ECs had transcriptionally altered genes including those in pathways associated with blood vessel remodeling. The proposed pathophysiologic mesenchymal ligand–EC receptor crosstalk highlights the importance of an altered mesenchymal cell/EC axis in LAM and other hyperactive mTORC1–driven diseases. Since ECs in patients with LAM and in Tbx4LME-Cre Tsc2fl/fl mice did not harbor TSC2 mutations, our study demonstrates that constitutively active mTORC1 lung mesenchymal cells orchestrated dysfunctional EC responses that contributed to pulmonary vascular remodeling.

Authors

Susan M. Lin, Ryan Rue, Alexander R. Mukhitov, Akansha Goel, Maria C. Basil, Kseniya Obraztsova, Apoorva Babu, Slaven Crnkovic, Owen A. Ledwell, Laura T. Ferguson, Joseph D. Planer, Ana N. Nottingham, Kanth Swaroop Vanka, Carly J. Smith, Edward Cantu III, Grazyna Kwapiszewska, Edward E. Morrisey, Jillian F. Evans, Vera P. Krymskaya

×

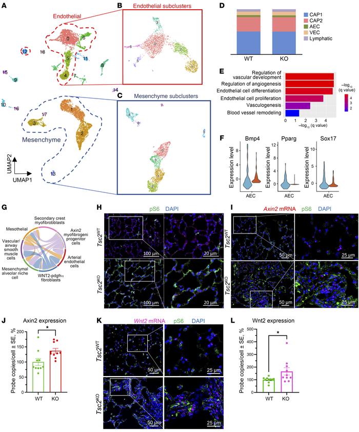
Figure 6

Transcriptomic heterogeneity of ECs in Tbx4LME-Cre Tsc2KO mouse lung.

Options: View larger image (or click on image) Download as PowerPoint
Transcriptomic heterogeneity of ECs in Tbx4LME-Cre Tsc2KO mouse lung.
(A...
(A) UMAP representation of Tsc2WT and Tsc2KO mouse lung (n = 2) scRNA-Seq, with cell populations labeled according to the corresponding cell type. (B) ECs, marked by Pecam1 and vWF expression, were reclustered into 6 subclusters. (C) Mesenchymal cells, marked by Pdgfrα, Pdgfrβ and Msln expression, were reclustered into 8 subclusters. (D) Distribution of each EC type within the EC subclusters. (E) GO enrichment analysis of the AEC cluster. (F) Violin plot demonstrating increased expression of Bmp4, Pparg, and Sox17 in AECs from Tsc2KO mice compared with AECs from Tsc2WT mice. (G) Wnt signaling pathway network (chord diagram) with incoming signal to AECs from 3 mesenchymal cell populations including Axin2 myofibrogenic progenitors, Wnt2-Pdgfrα cells, and mesothelial cells. (H) Representative images of 54-week-old Tsc2WT (n = 3) and Tsc2KO (n = 3) lung for pS6 (marker of mTORC1 upregulation; magenta); light green reflects an autofluorescence from structural proteins in lung mesenchyme. DAPI (blue) was used to detect nuclei. Scale bars: 20 μm and 100 μm. (I) Representative images of dual staining of 54-week-old Tsc2WT (n = 3) and Tsc2KO (n = 3) lung for Axin2 mRNA (magenta) and pS6 (green). Scale bars: 25 μm and 50 μm. (J) Quantification of the Axin2 mRNA data shown in I. (K) Pulmonary vasculature in both Tsc2WT and Tsc2KO with Wnt2 mRNA (magenta) and pS6 (green) from single-molecule fluorescent ISH. Scale bars: 25 μm and 50 μm. (L) Quantification of the Wnt2 mRNA data shown in K. Data are presented as the mean ± SEM. *P < 0.05, by 2-tailed t test.

Copyright © 2026 American Society for Clinical Investigation
ISSN: 0021-9738 (print), 1558-8238 (online)

Sign up for email alerts